中咨视界
姜富华 杨凯越 | 工程咨询业务标准化工作的核心要素、主要特征和目标诉求
| |||||
| |||||
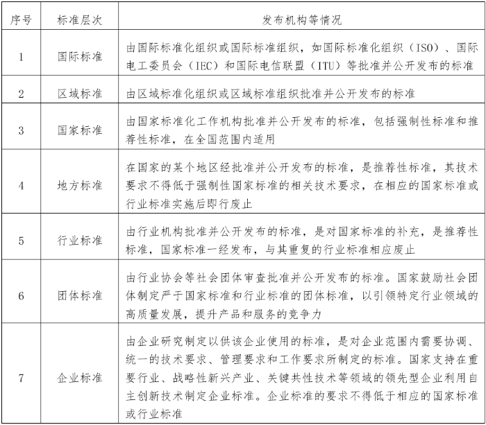
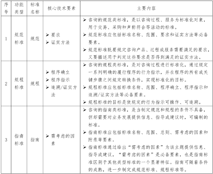
习近平总书记指出,标准决定质量,有什么样的标准就有什么样的质量,只有高标准才有高质量。标准是世界通用语言,其水平高低反映了一个国家的发达程度。先进标准能够促进产品质量提升、产业升级和相关领域技术进步,对促进高质量发展具有重要意义。在经济全球化背景下,标准作为国际交往的技术语言和规则依据,已经成为各国引领产业升级、争夺产业链话语权,乃至提升国家竞争力的重要手段。工程咨询是国家软实力的重要组成部分,我国工程咨询业从1982年中国国际工程咨询万搏网站(以下简称中咨万搏网站)成立至今,经历40多年的发展,咨询机构数量和从业人员规模大幅度增长,但行业标准化建设滞后,目前尚无系统完善的咨询业务标准体系,远不能适应咨询业高质量发展的现实需求。中咨万搏网站是国内首家系统开展咨询业务标准化体系建设的工程咨询机构,明确提出要以高水平的标准化体系建设支撑咨询业务高质量发展。本文以中咨万搏网站咨询业务标准化体系建设为例,阐述工程咨询业务标准化工作的基本内涵和主要特征,并对工程咨询业务标准化工作的发展前景进行研判,以期为工程咨询行业建立健全咨询业务标准化体系,加强咨询服务能力建设提供借鉴。 一、咨询业务标准化工作的核心要素 (一)标准化 我国国家标准委员会在GB/T 20000.1-2014《标准化工作指南第1部分:标准化和相关活动的通用词汇》中对标准化的定义为:“为了在既定范围内获得最佳秩序,促进共同效益,对现实问题或潜在问题确立共同使用和重复使用的条款以及编制、发布和应用文件的活动(注1:标准化活动确立的条款,可形成标准化文件,包括标准和其他标准化文件。)” 。这一定义也等同采用了ISO/IEC在ISO/IEC GUIDE 2-2004《标准化与相关活动 通用词汇》中对标准化的定义。 图1 从标准化活动到标准化文件示例 参考国家标准委对标准化的定义,咨询业务标准化工作,是为了贯彻咨询业务发展战略目标,对咨询业务的服务提供、成果呈现及其质量评价等做出规范,并形成相应标准化文件的活动。 这种标准化“活动”在咨询机构内部具体体现为各类相关“工作”。咨询业务标准化工作的内容主要包括:一是构建体系。在理清标准化工作内容、技术方法和工作成果基本框架的基础上,研究构建咨询业务标准化框架体系。二是研制标准。围绕咨询业务标准化框架体系,按照急用先行原则,着手开展市场需求较强、业务发展急需、万搏网站治理必要的咨询业务标准研制。三是采用标准。等同或等效采用相关国际、国家、行业、地方及团体标准。四是实施标准。有效组织宣贯培训,推动标准成果的应用。五是完善标准。根据标准的施行和应用效果,包括其适应性和协调性,所取得的社会和经济效益等,及时总结应用经验,动态调整完善。 (二)标准化对象 根据GB/T 20000.1-2014,标准化对象是需要开展标准化工作的主题,广义上一般指“产品、过程或服务”。标准化工作可以限定在任何对象的任何特定方面,譬如标准化对象可以是水利工程,也可以是水利工程中的堤防工程;可以是堤防工程的可行性研究工作,也可以是堤防工程的设计或建设活动;可以是堤防工程可行性研究咨询服务活动,也可以是堤防工程可行性研究咨询服务的产出成果。 从咨询业务实践角度看,咨询产品和咨询服务密不可分,咨询机构各类咨询业务产品体现为所提供的咨询服务,咨询服务本身也是一种特殊的咨询产品,因此可以将咨询服务作为咨询机构咨询业务标准化的主要对象,在此主范畴下,可再细分为咨询服务活动的标准化(包括咨询服务的内容、理论方法、技术要求、流程规范等),咨询服务成果的标准化(包括咨询服务的过程性成果和最终成果,如专家意见、咨询报告等),以及对咨询服务和咨询成果进行评价的标准化,亦即质量评价标准化。 (三)标准化领域 根据GB/T 20000.1-2014,标准化领域指一组相关的标准化对象。以中咨万搏网站咨询业务为例,咨询业务标准化工作涵盖万搏网站全部咨询业务,各类咨询业务所涉及的特定专业以及咨询业务本身所涉及的相关范畴,都可作为相应的标准化领域。例如,从专业角度看,参考《工程咨询行业管理办法》(国家发展改革委2017年第9号令)对工程咨询专业的划分,咨询业务标准化领域可相应地划分为(1)农业、林业;(2)水利水电;(3)电力;(4)煤炭;(5)石油天然气;(6)公路;(7)铁路、城市轨道交通;(8)民航;(9)水运(含港口河海工程);(10)电子、信息工程(含通信、广电、信息化);(11)冶金(含钢铁、有色);(12)石化、化工、医药;(13)核工业;(14)机械(含智能制造);(15)轻工、纺织;(16)建材;(17)建筑;(18)市政公用工程;(19)生态建设和环境工程;(20)水文地质、工程测量、岩土工程;(21)其他(以实际专业为准)等21个专业领域。 (四)标准化层次 根据GB/T 20000.1-2014的相关规定,按照标准化所涉及的地理、政治或经济区域的范围,可将标准化分为国际、区域、国家、行业、地方、团体和企业等层次。即标准化可在全球、区域或国家层次上,在一个国家的某个地区内,在政府部门、行业协会或企业层次上,以至于在企业内部业务处室等各个不同层次上进行。根据标准发布机构隶属的标准化层级,可将标准分为国际、区域、国家、行业、地方、团体、企业标准等层次。《中华人民共和国标准化法》明确企业标准的技术要求不得低于强制性国家标准,鼓励企业制定高于推荐性标准(包括推荐性国家标准、行业标准、地方标准、团体标准)相关技术要求的企业标准。我国要求实施标准化工作领跑者计划,鼓励领先型企业制定发布高于国家标准、行业标准、地方标准、团体标准要求的企业标准。 中咨万搏网站标准化工作属于企业标准化工作的范畴,包括中咨品牌企业标准的研究和制定,也包括对国际标准、国家标准、行业标准、团体标准以及其他企业标准的等同采用和修改采用。同时中咨万搏网站还应积极参与相关国际、国家、行业和团体的标准化工作,将企业标准化工作纳入相关更高层次的标准化工作体系中,在条件具备的情况下,中咨品牌的企业标准可适时转化为团体标准、地方标准、行业标准、国家标准和国际标准。 中咨万搏网站咨询业务标准的制定是为了以先进标准引领万搏网站业务的高质量发展,更是为了践行工程咨询行业排头兵的企业责任,补齐工程咨询行业标准欠缺的短板,引领工程咨询行业的高质量发展。根据标准化工作的相关规定,中咨万搏网站研究制定的企业标准,其要求不应低于相关国家标准、行业标准、地方标准和团体标准,应能够代表我国工程咨询业务的最高要求和行业公认的最新技术规则。 表1 标准化层次及标准层次 (五)标准化文件 GB/T 20000.1-2014对标准的定义为:“通过标准化活动按照规定的程序经协商一致制定, 为各种活动或其结果提供规则、指南或特性, 供共同使用和重复使用的文件,诸如标准、技术规范、可公开获得规范、技术报告等。”中咨万搏网站咨询业务标准化文件,主要指万搏网站的各类咨询业务标准,是万搏网站咨询业务需要统一的技术要求。从功能分类看,业务标准主要包括规范性、规程性或指南类标准。其中规范标准一般指为工程咨询产品或服务规定需要满足的要求以及采取何种方法对其是否满足相关要求进行验证;规程标准一般是对工程咨询产品或服务过程规定一系列明确的履行程序,并在程序的所有或关键步骤之间规定转换条件;指南标准一般以适当的背景知识提供相关工程咨询服务的普遍性、原则性、方向性指导并给出相关建议。规范标准和规程标准通常以指引、导则、规范、准则、规程等形式呈现。 表2 标准化文件按功能类型分类 二、咨询业务标准化体系的主要特征 (一)专业性 一方面,咨询业务标准化需要遵循行业和专业特点。中咨万搏网站咨询业务范围覆盖国民经济的众多行业和各种业务类型,服务对象从中央政府到地方政府、各类企业和金融机构等,本身对于业务领域标准具有极高的专业性要求。另一方面,标准的专用型特征突出,除通用标准外,专用标准主要适用于某一个行业、专业领域的咨询业务。 (二)系统性 一方面,标准化活动应贯穿于咨询业务活动和专业技术发展的全过程,另一方面,标准之间存在互相关联作用的关系,一个标准变动,可能需要进行多个相关标准的调整。比如,可行性研究咨询的通用标准修改后,各行业可行性研究咨询标准也需要随之调整。再如,某个行业的一项技术标准的变动,可能要求涉及使用该技术标准的相关标准的内容随之变动,等等。因此,必须将相关联的标准进行系统性构建,尤其是面对万搏网站业务类型多、专业领域广、服务流程复杂、目标多维、需求差异性显著的咨询业务复杂系统,需要分析业务系统要素的构成以及要素之间的关系,建立复杂业务系统与标准体系多维协同的互动支撑机理,并在多维协同的基础上将复杂业务系统传递成标准化体系。 以业务类型、行业类别和业务阶段三个维度相结合,可将中咨万搏网站的咨询业务细分为若干工作单元。将各工作单元分别对应的标准化工作需求进行集成,则构成了万搏网站咨询工作标准化复杂系统的基础框架结构。在此框架结构的基础上,逐步完善万搏网站的咨询业务标准,同时保障不同行业、专业标准之间互相协调、互相适应、互相促进、互相支撑。 图2 细分工作单元对应标准化需求 (三)先进性 标准决定质量,高质量发展需要相应的高质量的标准体系予以支撑。谁把握住了标准,谁就往往能够赢得专业研发和市场开拓的主动权。中咨万搏网站作为工程咨询行业的排头兵,所出品的标准凝聚了中咨万搏网站40余年工程咨询的经验智慧,必须具有先进性,应当在行业内发挥创新引领、标杆示范作用。这里所说的先进性主要包括4个方面:一是具有前瞻性,对于新理念、新理论、新概念、新技术、新产品能够率先研发标准;二是与前瞻性相对应,万搏网站的标准建设必须具有开放性和可扩展性,能够容纳咨询业务发展所要求的新标准;三是具有引领性,能够把握咨询行业发展趋势,所提出的标准能够引领行业发展;四是具有高水平,中咨出品必属精品,中咨标准必须代表行业最领先的专业水平。 三、工程咨询业务标准化工作的目标诉求 (一)形成标准化品牌文化 中咨万搏网站咨询业务范围覆盖国民经济的众多行业和各种业务类型,服务对象从中央政府到地方政府、各类企业和金融机构等,中咨品牌的咨询业务标准,可作为中咨集团各业务部门和所属企业提供各类咨询服务的硬性约束力、共同的价值观导向和品牌标志,在此基础上对内形成共同的利益基础和向心力,对外提高中咨品牌的含金量和认同度。 图3 标准化品牌文化建设构想图 (二)构建标准化方法体系 完善和创新咨询理论方法标准体系,将中咨万搏网站四十多年发展实践取得的一系列体现专业水准的重要咨询成果,提炼出的解决各地区、各部门发展实践中遇到各种问题的专业性咨询方案,形成体现中咨专业水平的咨询方法标准规范。 针对各行业新政策、新趋势、新理念、新概念和新理论及时开展理论方法和相关的标准研究,针对各专业领域新技术、新方法、新业态和新服务及时制定相应标准,同时推进标准研制成果在万搏网站业务开发和创新发展中的推广应用。 图4 咨询方法标准建设路径 针对各行业投资项目,尤其是重大工程项目,以关键核心技术标准和参数标准作为咨询评估指标,同时构建工程项目评价专业模型,为项目的决策、建设、运营以及未来可能涉及的证券化(如基础设施REITs)活动等提供更直观、定量化的专业依据。 (三)建设标准化咨询手册 为各业务部门和所属企业开拓相关咨询业务提供标准化咨询产品手册,提供更好的中咨品牌咨询产品形象展示,从而使得各业务部门和所属企业可以更好地开拓市场、分工合作、提高效率、抵御风险。咨询产品手册可以包括标准化产品内容和由标准化资源衍生的定制性产品内容。 表3 中咨万搏网站标准化咨询服务产品手册框架示例 (四)孵化标准化咨询业务 2021年《国家标准化发展纲要》明确提出要实施基础通用标准、高端装备制造标准、新产业标准、传统产业智慧化转型标准、关键技术标准、新型基础设施标准、碳达峰碳中和标准、绿色发展标准、绿色建造标准、乡村振兴标准、新型城镇化标准、基本公共服务标准、多语种中国标准等标准化工程。中央各部委近年来不断出台相适应的标准体系建设指导性文件,如工业和信息化部和国家标准化管理委员会等部门印发的《工业互联网综合标准化体系建设指南(2021版)》《国家智能制造标准体系建设指南(2021版)》《建材行业智能制造标准体系建设指南(2021版)》《国家车联网产业标准体系建设指南(智能交通相关)》(2021年)《石化行业智能制造标准体系建设指南 (2022版)》,商务部《关于加强“十四五”时期商务领域标准化建设的指导意见》,国家标准化管理委员会和国家能源局联合印发《新型储能标准体系建设指南》(2023年),国家标准委等十一部门联合印发《碳达峰碳中和标准体系建设指南》(2023年)等,使得我国各领域标准化工作进程明显加快。中咨万搏网站作为我国工程咨询的行业排头兵,以建设国家高端智库和世界一流咨询机构作为战略目标,应更加重视以咨询业务标准化推动咨询业务高质量发展,以服务于国家标准化战略,服务于各部委标准化体系建设战略需求,并更好地服务于我国咨询行业和企业的高质量发展。 (五)建立咨询标准知识库平台 一方面,要建立标准化技术和研发平台,力争构建结构合理、专业配套、层次分明、划分明确的综合性标准体系,形成涵盖咨询业务各行业及相关领域的前瞻性标准库,以及与标准相关的研究成果库,逐步形成标准化知识资源共享平台。尤其针对各地方、各行业关心的疑难专业标准,以及需要进行衔接和协调的咨询业务标准等,要及时提供中咨万搏网站的推荐标准,鼓励项目经理和咨询工程师在实际咨询业务中进行应用。以生态环境保护领域的船舶水污染治理为例,船舶水污染物的达标排放模式[《船舶水污染排放控制标准》(GB3552—2018) ]和电子铅封后的“船上存储、交岸处置”的“零排放”模式,涉及的标准和规范不同,各地方执行不一,部分地方政府主管部门对执行达标排放标准还是零排放标准存有疑惑,需要制定相关标准提出解决方案。未来中咨标准知识库平台将通过“中咨标准”的形式,为项目经理和咨询工程师的咨询工作提供全行业、全领域标准信息,以便在工程咨询活动中能够更快速、更全面地预见项目周期全过程可能存在的潜在问题,为各地方、各行业项目实施可能遇到的类似问题提供最佳解决方案。 同时,利用大数据和人工智能技术推进工程咨询的智能化进程,已经成为不可逆转的发展方向。中咨万搏网站正在积极应对信息技术变革的新情况,研究利用大数据与人工智能技术,推动构建工程咨询服务新模式,以适应工程咨询智能化发展的新要求。咨询业务标准以及标准化的咨询服务成果,将成为人工智能学习的资料库,为万搏网站智能化咨询服务奠定良好基础。 (六)打造自主引领的国际咨询标准体系 中国标准正在加快“走出去”。2023年2月,我国管理咨询领域首个国际标准化组织技术委员会——国际标准化组织管理咨询技术委员会(编号为ISO/TC 342)的提案已顺利获得国际标准化组织技术管理局(ISO/TMB)批准,技术委员会秘书处设在中国,该委员会由中国贸促会商业行业委员会申报,主要负责管理咨询领域的国际标准化相关工作;2023年4月,我国住建领域首个国际标准化组织技术委员会——国际标准化组织供热管网技术委员会(编号ISO/TC341)秘书处揭牌;2023年6月我国水利行业首个国际标准化组织技术委员会——国际标准化组织小水电技术委员会(编号ISO/TC339)召开国内专家委员会成立大会,等等。作为工程咨询行业的排头兵,中咨万搏网站将积极应对标准化建设的发展动向,抓住“一带一路”“国际产能合作”“对外援助”等国际合作重大机遇,积极推动与国内外工程咨询机构开展多层次、多方位合作交流,研究探索咨询标准国际化路线,推动咨询工作国际标准化组织的建设。 注:在此特别感谢李开孟总经济师对本文的撰写和修改给予的悉心指导。 | |||||
相关链接
- 张雪飞 伍迪|基础设施项目合规性...2023-07-11
- 苟护生 | 以REITs盘活文旅...2023-07-07
- 张雪飞 伍迪 | 基础设施项目合...2023-07-05
- 李延辉 周光辉 赵梦静 | 国内...2023-07-04
- 王丽静 | 全面准确理解“一利五...2023-06-28






