中咨视界
十大领域用化工新材料发展研究 | 生物医药领域篇
| |||||
| |||||
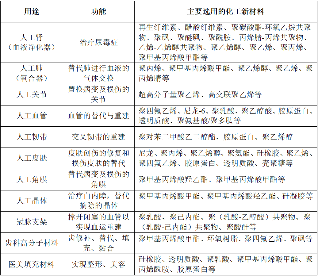
生物医药领域用化工新材料发展趋势研究 申传龙 刘文胜 齐景丽 摘要:生物医药产业是关系国计民生和国家安全的战略性新兴产业。化工新材料在药品、生物制品、医疗器械等生物医药产品制造多个关键环节发挥着不可替代的作用,是支撑生物医药产业高质量发展的核心基础之一。当前,全球生物医药产业规模持续扩大,我国已初步形成较为完整的产业体系,但仍存在部分关键材料高度依赖进口的问题,制约了产业自主可控能力和供应链安全。为突破这一瓶颈,必须坚持“以应用为导向”的研发创新模式,构建“产学研用”深度融合的协同创新体系,重点突破关键材料技术瓶颈,加快推进国产化替代进程,努力实现该领域自主可控,为生物医药产业的高质量发展提供坚实保障。 一、发展生物医药领域化工新材料的重要意义 生物医药领域材料广义上包含药品、生物制品、医疗器械等生物医药产品本身及其生产加工过程中所用到的所有材料,涵盖生产设备及其零部件、原辅料、包装材料等。按成分可分为高分子材料(化工新材料)、金属材料、无机非金属材料、复合材料。 生物医药领域化工新材料是生物医药产业与高分子材料产业交叉融合的高阶产业,具有技术密集、附加值高、产业关联度强等特点,同时也是该领域应用最广泛的一类材料,约占该领域市场规模总量的三分之一。在政策支持、技术革新、人口老龄化、医疗消费升级等因素的驱动下,我国生物医药领域化工新材料市场规模将持续保持高速增长。发展生物医药领域化工新材料产业,对提升国家医疗健康水平、保障产业链供应链安全、推动经济高质量发展具有重大战略意义。 (一)构建健康中国的核心支撑 随着人口老龄化加剧和健康意识提升,心脑血管疾病、肿瘤、糖尿病等慢性病发病率持续上升,对生物医药领域高端化工新材料的需求日益增长。研发和推广具有优异生物相容性、功能性以及可定制化的高端化工新材料,不仅有助于提升疾病预防、诊断和治疗水平,还能降低医疗成本,显著改善患者生活质量。这既是应对重大公共卫生挑战的关键举措,也是实现“健康中国2030”战略目标的重要支撑。 (二)筑牢产业链安全的战略屏障 我国生物医药领域高端化工新材料进口依赖度高达60%以上,关键材料如医用级超高分子量聚乙烯(UHMWPE)、环烯烃共聚物(COC)、聚乳酸(PLA)、色谱填料专用树脂、生物反应器膜材等严重依赖进口。发展自主可控的生物医药领域化工新材料,是应对国际供应链波动、提升产业韧性的必然要求。特别是在公共卫生事件频发的背景下,保障医用材料供应已成为国家安全的重要组成部分。 (三)驱动经济高质量发展的新引擎 生物医药领域化工新材料产业是化工行业转型升级的重要引擎。发展该领域新材料,可推动上游石化原料向下游高附加值功能高分子材料及高端生物医药产品延伸转化,形成新的经济增长点。同时,材料创新也将推动药品、生物制品、医疗器械制造及健康服务等关联产业升级,助力经济结构优化与高质量发展。 (四)抢占全球科技制高点的关键领域 生物医药领域化工新材料是多学科交叉的典型领域,融合化学、物理、材料、生物、医学、药学等多个学科。加强该领域的技术攻关,不仅能够推动材料科学自身进步,还能带动相关装备制造、工艺技术、标准体系的整体提升,建立涵盖材料性能、生物安全性、临床评价的全链条标准体系,增强我国在全球生物医药产业中的话语权和竞争力。 二、生物医药领域化工新材料重点应用领域和产品发展现状 (一)重点应用领域 1.高值医用耗材领域 高值医用耗材是指那些对使用安全具有极高要求、生产和使用必须严格控制、仅限于特定专科使用且价格相对较高的消耗性医疗器械,主要包括心脏介入、外周血管介入、人工关节以及其他脏器介入治疗替代等医用材料。 (1)血管介入器械 血管介入器械是指在医学影像设备的导引下,通过穿刺针、导丝、导管等工具,经血管途径对心血管、脑血管和外周血管修复或替换治疗的医疗器械,这类器械广泛应用于冠脉介入、外周血管介入及神经介入等领域。我国血管介入器械行业市场规模已达600亿元,其中心血管介入器械占比高达85%,成为市场的主要驱动力。 (2)骨科植入物 骨科植入物是指用于骨骼替代、支撑、修补和填充的临床骨科医疗材料。随着我国人口基数庞大及老龄化加剧,骨科耗材需求持续增长。当前我国骨科植入医疗器械市场规模约为300亿元,预计未来5年将保持约15%的复合增长率。 图1 骨科植入材料 (3)血液净化耗材 血液透析是急慢性肾衰竭、终末期肾病(尿毒症)患者的最主要治疗方式,通过透析机以及透析器、透析液(粉)等医疗器械,辅助或替代患者肾脏的部分功能,帮助清除体内的代谢废物和多余水分。在血液净化耗材中,血液透析膜是最为广泛应用的核心耗材,其性能直接影响透析效果和患者安全性。目前,我国血液透析市场规模约为300亿元。 图2 血液透析膜及聚醚砜原料 (4)眼科耗材 产品主要包括人工晶状体、人工视网膜、人工玻璃体、人工泪管、人工角膜以及硬性角膜接触镜等。眼科耗材对材料性能和加工技术的精细化程度要求极高,直接关系到产品的生物相容性、光学性能和机械强度等关键指标。目前,我国眼科高值医用耗材市场规模约为120亿元,且随着人口老龄化加剧和眼科医疗需求增长,市场潜力将进一步释放。 (5)口腔耗材 口腔高值医用耗材涵盖口腔颌面外科植入钛板、钛钉,种植体、基台,骨修复材料,义齿,矫治器等产品。在正畸材料领域,国产企业已具备较强竞争力,然而,在口腔颌面外科植入材料和义齿材料领域,市场仍主要由进口企业主导。目前,我国口腔高值医用耗材市场规模约为120亿元。 表1 高值医用耗材使用的主要化工新材料品种 2.低值医用耗材 低值医用耗材是指医疗机构在开展医疗服务过程中经常使用的一次性卫生材料,主要包括纱布、棉签、手套、注射器、医用高分子材料类、医用消毒类、麻醉耗材类、手术室耗材类和医技耗材类等。这些耗材是医疗机构日常运营的重要基础物资。受益于我国医疗需求的持续增长,低值医用耗材市场继续保持高速增长态势,目前,我国低值医用耗材市场规模约为700亿元,市场潜力巨大。 表2 低值医用耗材使用的主要化工新材料品种 3.生物反应器(袋) 生物反应器是生物药生产的核心设备,广泛应用于抗体、疫苗生产及微生物发酵领域。根据生产材料的不同,生物反应器可分为不锈钢生物反应器和一次性生物反应器。目前,商业化量产的主要是不锈钢生物反应器和基于制药级膜材的一次性生物反应器。一次性生物反应器具有免清洁、免灭菌、操作灵活等优势,与传统的不锈钢反应器相比在细胞生长、抗体产量与质量等方面都可达到高度相似,同时还具有显著缩短生产周期、降低生产成本的优势。 一次性生物反应袋是反应器核心耗材,采用聚乙烯、乙烯/乙烯醇共聚物、聚酰胺等树脂多层共挤膜制成,一般由5~10层结构组成,外层:聚乙烯(LDPE/ LLDPE)、聚酰胺(PA)、聚醚等材料提供机械支撑;中间层:乙烯/乙烯醇(EVOH)共聚物等材料提供阻隔性能;内层:聚乙烯、聚丙烯等材料接触生物反应体系。目前,我国一次性生物反应袋市场规模约为60亿元,但90%以上市场仍被进口产品占据,关键材料如高端膜材(EVOH、PA)和精密制造技术仍存在"卡脖子"问题。 表3 市场主流一次性生物反应器膜材组成结构 图3 生物反应器和一次性生物反应袋 4.层析柱填料 层析柱填料是生物制药分离纯化的核心技术,直接决定了药物分离纯化的效率和产品质量。根据基质材料的不同,层析填料主要分为无机介质和有机聚合物两大类。硅胶是最常见的无机填料,广泛用于有机合成药物、植物药、手性药物、抗生素、多肽、胰岛素等中小分子的分离纯化。有机聚合物填料(如聚苯乙烯、聚丙烯酸酯)则弥补了硅胶不耐酸碱的局限性,具有更好的化学稳定性和分离选择性,与硅胶形成互补。目前,我国色谱填料市场规模约40亿元人民币,但国产产品市场占比不足10%,高端产品严重依赖进口。 5.药品包装材料 药品包装是保障药品安全性和有效性的关键组件,由一种或多种材料组合而成,具有良好的安全性、适应性、稳定性、功能性、保护性和便利性。药品包装通常可分为塑料包装、玻璃包装、橡胶密封件、金属包装以及其他新型包装。目前,我国药品包装行业市场规模约700亿元,涉及到的化工材料品种包括:卤化丁基橡胶、异戊二烯橡胶、苯乙烯类热塑性弹性体等弹性体材料;乙烯-四氟乙烯共聚物、四氟乙烯-六氟丙烯共聚物、聚四氟乙烯等氟聚合物材料;聚丙烯、聚乙烯、环烯烃聚合物等工程塑料。 (二)重点产品 1.超高分子量聚乙烯(UHMWPE) UHMWPE具有优异的耐磨性、抗冲击性和生物相容性,主要用于人工关节、骨科植入物、牙托材料等。全球市场由塞拉尼斯、帝斯曼等企业垄断,国内产品以中低端为主,医用级UHMWPE自给率不足25%。随着人工关节集采推进和老龄化加剧,市场需求持续增长,预计国内市场规模将达50亿元。 2.环烯烃共聚物(COC/COP) COC/COP具有高透明度、低吸水性、高生物相容性等特点,主要用于预灌封注射器、药用容器、光学镜片等。全球产能集中在日本瑞翁、宝理等企业,国内全部依赖进口。在新冠疫苗包装需求推动下,COC材料替代中硼硅玻璃的进程加快,预计国内医用市场需求将超过1.5万吨/年。 3.医用聚丙烯(PP) 医用PP主要用于注射器、输液袋、实验器具等。国内市场规模超60万吨,但高端产品仍由北欧化工、陶氏等企业主导。近年来,中石油、中石化等企业加快布局,开发出耐辐照、高透明等牌号,逐步实现中低端替代。 4.聚乳酸(PLA) PLA是一种可降解生物材料,用于缝合线、骨钉、药物载体等。全球产能约40万吨/年,美国NatureWorks技术领先,国内企业如海正生物、吉林中粮逐步扩大产能。除缝合线国产化率达50%外,其他高端应用仍依赖进口。 5.聚醚醚酮(PEEK) PEEK具有高强度、耐高温、X射线可穿透等特性,用于脊柱融合器、人工骨骼、牙科植入物等。全球市场由威格斯、索尔维垄断,国内企业如吉林中研已实现中低端产品量产,但高端医疗应用尚未突破。 三、我国生物医药领域化工新材料发展存在的问题 (一)对外依存度高:高端材料自主可控能力不足 我国生物医药领域化工新材料的对外依存度普遍维持在60%以上,80%高端医疗设备市场被欧美日等的跨国万搏网站垄断。核心技术方面,COC聚合工艺、UHMWPE交联改性技术、PEEK纯化工艺等关键工艺被国外企业牢牢把控,国内企业以仿制为主,原创能力不足。部分国产材料在产品一致性、稳定性方面与进口产品存在明显差距。例如,血液透析膜用的聚醚砜树脂在分子量分布和低聚物含量等方面与进口产品差距较大。新冠疫情暴发期间,快速检测抗体试纸、呼吸机和ECMO等医疗用品的紧缺,凸显了我国医用化工新材料自主研发能力的短板。 (二)产业链协同不足:上下游协作机制不畅 由于生物医药领域化工新材料具有一定的技术壁垒,全球产业格局呈现明显的地区集聚性和个体集中性特征。欧美日等国的大型原材料厂商与上、中游企业形成了紧密的协同关系,实现了“产品系列化、品类多元化、链条一体化”的高效发展。我国由于上游原材料企业供给能力较为薄弱,未能与中游材料改性企业形成良性互动,中游企业规模小、分布分散,难以与下游医疗用户深度绑定;医疗器械企业更倾向于使用进口材料,国产材料因验证周期长、成本高等问题难以快速进入临床应用。 表4 国际龙头石化企业主要医药用高分子材料产品情况 (三)政策和标准体系待完善:创新支持与市场准入机制亟待优化 药品和医疗器械集采等政策压缩企业利润空间,影响企业创新投入;材料变更审批流程冗长,制约了新产品迭代和市场应用速度;“首批次”材料推广政策缺乏落地细则,导致国产材料推广难,难以快速进入临床应用。国内标准体系尚不健全,部分领域标准缺失或滞后,无法满足新材料快速发展的需求。企业自建标准参差不齐,导致产品质量波动大,一致性差,影响下游用户信任度。国内标准与国际标准衔接不足,限制了国产材料的国际化进程。 四、推动生物医药领域化工新材料高质量发展的实施路径 (一)加强顶层设计与政策引导 一是坚持战略规划引领。制定国家生物医药材料发展中长期规划,明确重点发展方向和技术路线图。建立关键材料储备机制,防范供应链风险。二是坚持制度创新突破。完善创新产品优先审评、优先采购等机制,推动国产材料示范应用。构建"全链条"标准体系,加快医用材料国家标准、行业标准制修订,推动与国际标准互认。加强质量控制、一致性评价、生物相容性检测等能力建设,提升产品可靠性和信任度。三是强化要素保障机制。加大财政、税收、金融支持力度,设立专项基金,鼓励企业加大研发投入。 (二)构建“产学研用”协同创新体系 一是构建“1+N”创新联合体。支持龙头企业牵头组建创新联合体,联合高校、科研院所、医疗机构共建研发平台,聚焦 “卡脖子”材料开展攻关。加强再生医学材料、智能响应材料等前沿布局,抢占未来产业制高点。推动基础研究、应用研究、成果转化一体化部署,加快技术突破和产业化。二是推进“双向穿透”式创新。推动石化企业向下游医用材料延伸,开发医用级聚烯烃、工程塑料等专用牌号。支持材料企业与医疗器械企业深度合作,开展定制化开发、联合验证和标准制定。 (三)提升集群化国际化发展水平 一是打造产业集群。在长三角、粤港澳、京津冀等生物医药产业集聚区,打造医用化工新材料材料特色产业园,吸引上下游企业入驻,形成协同效应。二是实施“走出去”战略。支持企业兼并重组,培育具有国际竞争力的龙头企业。鼓励企业引进海外高层次人才,参与国际标准制定和技术交流,提升国际化水平。 参考文献 [1]蒋也.石化企业发展医用高分子材料机遇研究[J].当代石油石化,2022(30):18-23. [2]屈林,艾中,兆振宇.转型升级 促国内市场升温[N].中国医药报,2020-03-24. [3]辛明宇.高值医用耗材迎来发展新机遇[N].中国医药报,2020-05-12. 注:文中部分图片来源于网络,版权归原作者所有,若有侵权请联系删除。 | |||||
相关链接
- 十大领域用化工新材料发展研究 |...2025-11-06
- 于明 | 我国低空经济产业生态、...2025-11-03
- 十大领域用化工新材料发展研究 |...2025-10-30
- 张建红 等 | 基于XOD理念的...2025-10-29
- 张辉 王维辰 邓宇恒 | AI赋...2025-10-25








