中咨视界
张锐 等 | 新租赁准则下建设项目财务评价方法研究(下篇)
| |||||
| |||||
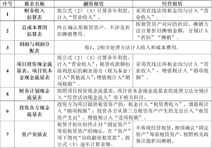
编者按:当前,以中国式现代化全面推进强国建设、实现民族复兴伟业已经进入关键时期,在此期间,高质量发展是全面建设社会主义现代化国家的首要任务。习近平总书记指出,“要发挥好投资对经济增长的关键作用”,“扩大有效益的投资”;另一方面强调领导干部“想问题、作决策,要多打大算盘、算大账,少打小算盘、算小账”。为此,中咨研究中心经济评价专题研究小组围绕投资项目经济评价展开系列研究,旨在以有效益的投资助力投资高质量发展。本研究为经济评价专题研究小组继《投资项目财务评价有关增值税的处理方法研究》《投资项目财务评价中政府性资金的处理方法研究》后的新作,以2021年开始全面实施的新租赁准则为背景,探索租赁建设项目财务评价方法,供业界同仁参考与讨论。 新租赁准则下 建设项目财务评价方法研究(下篇) ——出租方财务评价方法 研究中心经济评价专题研究小组 张锐 石延杰 苗雨菲 租赁建设项目财务评价要点与一般建设项目有显著差异,2021年《企业会计准则第21号——租赁》(简称新租赁准则)实施后,租赁建设项目财务评价方法有了重大变化。《新租赁准则下建设项目财务评价方法研究(上篇)》(简称《上篇》)针对承租方财务评价方法进行了研究,本文在《上篇》基础上,继续对出租方构建租赁建设项目财务评价模型和方法展开研究。 出租方作为租赁市场的供给主体,其有效决策和合规运营直接影响行业整体的运行效率与安全稳定,对保障租赁行业健康有序良性发展具有重要意义。近年来我国租赁行业监管趋严,租赁万搏网站发展由粗放式扩张逐步向规范化高质量发展转变。以融资租赁万搏网站为例,2020年银保监会印发《融资租赁万搏网站监督管理暂行办法》(银保监发〔2020〕22号),对行业集中度和关联度要求进行适当调整,虽然融资租赁万搏网站数量增速明显下降,但行业总资产规模和新增业务额却在持续上升,融资租赁行业迈入合规经营的新阶段。实践中,出租方财务评价存在融资租赁、经营租赁模式混淆的问题,造成财务评价结论偏差较大,影响投资决策的科学性与可靠性,影响了行业规范化发展。本文旨在构建合理的出租方财务评价模型,以此规范出租方财务评价,以促进行业高质量发展。 数据来源:中国外商投资企业协会租赁业工作委员会网站 图1 2020年以来融资租赁万搏网站数量变化 新租赁准则中,承租方不再区分融资租赁和经营租赁,但出租方会计处理基本延续旧租赁准则,区分融资租赁和经营租赁。对出租方而言,融资租赁项目在模型构建方法、基础数据估算、财务报表处理等方面,需对一般建设项目的财务评价体系进行适应性调整,经营租赁项目与一般建设项目无较大差异,详见表1。 表1 新旧租赁准则的变化及对财务评价的影响 一、出租方建设项目财务评价体系框架 本文基于《建设项目经济评价方法与参数》(第三版),结合新租赁准则,构建出租方“四大维度、两个要点”财务评价体系框架,详见图2。 1.财务主体 以出租方为主线,围绕其商业模式和经营活动构建财务评价模型。 2.财务评价模型 根据新租赁准则,出租方在经营租赁和融资租赁模式下的财务评价模型存在显著差异,应先基于交易实质区分融资租赁和经营租赁。具有以下情形之一的,通常分类为融资租赁: (1)租赁期结束时,租赁资产所有权将转移给承租人; (2)可以确定租赁期届满时,承租人将购买租赁资产; (3)租赁期占租赁资产寿命的75%以上; (4)租赁开始年份的应收融资租赁款初始金额(具体计算方法可见公式1)占租赁资产公允价值的90%以上; (5)租赁资产具有特殊性,是按承租人要求专门购买或者建造的。 除上述可分类为融资租赁的其他租赁,均为经营租赁。 3.基础数据 相较于一般建设项目,出租方融资租赁财务评价模型涉及租赁收款额、应收融资租赁款、营业收入等特殊基础数据;经营租赁财务评价模型基础数据估算无特殊性。 4.财务报表 相较于一般建设项目,出租方融资租赁项目财务报表的列项构成、确认依据、计算方法等有较大差异,经营租赁项目财务报表无较大调整。具体而言: (1)出租方融资租赁项目,租赁与信贷业务类似,租金拆分为利息及剩余部分(可视为本金),分别计入营业收入和其他流入;财务报表不反映原租赁资产,增列应收融资租赁款。 (2)出租方经营租赁项目,租赁为常规业务,一般采用直线法分期均匀计算租金,租金整体计入营业收入,并继续对原租赁资产计算折旧摊销。 图2 出租方建设项目财务评价体系框架图 二、出租方财务评价的特点及方法 (一)基础数据估算方法 根据新租赁准则,出租方需要在租赁开始日区分融资租赁和经营租赁。出租方融资租赁财务评价模型主要涉及租赁收款额、应收融资租赁款、营业收入等特殊基础数据,具体构成及估算方法如下所述。经营租赁项目基础数据估算方法基本同一般建设项目,本文不做展开。 1.租赁收款额 租赁收款额包括承租方支付的租金和担保余值,条件具备时还可包括承租方行使购买选择权和终止租赁选择权所需支付的相应款项。 2.应收融资租赁款 应收融资租赁款为未担保余值和租赁期开始日尚未收到的租赁收款额按租赁内含利率折现的现值之和。租赁开始年份的应收融资租赁款初始金额按下式计算: 式中: R0—租赁开始年份的应收融资租赁款初始金额; LRt—第t年的租赁收款额; UG—未担保余值,指租赁期结束时租赁资产余值中,出租方无法保证能够实现或仅由与出租方有关的一方予以担保的部分,等于租赁资产余值扣除担保余值后的金额;未签订相关合同时,财务评价可简化处理,担保余值为0,未担保余值为租赁结束时的租赁资产净值; (P/F,r,n)和(P/F,r,t)-现值系数; n-租赁期; r-租赁内含利率,即实现应收融资租赁款=租赁资产公允价值+出租方的初始直接费用的利率;其中,出租方的初始直接费用是指出租方在租赁谈判和签订租赁合同过程中发生的可直接归属于租赁项目的费用,如佣金、印花税等。 3.营业收入 在租赁期内,出租方应采用租赁内含利率计算各年营业收入,按下式计算: 式中: St—第t年的营业收入; Rt-1—第(t-1)年的应收融资租赁款,按下式计算: (二)财务报表处理方法 出租方租赁项目财务报表的具体处理方法见表2。 表2 出租方财务报表的处理方法 三、出租方财务评价案例分析 本案例以与一般建设项目有显著差异的出租方融资租赁为例,验证本文所提出模型和方法的准确性和有效性。同时,由于实际工作中常出现将融资租赁作为经营租赁的错误处理情况,本案例还将进一步对比分析两种处理方式对同一建设项目财务评价结论的影响。 (一)案例背景 B项目为某光伏发电站提供设备租赁服务,设备购置费1.79亿元。项目建设期1年,租赁期即运营期20年,资产使用寿命20年。为减轻资金压力,出租方采用长期借款方式融资,借款年限为10年,还本付息方式为等额还本利息照付。租赁期内按年等额收取租金,出租方年经营成本约为60万元。由于租赁期与资产使用寿命一致,本案例应作为融资租赁模式处理。 (二)对财务盈利能力的影响 假定融资租赁和经营租赁模式下的各年租金相等、经营成本相等。但两种模式确认收入的金额不同。融资租赁模式下,各期租金需要分拆为本金部分和利息部分,仅利息部分为出租方为承租方提供融资服务取得的收入;且租赁资产实际由承租方控制,出租方不计列相关固定资产,亦不计提折旧。经营租赁模式下,租金整体均为出租方让渡使用权取得的收入;且承租方仅拥有租赁资产的使用权,而出租方需在运营期内计提折旧。本案例中,总体来看,随着租金的逐期收回,融资租赁模式下每年利息收入金额呈现先高后低趋势,盈利能力逐年下降;当作为经营租赁处理时,稳定的租金收入可以抵消资产折旧费用的负面影响,导致各项盈利能力指标均优于融资租赁,详见表3。 (三)对债务清偿能力的影响 融资租赁模式下,资产负债表中以应收融资租赁款代替固定资产。虽然融资租赁模式下无需对资产计提折旧,但随着租金收回应收融资租赁款金额逐年递减,资产总额逐年下降,其对计算期内平均资产负债率的影响效果,基本与经营租赁模式下均匀计提固定资产折旧一致,因此两种模式下资产负债率持平。但按照经营租赁模式处理时息税前利润(EBIT)和息税折旧摊销前利润(EBITDA)等盈利能力指标明显优于融资租赁模式,这会导致利息备付率和偿债备付率更高,总体债务清偿能力更具优势,详见表3。 表3 B项目主要财务评价指标 (四)案例结论 在新租赁准则下,出租方需区分融资租赁和经营租赁模式构建财务评价框架体系。本案例由于设备租赁期与资产使用寿命一致,应作为融资租赁模式处理。若选择经营租赁模式处理,可能会高估项目盈利能力、债务清偿能力,做出错误决策。因此出租方需严格按照有关规定对租赁模式进行判断,选择正确的财务评价方法进行投资决策。需要注意的是,本案例在假定融资租赁和经营租赁模式下的各年租金相等、经营成本相等的前提下,对比分析出错误选择财务模型对评价结果的影响。若比选租赁模式,则不能套用上述结论。因为相较于融资租赁而言,经营租赁在运营期需要投入更多成本、收入均匀分布,两种模式的财务评价结果具有不确定性,需结合项目实际决策。 四、结语和展望 本文及《上篇》,系统梳理了租赁准则的核心变化及其对建设项目财务评价的影响。在此基础上,构建了租赁项目财务评价体系框架,分别阐述了承租方和出租方财务评价模型中的基础数据估算方法和财务报表处理方法,并通过案例解析,验证了本研究提出的方法论,对于规范财务评价工作、提高投资科学化水平具有重要意义。本研究仅考虑了直接租赁模式,而售后回租、杠杆租赁等模式的财务评价理论方法仍有待进一步探索研究。 研究中心经济评价专题研究小组成员: 曹玫 张蓉 石延杰 张锐 苗雨菲 | |||||
相关链接
- “十五五”前瞻 | 化工新材料引...2025-05-14
- 张锐 等 | 新租赁准则下建设项...2025-05-10
- 包英群 等 | DeepSeek...2025-04-29
- 王爽 甄霖 李文君 | 典型生态...2025-04-27
- 杨凯越 | 构建“战略和价值”二...2025-04-22





