中咨视界
张蓉 等 | 基本公共服务项目可行性研究的优化路径 
 | |||||
  | |||||
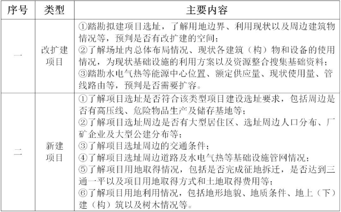
《政府投资条例》是我国深化投融资体制改革和“放管服”改革的重要成果,是我国政府投资领域的首部行政法规。针对以基本公共服务项目为代表的政府投资项目可行性研究突出存在的“碎片化”“阶段化”“片面化”等问题,本文结合基本公共服务项目的特点,提出了高质量开展可行性研究的优化路径,即在重视收集项目资料和现场踏勘工作的基础上,重视绩效考核指标、总体建设规划、全生命周期分析、模块化估算指标体系等内容的论证。 一、基本公共服务项目的主要特点 基本公共服务是指由政府主导、保障全体公民生存和发展基本需要、与经济社会发展水平相适应的公共服务。基本公共服务项目作为保障群众切身利益和社会民主、公平、稳定的基础设施,具有维系社会公正、体现社会公益性的作用。 基本公共服务范围,一般包括保障基本民生需求的教育、就业、社会保障、医疗卫生、计划生育、住房保障、文化体育等领域的公共服务;广义上,还包括与人民生活环境紧密关联的交通、通信、公用设施、环境保护等领域的公共服务,以及保障安全需要的公共安全、消费安全和国防安全等领域的公共服务。本文中的基本公共服务项目是指狭义基本公共服务领域内的工程建设项目,具有项目公益性强、重点保基本需求、供给主体多元化、政府监管力度大等特点。 (一)公益属性显著 基本公共服务项目的基本特征是公益性,具体表现在三个方面。其一,该类项目多为民生项目,以保障全体公民生存和发展的基本需求为目的,需要体现均等化、普惠化和便捷化;其二,该类项目具备较强的社会效益、生态效益,受益群体广泛、外部效果显著、可持续影响突出,对调整社会结构、维护社会稳定、促进经济社会协调健康发展有积极作用;其三,该类项目不以营利为目的,具有投资额度多、建设规模大、服务年限长、收益时间滞后、投资回报率低等特点,一般由政府“兜住底线”。 (二)重点保基本需求 基本公共服务项目的核心界定是保基本。其一,基本的范围和内容应随着当地经济社会发展水平和阶段的提高进行动态调整;其二,该类项目的决策、建设、管理、供给以及绩效评价应形成系统性、整体性和制度性;其三,该类项目的功能定位、建设标准、建设规模和资源配置应严格遵循国家、行业和地方相关标准和规范,不得随意扩大建设规模,提高建设标准。 (三)供给主体多元化 基本公共服务项目基于“公益性”和“保基本”两大典型特征,原本属于政府职责范围,目前已初步构建政府主导、社会参与、公办民办并举的多元化建设模式。其一,政府直接投资的项目,应做好财力保障,加快重大项目建设运营;其二,政府购买服务的项目,应积极引导社会力量参与,推广政府和社会资本合作(PPP)模式。 (四)政府监管力度大 基本公共服务项目一般为政府投资项目,既直接关系公共利益,又是政府履行职能的主要方式,必须加强全过程监管。其一,决策阶段政府需审批项目建议书、可行性研究报告、初步设计概算和招标方案;其二,实施阶段项目单位需如实报送政府投资项目开工建设、建设进度、竣工验收等基本信息,政府需采取在线监测、现场核查等监管方式,并在项目竣工后审查决算报告;其三,全面实施预算绩效管理,对实施期超过一年的重大项目实行全周期跟踪问效,建立动态评价调整机制。 二、新时期高质量开展可行性研究的新要求 近年来,我国在投融资管理方面出台了《政府投资条例》《企业投资项目核准和备案管理条例》《中共中央 国务院关于深化投融资体制改革的意见》《项目支出绩效评价管理办法》《全国投资项目在线审批监管平台运行管理暂行办法》等一系列政策法规,对基本公共服务项目高质量开展可行性研究提出了新要求。 (一)由碎片化建设转向整体规划、分期建设 基本公共服务项目普遍不注重对社会需求的调查研究,对项目功能定位和建设规划研究不足,未能统筹考虑近期建设和远期发展需求,还停留在简单、盲目的碎片化建设层面,致使“建好即落后”“建好即改造”“建成不利用”等问题层出不穷,影响基本公共服务功能的有效发挥,导致服务质量和效率下降。 因此,首先该类项目行政主管部门应根据本领域基本公共服务和空间布局现状以及未来发展需求编制行业发展规划,明确发展目标、空间布局及重大项目等,为项目实施提供行业规划依据;其次,该类项目的可行性研究要以本领域行业发展规划为依托,增加总体建设规划研究,主要包括需求分析、功能定位、规模测算、现状设施利用方案和分期实施方案等。总体建设规划应具有约束性和权威性,其所确定的建设项目、内容和规模不得随意变动。 (二)由建设成本管理转向全生命周期成本管理 “重建设投入,轻运营管理”,是政府投资项目的“通病”,基本公共服务项目也亦然。基本公共服务的设施设备必须与运营阶段的运营主体、运营模式、人员配置和资源保障相衔接,形成整体性、系统性、协同性方案,才能真正实现基本公共服务项目的价值。 因此,该类项目的可行性研究应打破条块分割的投资管理体制,实施“工程建设+设备采购+信息化建设+开办费”的全口径总投资概念。同时,重视运营方案研究,在此基础上,对经营性项目的财务盈利能力、债务清偿能力和财务可持续性进行分析;对非经营性项目的运营成本和服务收费合理性,以及财务平衡和可持续性进行分析,实现项目成本全周期管控。 (三)由实施期间考核转向全过程分阶段考核 基本公共服务项目在决策阶段和建设阶段已建立起较为成熟的评价体系,对投资建设行为有明确、规范的约束和管理,但对运营阶段的产出、效益和服务满意度指标缺乏关注,致使部分“运营不可行”、“财务可持续性不可行”的项目成为“可行”项目,严重影响财政资源配置效率和使用效益。 因此,该类项目的可行性研究应进一步深化项目预期目标分析,构建全过程分阶段的目标体系,实施期间的指标更加注重决策、过程和产出,运营阶段的指标更加注重产出和效益,两阶段各有侧重、相互衔接。同时,还应对实现预期目标的风险因素进行识别,针对主要风险因素提出相应的规避和防范对策,为项目决策提供完整信息。 (四)由单一项目造价分析转向同类项目对比 基本公共服务项目即便是同一领域同一类型的项目,由于使用功能、工艺流程、建筑造型、设备系统选型、建设条件等方面的差异,综合单方造价也会千差万别、区间范围较大,存量项目综合单方造价统计数据对后续新建项目的投资决策参考价值局限性较大。 因此,该类项目的可行性研究不能局限于单一项目造价分析,应转向同类项目同口径对比分析,对同类项目工程方案进行模块化分解,逐步形成模块化造价指标体系,并根据社会经济发展和市场变化进行动态调整和更新。 三、基本公共服务项目可行性研究报告优化路径 (一)提升可行性研究报告编制质量的总体路线 可行性研究报告是可行性研究成果的主要载体。针对投资项目可行性研究现存问题的梳理,从全过程分阶段考核、整体规划分期建设、全生命周期分析论证、构建模块化估算指标库等要求,对可行性研究报告主要章节内容提出优化建议,如图1所示。 图1 基本公共服务项目可行性研究报告优化路径 (二)可行性研究应重视资料收集和现场踏勘 1.收集项目资料是编制可行性研究报告的基础工作 资料的真实性、准确性和完整性是编制一份研究充分、依据可靠、论述严谨、内容详实的可行性研究报告的重要基础。因此,可行性研究工作应全面搜集与项目建设相关政策法规、标准规范、业务流程、服务数据、功能需求等基础资料(如表1),完成从宏观至微观,从现状情况到发展需求(规划设想)等方面的基础资料搜集工作,为报告编制奠定坚实基础。 表1 投资项目主要基础资料 2.现场踏勘是直观认知和获得第一手资料的最佳途径 通过对现场的仔细踏勘,可以辨识建设项目选址与周围环境、相关规划的协调性;了解周边交通和市政等建设条件以及场地施工条件,预判对建设方案和投资的影响;了解地形、地貌和地上(下)物情况,重点关注土石方工程、挡土护坡工程、地上(下)物拆改移工程、建设场地周边建筑物保护工程等容易忽视的内容,如表2。 表2 现场踏勘主要内容汇总 (三)可行性研究亟待强化论证的重要内容 鉴于新时期高质量发展的新要求,可行性研究除重点分析建设理由、建设方案和投资估算等传统内容外,还应加强绩效考核指标、总体建设规划、全生命周期分析、模块化估算指标体系等内容的论证: 1.重视绩效考核指标确定 项目绩效考核指标体系实际上是可行性研究的结论,是项目建设的目的、预期达到的效果。通过指标体系的构建,可以反映出项目可行性研究的全面性、系统性、合理性、科学性和现实性。 (1)提出项目预期目标 可行性研究阶段通过对建设项目需求、技术、经济、社会、环境等各方面进行分析论证,提出项目预期目标,即初步绩效考核指标。 建设阶段指标,主要包括建设规模和建设内容、设备设施水平和技术工艺水平、建设进度、总投资等。 运营阶段指标,主要包括项目功能定位、产品(服务)数量、质量和效率、人员结构、经济效益和社会效益等。 (2)制定风险管理方案 围绕项目预期目标,通过风险识别、风险分析等认识、评估项目的潜在风险,并以此为基础合理制定风险应对措施,对项目风险实行有效控制,妥善处理风险事件造成的不利后果,以最少的成本保证项目预期目标的实现。 2.重视总体建设规划编制 总体建设规划是项目单位开展基本建设的重要依据,应根据需求分析并结合资源约束条件等方面研究,充分论证项目定位、功能需求、建设标准和标准建设规模,并在正确处理近期建设计划和远期发展需求基础上,确定分期实施规划。 (1)项目定位:是指根据需求分析,确定项目的社会定位(市场定位)、目标客户群定位、提供服务或产品定位和规模。它是功能需求和建设规模论证的基础和决定性因素。 (2)功能需求:在项目定位的基础上,结合业务需求和工艺流程确定使用功能以及实现形式(自建或社会资源共享)等。 (3)建设标准:建筑面积指标、装修标准、设备设施配置要符合国家和当地政府相关规定,不可擅自提高标准,不可盲目追求高大上。 (4)建设规模:根据相关建设标准、设计规范和行业规范,并结合项目实际业务发展需求和工艺流程,确定标准建设规模。较为简单的新建项目,可在标准建设规模的基础上,结合项目规划条件、设计方案、基础设施等约束条件确定本项目实际建设规模。如实际建设规模与标准建设规模之间有较大缺口,应分析项目建设是否影响预期目标实现,是否影响项目正常运营,是否在运营管理方面有一定保障措施。 (5)实施规划:大型、复杂项目的建设规模论证应研究合理、优化的工程分期,明确近期规模和远期规模。改扩建项目的建设规模论证应在充分评估现有资源利用情况的基础上,进行资源整合,确定分期实施规划,防止盲目重复建设和资源浪费。主要包括现状利用规划、拟建项目规模和远期建设规划三部分内容。 3.重视全生命周期分析 全生命周期成本分析覆盖由前期决策到运营维护的各个阶段,是对建设项目进行系统性、定量化的研究方法。对于可行性研究报告而言,主要涉及建设方案、运营方案和财务方案章节,这三章相互影响、有机关联,需要不断优化完善,才能在最低成本的基础上实现项目价值最优化。 (1)优化建设方案。优化建设方案包括三方面内容:一是技术性比选,包括合理性、先进性、适用性、可靠性等方面;二是经济性比选,运营方案和财务方案的分析结果将反馈到建设方案中,用于方案比选研究;三是可施工性比选,包括施工难度、原材料供应、资源调度、工期计划等方面。可行性研究阶段可通过上述三方面比选优化,选择技术可行、经济合理、易于实施的建设方案。 (2)确定运营方案。运营是项目全生命周期中的核心阶段,包括策划、经营、管理等一系列过程。可行性研究阶段运营方案主要考虑如何对生产经营活动进行规划、组织和控制,包括运营主体、运营(管理)模式、人员配置方案、原辅材料供应方案、投产及达产时间、成本及价格或收费标准等内容。 (3)财务分析评价。在建设方案和运营方案的基础上进行财务分析,评价内容应根据项目的性质和目标确定。经营性项目,分析项目的盈利能力、偿债能力和财务生存能力,判断项目的财务可接受性。没有营业收入或有一定收入但不足以补偿全部成本的非经营性项目,主要考察项目财务生存能力;同时该类项目通常需要政府长期补贴才能维持运营,应合理估算项目运营期各年所需的政府补贴数,并分析政府补贴的可能性与支付能力。营业收入在补偿全部成本后尚有盈余的非经营性项目,财务分析内容与经营性项目基本相同。 4.重视模块化估算指标体系 可行性研究阶段要求构建快速准确的投资估算指标体系,既便于投资决策,也便于进行投资控制和限额设计。将“模块化”引入投资估算指标体系,既能保证同一类型、同一级别模块指标的可比性,又能更加真实的反映工程典型特征,有效提升指标体系的完整性、准确性和可比性。 (1)分解工程方案 构建模块化投资估算指标体系的第一步是对工程方案进行自上而下的逐层系统分解。模块分解应遵循以下原则: 第一,完整性,即模块划分应相对独立、边界清晰,避免漏项和内容重复; 第二,准确性,即模块划分应能准确体现该类工程的典型特征,避免“失真”问题; 第三,可比性,即同类型项目分解后的模块应保持一致性,避免相同模块内容、边界界定不一致。 以医院建设项目为例,主体工程可分解为基础工程、建筑工程、装饰工程、给排水工程、消防工程、暖通空调工程、强电工程、弱电工程、蒸汽系统、燃气系统、太阳能系统、电梯工程、医疗气体系统、物流系统和标识系统等模块。 (2)确定模块参数 模块分解后,应研究影响每个模块投资估算指标的主要参数。参数设定应符合以下要求: 第一,针对性,即刻画该模块的主要技术参数,不宜过粗或过细,前者失去参考价值,后者降低实用性和可操作性。如建筑工程模块的主要参数可设置为结构类型、层数、层高、跨度、地震烈度等。 第二,易量化,即参数对模块单位估算指标的影响程度应可以量化。 第三,分级别,即该参数对应估算指标可按建设标准分等级设置,如高中低等。 (3)构建指标体系 搜集同类项目中已批复的可研估算、初设概算、竣工决算等资料,按照模块化体系的划分对投资数据进行统计、梳理和分析,形成投资估算指标体系。 随着新标准新规范的实施、新技术新设备的应用以及市场价格的变化,模块化投资估算指标体系应不断调整完善,形成动态管理,进一步提升估算指标的有效性、可靠性和实用性。 四、结论 本文从深化投资管理体制改革的视角,深度剖析了“总体建设规划”“全生命周期分析”“项目支出绩效评价”等对可行性研究工作的新要求,并针对目前基本公共服务项目可行性研究报告中存在的薄弱环节,从前期准备和报告编制两个阶段提出了优化路径和要点解析。 基本公共服务项目可行性研究中还存在建设方案和地质勘查的深度要求不明确,环保、节能和社会风险分析章节与后期专项评价之间的内容界定不清晰等问题,各地区各领域掌握尺度差异较大,在一定程度上造成投资控制难、优化决策程序难、事中事后监管难等问题,需要进一步研讨论证、制定标准,提升可行性研究工作的规范性、科学性和准确性。 参考文献 [1]吴瑶枢. 建设项目可行性研究报告编制析论[J]. 湖南科技学院学报, 2009,30(9):114-115. [2]钱茜. 政府投资项目资金绩效管理[J]. 财会研究,2018(09):21–24. [3]周雅飞. 基于模块化分析的工业建筑快速估算体系研究[J].经济师,2018,5:58-59.  | |||||
相关链接
- 王艳华 | 推广以工代赈方式 积...2020-12-01
 - 陈文军 | 工程造价咨询行业的发...2020-11-26
 - 丁一 | 我国企业“走出去”境外...2020-11-25
 - 梁双 朱宁 伍勇旭 | 云端上的...2020-11-23
 - 杨跃军 唐弘建 | 基于房地分离...2020-11-12
 


