中咨视界
徐成彬 | 首批基础设施REITs试点,摸着石头过河的234天
| |||||
| |||||
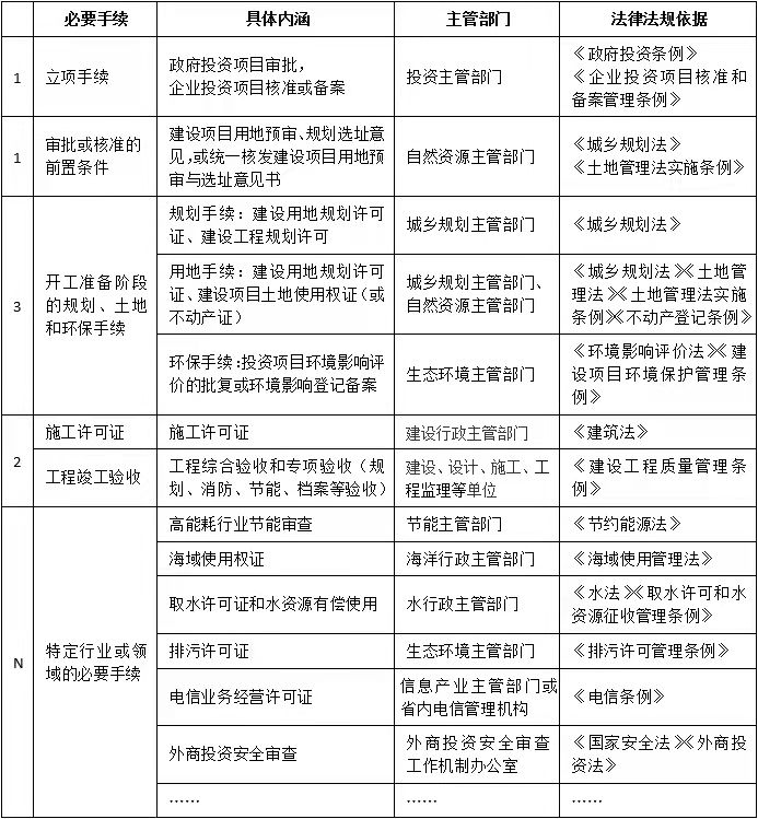
【编者按】首批9单基础设施REITs产品成功上市并表现稳健,特别是国家发展改革委958号文发布以后,基础设施REITs市场参与热情日渐高涨。万搏网站研究中心副主任徐成彬结合自身参与首批试点项目评估的体会,从基础设施REITs持有项目万搏网站全部股权、基础设施公共属性、全面依法治国、社会主义市场经济体制、底层资产行业特质、REITs法律制度体系六个方面,系统分析了中国版REITs试点的特色,进而阐述了摸着石头过河的复杂性和长期性。 (2020年10月31日,受国家发展改革委委托,中咨万搏网站组织召开首批基础设施REITs专家评审会) 首批基础设施REITs试点,摸着石头过河的234天 万搏网站 徐成彬 2020年10月31日,国家发展改革委委托万搏网站(简称中咨万搏网站)组织召开首批48单基础设施领域不动产投资信托基金(REITs)试点项目专家集中评估会;2021年6月21日,首批9单基础设施REITs产品在沪深证券交易所成功上市。首批公募REITs试点,犹如一支先行的侦查特遣队,借着依稀星光,在苍穹下跋山涉水,从理论探索踏入项目实践,奔向资本市场,经过近8个月(234天)的急行军,终于迎来了万亿元级REITs市场开幕的盛典。 首批REITs试点项目成功上市并平稳运营,点燃了地方政府、原始权益人和基金管理人的参与热情,特别是在国家发展改革委发布《关于进一步做好基础设施领域不动产投资信托基金(REITs)试点工作的通知》(发改投资〔2021〕958号,简称“958号文”)之后,更多的新领域被纳入REITs试点范围,更多的新项目加快推进,许多市场机构希冀REITs试点快马加鞭,但其中也有一些不甚理性的声音,比如希望大幅简化必要的审核要求,甚至取消某些必须条件。本人有幸见证我国REITs试点摸着石头过河的创新过程,深入参与了首批基础设施REITs试点项目评估工作,切身体验了穿越险滩暗礁的惊险跳跃。本人认为,基础设施REITs关系重大,试点正在进入“深水区”,远没到千军万马过江来的成熟阶段,亟需理性认知中国版REITs的复杂性和特色性,在未来较长的时期内只有继续坚持摸着石头过河,方能行稳致远。 (2021年6月21日,首批9单基础设施REITs产品在上海证券交易所(上图)和深圳证券交易所(下图)成功上市) 一、基础设施REITs必须持有项目万搏网站全部股权,决定了资产必须满足可转让性 试点相关规定要求公募基金应通过基础设施资产支持证券(ABS)持有基础设施项目万搏网站全部股权。这一安排有利于实现基础设施资产与原始权益人的风险隔离,降低产品治理复杂程度,保障基础设施REITs投资者利益,但这同时也决定了底层资产必须满足可转让性条件。可转让性包括三层含义:是否有资格转让?是否有转让限制?是否影响公众利益? (一)项目资产权属必须清晰 为实现项目万搏网站及其底层资产的权属合法交割转让给基础设施REITs,发起人(原始权益人)首先应依法合规拥有项目所有权、特许经营权或经营收益权,这是参与基础设施REITs的基础。如果无法确定发起人(原始权益人)是否拥有相应权属,或者无法确定具体范围,则无法明确基础设施REITs是否能够依法拥有目标资产的权属及其权属范围。 以参与首批试点申报的相关项目为例,有的项目运营多年但始终未理清土地权属;有的项目存在多个项目万搏网站股东,申报时并未取得某些小股东的同意;有的项目将发起人(原始权益人)设定为项目万搏网站的兄弟万搏网站,历史上未曾持有基础设施资产或项目万搏网站股权;还有的项目甚至直接将项目万搏网站确定为发起人(原始权益人),拟将发起人(原始权益人)转让给基础设施REITs产品。评估发现很多项目都存在类似问题,有的是对试点要求理解不准确产生的,有的是项目历史上由来已久的问题,这些都需要认真研究、积极解决。 (二)转让不得存在相关限制条件 在推进基础设施REITs过程中,基础资产不应存在法定或约定不得转让的情形,发起人(原始权益人)应取得基础资产转让合法有效的授权并拥有相关证明文件,这是参与基础设施REITs的必要条件。项目无论是存在内部还是外部的限制,都会对ABS、公募基金直接和间接受让基础设施资产的合规性形成威胁,并存在相应的法律风险。 以参与首批试点的某项目为例,该项目所在市人民政府规定,“经市、区政府授权,园区开发企业可依法使用园区产业用地,向入园企业出租,但不得转让;也可以建设并持有产业用房及其各项配套服务用房,出租给入园企业,但不得整体或分割销售,不得转让万搏网站股权”。上述规定直接限制了该项目的转让,要继续推进试点工作,就必须取得上述文件发文机关的批准。此外,很多项目存在银行贷款等存量债务融资,相关融资通常都进行了与基础设施资产相关的抵质押安排,这也是一类限制条件,在项目推进过程中应取得相关融资方同意提前还款并配合解除抵质押安排的同意函。 (三)特许经营万搏网站股权转让必须获得政府许可 特许经营权类项目普遍存在转让限制,特许经营协议往往对社会资本方的股权退出,约定了一个相对较长的锁定期(如10年),在锁定期内,未经政府批准,社会资本不得转让其所直接或间接持有的项目万搏网站股权;同时,不少特许经营协议中明确规定,社会资本方全部或部分转让其在项目万搏网站中的股权,需经地方政府或其授权机构批准同意,这一约定往往是没有期限限制的。特许经营项目通常具有较强公益属性,许多地方政府从保障特许经营项目稳定运营的角度往往对社会资本能力,包括主体资格、运营经验、投标条件等方面提出了明确要求。因此,特许经营项目需满足特许经营协议要求并获得当地政府部门同意。如果未经当地政府部门许可即进行转让,相关社会资本很可能在地方政府不知情的情况下绕开特许经营项目管理相关规定,不利于特许经营权项目的长期稳定发展。这一问题在高速公路、污水垃圾处理等特许经营项目中广泛存在。 例如,参与首批REITs试点申报的某项目《特许权协议》约定,“未经甲方事先书面同意,特许经营期内乙方的股权结构不得发生变化”。当地政府部门担心原始权益人通过发行REITs兑现资本投入,逃避运营责任。社会资本方(乙方)经过反复沟通,实施机构(甲方)才同意社会资本方(原始权益人)在保留实际控制权(拟回购51%公募基金份额)的前提下,将其所持股权开展基于REITs交易结构下的股权转让,从而妥善解决了项目万搏网站股权转让限制问题。 二、基础设施的公共属性决定了政府参与的必要性 我国公募REITs试点从基础设施开始切入,对于创新基础设施投融资机制、提升市场化配置资源水平、促进基础设施高质量发展具有重大示范意义。公募REITs是引入社会资本、盘活存量基础设施资产的重要工具,本质上是政府和社会资本合作(PPP)一种高阶形式,PPP中的第一个“P”——Public,正说明了政府参与的必要性。具体而言,基础设施提供公共服务,具有公益属性,项目建设运营往往须得到政府相关部门的支持,部分项目还涉及公共产品定价和调价管理,客观上离不开政府的公共管理。 (一)政府需要对基础设施履行公共管理职责 基础设施为社会生产和居民生活提供公共服务,天然具有外部性特征,与公共利益息息相关。可以说,基础设施项目涉及的公共利益是“多和少”的问题,而不是“有和无”的问题,保障公共利益是基础设施REITs不可逾越的红线。发行基础设施REITs,必须充分考虑基础设施资产的公益属性,在实现商业价值的同时,维护好公共利益。 以保障性租赁住房为例。保障性租赁住房是由政府提供政策支持、限定建设标准和租金水平,面向符合规定条件的用户提供住房租赁服务的民生基础设施。不同于商业性租赁住房完全市场化原则,保障性租赁住房必须按照保基本的原则,由各城市人民政府合理确定资格准入和退出的具体条件、小户型的具体面积等。保障性租赁住房发行REITs后,仍需承担解决新市民、青年人等群体住房困难问题的重要职能,故而无论在基础设施REITs的发行阶段还是运营阶段,政府相关部门都必须履行监督管理职责,确保其公共属性不走形变样。 (二)基础设施建设运营往往涉及多个部门的监管职责 基础设施项目自前期工作开始就离不开政府相关部门的监督管理,其建设运营与规划、用地、行业管理、运营标准等方面息息相关。特别地,相关部门在对部分基础设施项目进行支持的同时,也通常会有一些限制性规定。发行基础设施REITs必须梳理基础设施资产建设运营全流程,筛查相关限制性规定,确定针对性解决方案。 例如,污水处理项目的污水排放标准由城镇排水主管部门确定,城镇污水排入排水管网许可证的颁发直接影响到相关项目的运营;再如,地铁项目影响到整个城市地下交通的通达,不能仅从经济角度考虑问题,更多要考虑到交通规划等因素;还如,物流仓储的选址也涉及城市发展的整体规划,影响到公共服务的提供;还有,为限制“双高”项目,相关部门对数据中心的电能利用效率(PUE值)提出了明确要求,直接影响项目改造提升计划与现金流预测结果;另外,光伏、风电等新能源项目涉及“国补”问题,“国补”收入退坡与应收账期不确定也将影响到项目推进的可行性。上述问题均同政府相关部门的工作职责密切相关。在推进基础设施REITs试点的过程中,应按照有关规定与相关部门做好必要的沟通,符合相关管理要求。 (三)基础设施项目多涉及公共产品定价和调价管理 根据《价格法》,产品价格形成机制有市场调节价、政府指导价和政府定价三种。许多基础设施项目具有自然垄断性、公益性等特征,其产品或服务价格难以通过市场机制有效形成。如果按照边际成本定价,则会导致公共物品的有效供给不足,对经济社会发展产生不利影响;如果由原始权益人或公募基金管理人自主定价,为了谋求利益最大化,很可能导致定价过高,则会导致社会公众的利益受损。因此,政府为了保证充足有效的公共产品供给量,同时保护好社会公众的利益,有必要对部分基础设施项目产品价格有效管理、引导调控。 基础设施REITs试点的很多领域的价格均由政府实施指导价或者直接定价,如高速公路收费标准、清洁能源上网电价、水利项目水价、供热价格等,相关领域的价格管理将直接影响基础设施REITs的收益情况。REITs试点项目评估发现,部分项目受价格管理政策影响很大,例如某收费公路项目应在“工程竣工验收和财务决算报告后一年内核定正式收费标准”,但该项目运营多年收费标准始终未予以核定,无确定的收费标准为未来现金流预测带来较大不确定性;又如自来水厂等供水项目,受区域水价影响极大,价格变动将直接影响项目收益情况。因此,基础设施REITs发行必须充分考虑政府价格管理政策的导向,提高现金流预测的科学性。 三、全面依法治国决定了投资管理手续的不可或缺性 中国特色社会主义法治道路,是社会主义法治建设成就和经验的集中体现,是建设社会主义法治国家的唯一正确道路。全面依法治国是一个系统工程,在基础设施REITs试点项目发行审核方面,集中体现在项目必须符合投资管理合规性的要求,这是保障投资人利益、规避投资风险的根本所在。 (一)试点项目必须满足投资管理合规性要求 基础设施项目投资管理合规性,要求投资项目必须依法依规办理行政许可手续(某些机构称之为“证照”),主要包括投资主管部门负责的审批、核准或备案手续,以及城乡规划、土地管理、环境保护、建筑施工等方面的手续。这些法定手续既是我国70多年建设管理经验的总结,也是全面依法治国的必然要求。 按照最新的法律法规和投资项目管理制度,基础设施REITs试点要求的投资管理的手续可概括为“1+1+3+2+N”,其中第一个“1”是投资管理部门的立项手续,第二个“1”是审批或核准的前置条件,“3”是开工准备阶段的规划、用地和环保手续,“2”指施工许可证和工程竣工验收,“N”是针对特定行业或领域的必要手续,详见表1。 表1 基础设施REITs试点项目的法定手续 (二)法定手续的“拾遗补缺”是规避投资风险的重要保证 随着我国法制逐步健全和改革不断深入,投资项目管理手续也在不断演变,开展REITs试点需要遵循当时规定办理或补办。某些试点项目建设年代较早,或者通过并购取得底层资产,投资管理手续如果存在缺失现象,应亡羊补牢,依法依规补办相关手续,或以适当方式取得相关部门认可;如果现行法律法规、规章制度、政策文件等明确规定无需办理的手续,申报材料应对有关情况作出详细说明,并提供项目所在地相关部门或机构出具的证明材料。 投资管理合规性是底层资产合法地形成、占有和交易的前提,是保障投资人依法获得收益的基础。如果试点项目不符合投资管理合规性要求,或者缺失某项法定手续,当属于“次品”或“违建”。众所周知,无行驶证的汽车不许上路,权证不齐的房屋难以过户,估值巨大的基础设施若存在关键法定证照“瑕疵”,怎能被允许在公开市场交易兑现?基础设施一旦在公开市场成功发行REITs,原始权益人投资形成的全部存量资产成本瞬间被收回,嵌入在基础设施中的合规性风险将转移给机构投资者和广大普通公众。即使将投资管理不合规问题以公开披露的方式告之投资人,也不可能实质性避免资产合规风险,资产价值将很可能受到较大影响,基金投资人甚至会望而却步。 以用地手续为例。如果土地使用的某些限制条件没有解除,底层资产转让给公募基金之后,土地使用风险将随之转移至投资人,其风险可能是颠覆性的,且无法弥补,所以试点项目评审高度重视土地使用转让限制条件的识别和解除。 四、社会主义市场经济体制决定了REITs的中国特色 中国特色社会主义国家制度和法律制度是在长期实践探索中形成的,是人类制度文明史上的伟大创造。改革开放40多年来,我国基本建成了中国特色的社会主义市场经济体制,在基本经济制度、政府和市场关系等方面,与西方国家市场经济体制存在诸多根本性的差异。推进基础设施REITs工作必须从中国实际出发,除了前文所述的投资管理合规性要求之外,还必须适应土地管理、宏观调控、国有资产管理等方面的法律法规与政策制度。 (一)我国土地属于国家或集体所有 西方国家土地是私有化的;在公有制背景下,我国土地所有权和使用权是分离的,所有权属于国家或集体,企业仅能通过划拨、出让、租赁、土地作价出资或入股、从第三方购买等方式拥有土地使用权,其中出让又包括招标、拍卖、挂牌、协议等方式。 不同的土地使用权获取方式,对土地使用权转让有着不同的要求。例如,国家重点扶持的能源、交通、水利等基础设施项目可以通过划拨方式获得土地使用权,但划拨土地使用权未经批准不得转让,转让须履行必要的审批手续;以协议出让方式取得国有土地使用权的,如果改变土地使用权出让合同约定的土地用途,可能需要获得有关部门的同意并补交土地出让金;通过协议出让、招标、拍卖、挂牌,或从第三方购买方式获取土地使用权的,转让土地使用权时可能需要缴纳土地增值税。 (二)产业政策和发展规划影响基础设施行业发展 建立社会主义市场经济体制,要充分发挥市场在资源配置中的决定性作用、更好发挥政府作用,而不是自由放任。国家通常会使用行业规划、产业政策等多种手段和方式引导基础设施行业发展,发行基础设施REITs时必须遵守相应要求。例如,高速公路的收益主要为通行费收入,受车流量影响较大,如果交通运输规划中规划了新的高速公路项目,可能会出现“分流”效应,降低既有高速公路的车流量,进而影响其收益水平;再如,为实现“双碳”目标,国家发展改革委等部门发布的《关于加快构建全国一体化大数据中心协同创新体系的指导意见》明确提出,到2025年,大型、超大型数据中心运行电能利用效率(PUE值)降到1.3以下;在此基础上,部分地区出台了进一步规定,例如北京市印发《关于进一步加强数据中心项目节能审查的若干规定》,明确对于超过标准限定值(PUE值1.4)的数据中心,将按《北京市完善差别电价政策的实施意见》中超过单位产品能耗限额的情形,确定执行差别电价单位的名单,这一系列规定对存量数据中心项目发行基础设施REITs提供了明确能效导向。 (三)国有企业发行REITs遵循国有资产管理要求 基础设施具有投资规模大、受益面广、服务年限长、收费低或无收费等特点,长期以来主要以政府和国有企业投资建设为主。在首批基础设施REITs试点上市的9单中,有8单为国有资产。按照《企业国有资产法》《企业国有资产交易监督管理办法》等法律法规要求,国有资产是国家对企业各种出资形成的权益。国有企业发行REITs必然发生国有产权的转让行为,原则上需要采用进场交易方式,但存在国有产权被资产支持证券(ABS)以外的第三方摘牌的可能性,这将直接导致REITs对基础设施项目的投资失败。 为稳妥解决国有企业发行基础设施REITs过程中所面临的国有资产交易监管问题,参与首批REITs试点的相关国有资产监管部门率先出具证明文件,按照“国有资产转让应当遵循等价有偿和公开、公平、公正的原则”,同意豁免进场交易,并通过证券交易所公开询价定价机制,实现底层国有产权的公开、公平、公正的定价效果。 五、底层资产行业特质决定了投资风险的差异性 首批基础设施REITs试点聚焦在交通、市政、生态环保、仓储物流、产业园区、新基建等领域,958号文进一步将能源、保障性租赁住房、水利、旅游纳入试点范围。隔行如隔山,基础设施公募REITs试点只有深入研究各行业的工程技术特点、产业政策、建设和运营规律等方面的“因”,才有可能主动规避投资风险,获取稳定乃至超额的净现金流分派之“果”。本文以清洁能源、收费公路和保障性租赁住房为例,分析这些行业应重点关注的特色内容。 (一)清洁能源应正视中央财政补贴的影响 纳入REITs试点的清洁能源包括风电、光伏发电、水力发电、天然气发电、生物质发电、核电等项目。鉴于风电、光伏等可再生能源已基本具备与煤电等传统能源平价的条件,《关于促进非水再生能源发电健康发展的若干意见》等文件要求,已按规定核准(备案)、全部机组完成并网,同时经审核纳入补贴目录的可再生能源发电项目,按合理利用小时数核定可再生能源发电项目中央财政补贴资金额度,从而产生国补收入退坡问题。同时,风电、光伏等可再生能源并非进入补贴清单后即可按照实际发电量及时、足额取得全部补贴。对于存量已并网可再生能源发电项目,由于要锁定20年固定补贴电价,且早期补贴标准较高,广泛存在国补收入占比高、应收账期长及补贴到位时间不确定性等问题。 到2020年底,可再生能源发电项目中央财政补贴总缺口已超过3000亿元,虽然2021年全面进入平价时代,但存量项目国家补贴的缺口仍在扩大;前7批可再生能源项目补贴资金已滞后25个月以上,部分可再生能源项目的国补收入超过其营业收入的50%。以首批基础设施REITs试点成功上市的某垃圾处理项目为例。该项目收益主要来源于垃圾处理收入和发电收入。该项目评估审核时,充分考虑了国补收入退坡以及应收账期较长对项目可分配现金流的影响,并要求项目方就相关影响进行充分考虑、周密应对;在充分衡量风险后,评估建议在基金份额公开发售前,原始权益人向社会公开披露有关信息,让投资者在充分了解相关信息的基础上进行投资。 (二)收费公路始终以交通流量为王 以高速公路为例,其投融资模式至少包括三种,即政府收费还贷、地方政府投融资平台万搏网站投资建设和特许经营模式,其中,政府收费还贷模式难以满足投资回报要求,不适合发行REITs;对于地方政府投融资平台万搏网站投资建设的公路(如杭徽高速公路浙江段项目)或特许经营类收费公路(如广河高速广州段项目),车辆通行费是其营业收入的主要来源,预期交通流量、收费定价和调价、折现率等因素均直接影响投资收益和风险,其中交通流量首当其冲,但未来交通量的预测需要考虑历史交通量的变化情况、区域未来经济社会增长情况,并结合区域公路网、铁路网、城市轨道网的规划建设情况等进行综合研判。 收费公路收益测算的合理性是评估重点内容之一。在评估项目REITs投资效益时,各年度实际交通流量需要与项目最大交通承载量、可行性研究阶段预测交通量、本地同类公路项目实际交通量等指标进行对比评价,重点关注历史实际数据与历史预测数据的关系,从交通规划、收费标准、车型结构、车流量等角度分析差异原因,并结合历史情况判断现金流预测中的相关参数的合理性,避免现金流预测或估值出现明显不合理的现象。例如,某高速公路项目车辆通行费为主要收入来源,车型交通量结构具有较高分散度,近2年通行量持续增长,且实际交通流量均超过项目可行性研究报告同期预测水平,也超过全省高速公路平均每公里通行费,据此可认为该项目运营情况相对较好,收入相对稳定。 (三)保障性租赁住房应着力解决项目用地等问题 保障性住房是重大民生工程。近年来,党中央、国务院多次要求扩大保障性租赁住房供给,缓解住房租赁市场结构性供给不足,特别是《国务院办公厅关于加快发展保障性租赁住房的意见》,第一次明确了国家层面的住房保障体系。对于直辖市和人口净流入的大城市,保障性租赁住房发行公募REITs,有利于解决符合条件的新市民、青年人等群体的住房困难问题,但保障性租赁住房底层资产复杂,发行REITs存在诸多问题和困难,如资产范围有待细化落实;集体用地租赁住房存在转让限制;在租金水平普遍低于市场价格的前提下,亟需妥善处理项目公益性和商业性的关系等。 保障性租赁住房用地可采取出让、租赁或划拨等方式供应。除了国有划拨和国有出让用地,主要利用集体经营性建设用地、企事业单位自有闲置土地、产业园区配套用地和存量闲置房屋以及专门的租赁用地(如R4用地)等,各种用地情况必须依法依规地办理相关手续。例如,利用集体经营性建设土地建设保障性租赁住房,虽然国务院政策文件支持探索,但新修订的《土地管理法》《土地管理法实施条例》尚未明确规定,在前期入市和后续转让环节存在法律、产权等关注点;对于闲置和低效利用的商业办公、旅馆、厂房、仓储、科研教育等非居住存量房屋,经市政府同意,可以不变更土地使用性质、不补缴土地价款,但在出具保障性租赁住房项目认定书后,须由相关部门办理立项、用地、规划、施工、消防等手续,纳入工程质量安全的监管。 六、REITs法律制度体系的逐步健全决定了试点工作的长期性 “摸着石头过河”以其独特的实践主义气质有效推动了我国基础设施REITs试点的发展。试点就是试规则,试点过程就是找问题、避风险的过程。在未来较长时间内,基础设施REITs试点仍需要摸着石头,不断熟悉陌生水域的水性,继续地质勘查,逐步构建符合国际惯例、适应中国国情、相对成熟稳定的中国基础设施REITs法律制度和规则体系。 (一) 首批基础设施REITs试点创造了中国效率 自基础设施REITs试点启动以来,市场对迅速推出基础设施REITs项目的呼声很高,试点项目推进的速度似乎赶不上市场的热情。事实上,自2020年4月30日试点文件公开发布后,相关部门始终在紧锣密鼓地推进试点工作,稳扎稳打、步步为营,最终在2021年6月21日实现了首批9个基础设施REITs项目的顺利上市,为市场呈现了一个欢欣鼓舞的结果。但事非经过不知难,其背后制度设计、明晰标准、评估推荐、产品审核、发行销售的流程异常复杂,可谓浪急滩险,只有真正参与其中,才可能有深刻感悟。 REITs在国际资本市场已是一类相对成熟的金融产品,但在我国是一项全新事物,特别是从基础设施领域切入,更无先例可循。有关方面在汲取国际先进经验的基础上,立足中国大地开展了大量开创性工作,取得了卓越成效。从基础设施REITs试点政策出台到首批试点项目进行评估,仅用了6个月时间;从项目开始评估到正式敲钟上市,只有234天,不足8个月。 1990年12月19日,上海证券交易所正式开市交易,中国股票市场走过了30余年光辉岁月,其间IPO审核的形式、流程、规则不断优化调整。但目前许多企业从申报到正式上市,仍然需要较长时间。相比历经风雨、日臻完善的国内企业IPO审核,首批REITs试点工作在没有任何现成经验可以借鉴的情况下,拨云驱雾,稳步推进,克服千难万险和重重障碍,从申报到上市仅用了不到8个月的时间,可谓创造了公募REITs的中国效率。 (二)REITs法律制度建设是从试点通向常态的桥梁 基础设施公募REITs是浩瀚的蓝色大海,首批9单REITs产品犹如漂浮在浩荡水面的小木船,虽然具有重大的示范意义,但未免有些形单影只。试点项目仅涉及收费公路、产业园区、仓储物流、垃圾和污水处理5个领域,行业范围较窄;涉及区域主要为长三角、粤港澳地区的北京、上海、广州、深圳、苏州等城市,区域覆盖较小;发行规模仅314亿元,与有待盘活的优质基础设施资产规模相比只是沧海一粟。从各方面看,试点还很不充分,潜在问题远未得到全面暴露,特别是基础设施REITs相关法律法规几乎空白,政策规则还很不健全。在此背景下,如果过度追求产品数量、发行规模、上市速度,而忽视项目合规性、优质性、示范性,将对基础设施REITs行稳致远非常不利。 基础设施公募REITs相当于并购重组+资产IPO,涉及因素实多,再加上又是初始阶段,各方都不甚熟悉和了解相关事项,因此总体推进难度很大。曾有参与试点的机构“吐槽”,满足基础设施REITs试点的规则难度很大。本人认为,实质上不是规则要求高,而是大家对规则还不了解、不适应。从试点实践看,只要有门槛,必然有难度,但遵守规则的难度应该远不及制定规则、设计程序的难度。试点过程就是总结经验的过程,也是为REITs制度建设添砖加瓦的过程。随着试点的深入推进,基础设施REITs的制度体系必将不断完善,原始权益人、基金管理人等“游泳”的本领也将不断增强,在REITs大海中自由驰骋的日子也会早日到来。 基础设施REITs道阻且长,但行则将至。在试点征途中,底层资产质量是推进基础设施REITs工作的关键,首批REITs试点项目上市以来的稳健表现,与底层资产质量过硬是密切相关的。这也充分证明,严把底层资产质量关,是推动中国基础设施REITs市场行稳致远、健康发展的关键和核心所在。 基础设施REITs试点没有现成经验可资借鉴,其制度建设更不可能毕其功于一役,只有继续发扬摸着石头过河的创新精神,大胆实践,不断探索,及时总结个案处理经验,研究形成可持续的政策体系,才能早日搭建起从试点通向常态的桥梁。 | |||||
相关链接
- 陈子琦 | 高质量发展是关键 —...2021-11-09
- 大力发展循环经济 助力实现碳达峰...2021-11-04
- 黄文 谢千 郑保军 | “双碳”...2021-11-01
- 中央关于碳达峰碳中和文件的看点2021-10-29
- 苟护生︱务实推进中咨万搏网站和日本太...2021-10-28


