中咨视界
曾建伟 苟均林 李倩 | 对标粤港澳大湾区视阈下赣南政务服务优化问题研究——以赣南A县为例
| |||||
| |||||
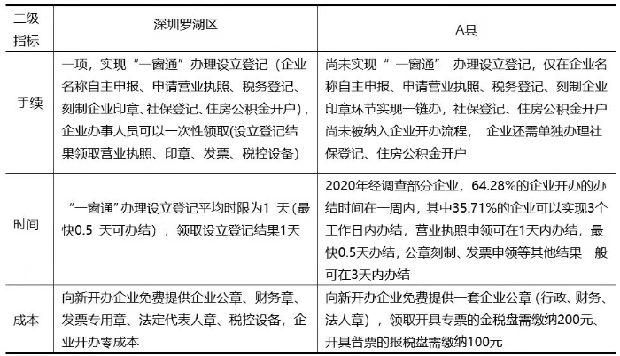
对标粤港澳大湾区视阈下赣南政务服务优化问题研究 ——以赣南A县为例 曾建伟 苟均林 李倩 摘要:政务服务是重要的营商“软”环境,优化政务服务对优化营商环境具有积极作用。对标粤港澳大湾区政务服务先进做法,具有激发企业发展活力、提升政府治理能力、促进区域经济发展的重要意义。以深圳、广州为代表的粤港澳大湾区城市,高度重视提升政务服务水平,打造了我国规范化、精细化、便利化、国际化政务服务领域的“湾区”样本。A县是赣南革命老区“南大门”,紧邻粤港澳大湾区,地理区位优势突出,但仍存在主动服务意识缺乏、规范化标准化不足、信息化建设水平滞后、行政服务效率低等短板,不利于赣南打造对接融入粤港澳大湾区的重要纽带。故赣南等革命老区应重点从优化政务服务角度入手,对标粤港澳大湾区的先进做法,转“老区”思维为“湾区”思维,加速推进服务标准化、规范化,长远布局政务信息化,加强常态化宣传解读,助力革命老区打造与粤港澳大湾区无差别的营商环境,推动经济高质量发展。 关键词:政务服务;营商环境;粤港澳大湾区;赣南 一、问题的提出 自党的十八届三中全会提出“营商环境”概念以来,优化营商环境作为一项加快建设现代化经济体系、推动高质量发展的重要举措而备受关注。世界银行发布的《2020营商环境报告》显示,2019年我国营商环境排名比2018年提升了15位,成效显著。习近平总书记指出:“营商环境只有更好,没有最好。”[1]党的十九届五中全会提出,“十四五”期间要把优化营商环境作为政府推动经济发展的首要任务。2021年9月8日,国务院部署在广州、深圳等6个市场主体数量较多的城市开展营商环境创新试点,支持地方深化改革先行先试、更大力度利企便民。因此,优化营商环境必然成为我国推动经济发展的重要引擎。 “十三五”规划指出,营商环境包含公平竞争的市场环境、高效廉洁的政务环境、公正透明的法律政策环境和开放包容的人文环境。《优化营商环境条例》提出:“本条例所称营商环境,是指企业等市场主体在市场经济活动中所涉及的体制机制性因素和条件。”显然,作为政策文本中的营商环境概念相对抽象,而结合世界银行的评价指标体系及我国改革实践,本文将营商环境定义为:企业等市场主体从市场准入、生产经营到市场退出的过程中所面临的各种外部环境和条件,是一项涉及社会、经济、政治、法律、文化等诸多要素的系统性工程,其优劣直接关系到区域内市场主体的经营难易度和营收状况,最终转化为对整个区域经济发展的影响。全面优化营商环境并非易事,不仅要从理论上明晰其基本内涵,厘清营商环境内部各因素间的相互关系,还需从政府改革实践中寻求着力点,精准施策。被纳入我国营商环境评价指标体系的政务服务应当是一个重要的着力点。根据2019年国务院颁布的《优化营商环境条例》对政务服务的具体阐述,涵盖政务服务标准化、在线服务一体化、政务信息共享化、服务流程精简化、行政许可清单化、中介服务规范化、政企沟通畅通化等内容,是营商环境必不可少的“软”环境。优化政务服务是优化营商环境的重要手段和方式,通过处理好政府与市场的互动关系,构建亲清新型政商关系,进而提升市场主体的体验感、获得感和满意度。 研究表明,政务服务是优化营商环境的关键因素,可以通过以下几个方面有力促进营商环境的优化。其一,“放管服”改革对优化营商环境具有积极作用。廖福崇[2]指出,“放管服”改革通过降低市场主体营商活动中的制度成本,包括搜寻成本、执行成本和心理成本,进而作用于营商环境的优化;同时,廖福崇[3]还提出,“放管服”改革也利于促进形成新型政商关系,降低企业经营的稳定性风险,进而表现为营商环境的优化。其二,在线政务服务促进营商环境优化。何阳[4]认为,全国各地利用网上政务服务推动纳税“只进一扇门”与创新创业“只跑一次”的改革成效是不均衡的,提高线上政务服务能力、缩小地区差距对深化“放管服”改革十分必要。对此,张邦辉等[5]认为,在线政务服务为营商环境带来了“数字红利”,并提高了企业营商环境评价和市场化程度。其三,政府效率和营商环境具有相互促进作用。唐天伟[6]分析得出,这种趋同性体现在提升政府效率能够优化营商环境,反过来,优化营商环境也会提升政府效率。 现有对营商环境的研究不在少数,但研究对象并未区分不同区域,缺乏专门针对政务服务的分析研究。区域营商环境的优劣不仅取决于基础设施等“硬件方面”,以“放管服”改革为代表的“软件”要素也十分重要。2020年7月27日,世界银行发布了《中国优化营商环境的成功经验——改革驱动力及未来机遇》,专门提及从2015年起实行的“放管服”改革为后续各项改革奠定了基础,推动中国营商环境改革取得重要成效。故而,对于优化区域营商环境而言,从政务服务入手来进行能力建设也是极为重要的。对此,本文以赣南革命老区为研究区域,重点以“软”环境政务服务为主要研究内容,充分利用赣南地区毗邻粤港澳大湾区的地理区位优势,对标粤港澳大湾区的先进做法,为提升赣南等革命老区政务服务水平提出对策建议。 二、对标粤港澳大湾区政务服务的现实必要性 《粤港澳大湾区发展规划纲要》提出要“打造具有全球竞争力的营商环境”,赋予营商环境推动粤港澳大湾区开放创新发展的重要作用。近年来,广州、深圳不断推进营商环境改革,实现从1.0到4.0版的跃升,广州已启动5.0改革,成为营商环境改革领域的“湾区”样本。2021年5月,国务院办公厅电子政务办公室发布了《省级政府和重点城市一体化政务服务能力(政务服务“好差评”)调查评估报告(2021)》,在全国32个重点城市的评估结果中,深圳总体指数排名第一,在线服务成效度指数、在线办理成熟度指数均排名第一,成为连续三年位列全国第一的粤港澳大湾区城市。这表明,以粤港澳大湾区政务服务为对标对象符合政务服务改革方向,有助于充分发挥粤港澳大湾区先进做法对革命老区的示范导向作用,在微观、中观和宏观层面均具有现实必要性。 (一)微观市场主体层面:加速打造良好营商环境,助力企业稳定健康持续发展 政务服务建设通过提升政务服务标准化、规范化和信息化水平,制定并公开行政许可清单,深化投资审批制度改革,规范并公开中介服务事项,裁减证明事项,畅通政企沟通机制,进而为市场主体提供规范、便利、高效的政务服务。企业从准入到退出的整个生命周期,都需要政府提供相应的行政审批及政务服务。优质的政务服务有利于充分激发市场主体活力,增强市场主体发展信心,积聚市场资源,为市场主体经营发展提供一个公平透明、稳定可预期的营商环境,是区域吸引企业投资兴业并推动企业持续发展的重要条件。董江爱和梁俊山[7]提出,政务服务品质既是营商环境优化的核心要素,也是企业“用脚投票”的重要考量,优化营商环境必须充分尊重企业的市场主体地位,从企业自身需求出发来优化政务服务。因此,提供符合企业发展需要的政务服务便于打造高效便捷的政务环境,进而推动公平竞争的市场环境的形成,全面激发市场主体发展活力,促进企业稳定健康发展,助力落后地区尤其是革命老区实现弯道超车。 (二)中观政府治理层面:促进构建亲清新型政商关系,推动政府治理体系和治理能力现代化 党的十九届四中全会提出“创新行政方式,提高行政效能,建设人民满意的服务型政府”,而打造服务型政府必然要求提高政府服务效率,可通过如精简办事流程、优化办事手续、大力推行“一网通办”等便利化举措来提高政府服务效能和质量,进而达到提高政府服务效率的目的。“推进国家治理体系和治理能力现代化的新时代趋势,必然要求政府提高商事治理能力。通过‘放管服’改革优化营商环境是一条可行的政策路径。”[8]故以“放管服”改革为抓手的政务服务水平提升是优化营商环境、检验治理能力的重要路径。赖先进[9]提出,现代政府治理的核心主题是处理好政府与市场的关系。赣南地区积极对接粤港澳大湾区政务服务,可以明晰其政务服务短板,为地方政府优化政务服务找准方向,并提供有益借鉴,进而构建亲清新型政商关系。优化政务服务可通过两种途径作用于政府治理能力现代化。一是通过创新政府服务企业的体制机制,推进“互联网+政务”运用,进而不断调整、优化政商关系,减少企业经营成本、提升企业创新能力;与此同时,这一过程也在弥补市场机制的不完善,减少政府行政干预,降低企业制度性交易成本,提高市场运行效率,进而提升政府治理能力。二是通过加大对违纪违法问题的监督力度和对政府失信行为的惩戒力度,防止损害政府公信力,营造公平透明的市场发展环境,进而提高政务诚信度,降低妨碍政府治理体系现代化进程的可能性。 (三)宏观区域发展层面:引导并优化区域资源要素配置,促进区域经济高质量发展 党的十九届五中全会提出要“加快构建以国内循环为主体、国内国际双循环相互促进的新发展格局”[10]。而构建新发展格局的关键又在于经济循环的畅通无阻[11],这就要求在优化营商环境的过程中破除制约生产要素自由流动的体制机制障碍,打通经济发展各环节的服务“堵点”,解决“痛点”问题,进而营造良好的市场经济发展外部环境。因此,优化政务服务成为畅通经济循环的重要抓手。赣南应积极对标粤港澳大湾区的营商环境,找出政务服务领域的差距和不足,努力打造“四最”(政策最优、成本最低、服务最好、办事最快) 营商环境,让客商在赣南获得同发达地区同等质量的政务服务,进而加速资金、技术、人才、知识等要素资源在赣南与粤港澳大湾区间的自由流动和共享,提高要素资源的宏观配置效率,畅通革命老区区域内、与粤港澳大湾区之间的经济循环,深化区域经济合作。总而言之,充分利用毗邻粤港澳大湾区的地理优势,以政务服务优化为抓手吸引先进要素,打造粤港澳大湾区优质产业承接基地,建设区域产业转型升级示范区,逐渐解决区域发展不平衡问题,为打造对接融入粤港澳大湾区的重要纽带提供有力支撑,促进赣南区域经济高质量发展。 三、赣南A县政务服务存在的主要问题 选取赣南A县作为研究对象,主要基于以下两个方面的考虑。一是地理区位方面。A县紧邻粤港澳大湾区,在人文交流、产业发展方面与广东有紧密联系,是赣南乃至江西对接融入粤港澳大湾区的核心门户、“排头兵”和前沿地带。二是县域发展方面。A县属于欠发达县,以山区为主,基础设施建设严重滞后,距市区、核心区较远,地区生产总值常年位居全市后列,产业结构不完善,产业配套层次较低,但生态环境较好。客观来看,A县特征在赣南具有典型性,其发展对提升赣南地区整体发展水平具有重要支撑作用,通过评估A县政务服务水平,总结有益经验,对优化整个赣南政务服务具有一定的参考价值。 A县为赣南革命老区“南大门”,全县人口数量不到20万。近年来,A县通过深化“放管服”改革,牢固树立“营商环境就是生产力”的理念,大力优化营商环境,积极构建亲清新型政商关系,打造“安商亲商扶商”品牌,政府部门以网格化方式结对帮扶企业,以“照镜子”的方式直面问题,优化全县营商环境的工作取得一定成效。尽管如此,囿于基础设施建设存在薄弱环节、引才留才难、财力不足等固有短板,营商“硬”环境在短期内难以得到全面优化。要提升A县经济社会发展水平,优化营商环境是首要任务,而优化政务服务又是重中之重。正如“硬件”不足“软件”补,在全面深化“放管服”改革的推动下,在短期内快速提升作为营商“软”环境核心的政务服务水平具有现实可能性。 2020年,笔者通过部门座谈、企业交流、实地走访、问卷调查、模拟办事等多样化方式对其政务服务水平进行评估,重点关注A县行政服务中心运行机制、服务模式及服务效能。笔者随机抽取100家企业进行线上问卷调查,并选择重点企业走访调查,同时选择50位现场办事群众进行问卷调查。结果显示,近25%的市场主体对A县的整体政务服务评级为“不太满意”及以下,在利用SPSS统计软件对问卷结果进行分析的基础上,对标粤港澳大湾区政务服务,发现以A县为代表的赣南地区政务服务主要存在以下问题。 一是思想认识及服务能力亟待提高。受地理环境、经济欠发达等因素的影响,A县部分政府部门人员思想保守,认为粤港澳大湾区的改革举措较为先进,在A县推广不具有现实意义;行政管理思维较重,“管理型”政府思维导致部分工作人员缺乏主动服务意识,“多一事不如少一事”的想法促使其被动应付的现象时有发生,工作创新性明显不足;基层人员业务能力有待提高,承接省、市下放的部分审批事项能力不足。在对A县的政务服务评级为“不太满意”的被调查人员中,有超过30%的受访者反映窗口人员在提供服务的过程中存在“不耐烦”等消极情绪,帮扶企业实质举措成效不明显;有超过20%的受访者反映部分窗口人员对最新业务不熟悉或信息化操作能力不足,服务能力弱,导致市场主体“多头跑”。 二是行政服务效率亟待提升。目前,A县按照省、市要求,推进审批制度改革,但部门间的协同推进机制建设滞后,部分高频办理事项尚未被纳入部门间的协同办理范围内,企业推进项目建设需“多次跑”,并未完全实现高频政务服务事项“最多跑一次”或“一次不跑”,导致企业时间成本增加。与粤港澳大湾区相比较而言,A县行政服务效率仍有较大的提升空间。本文以深圳罗湖区的“开办企业”和“办理建筑许可”指标[12]为例,作如下简要对比(见表1、表2)。 表1 深圳罗湖区与赣南A县“企业开办”指标对比 数据来源:深圳罗湖区数据来源于《2020年罗湖区营商环境白皮书》,A县数据来源于笔者对该县2020年营商环境分析评估的结果。 表2 深圳罗湖区与赣南A县“办理建筑许可”指标对比 数据来源:中深圳罗湖区数据来源于《2020年罗湖区营商环境白皮书》,A县数据来源于笔者对该县2020年营商环境分析评估的结果。 三是政务服务规范化、精细化水平亟待提升。笔者在A县行政服务中心调查时发现,提示办事人员提交的材料清单与办理业务要求提交的材料不一致,线上信息和线下材料不一致,材料更新不及时;一次性告知内容不清晰,导致办事群众不能一次性办结事项;“好差评”推行不力,设置窗口评价器流于形式,工作人员未履行积极引导群众进行评价的职责,社会群众的监督作用未能得到充分发挥;服务中心实体大厅未设置专门用于放置事项办事指南、涉企政策相关材料的集中展示区,对各项政策的宣传度和业务普及度不够,办事群众不能及时获取办事信息。在对A县的政务服务评级为“不满意”的被调查人员中,有超过60%的群众反映服务事项流程、时限、提交材料等要素告知不清晰、公开不及时,导致办事群众“多次跑”,甚至有的事项并未实现“只进一门”的改革要求,办事群众的体验感和满意度较差。 四是信息化建设亟待加快推进。“信息孤岛”是阻碍信息化推进的首要问题,A县各部门间信息壁垒普遍存在,导致企业用户在办理不同事项时需重复录入相同信息或重复提交材料,未能实现“一次录入,一网通办”。如企业在成功注册或变更信息后,在申请水电气、贷款、办理建筑许可等事项时,不能直接导入企业注册或变更信息,且电子营业执照的认可度不高,需要重复提供纸质证照,给企业带来不便。再如,在招投标领域中未能实现招投标全程电子化,仍采用传统的现场评标开标方式,尚未实现远程异地评标及无纸化在线备案。在线一体化政务服务系统利用效率不高,一方面,部分高频事项尚未被纳入线上办理系统;另一方面,系统稳定性有待提升,使用者的体验感不佳,在线政务服务应用端使用率低。以掌上办App的注册人数为例,其仅占A县人口的44.12%,普及率不高,业务办理使用率不高。 四、粤港澳大湾区优化政务服务的经验做法 粤港澳大湾区拥有发达的外向型经济,是我国对外交流的重要窗口。其中,以广州、深圳为代表的粤港澳大湾区城市,全方位推进以政务服务为关键内容的营商环境改革,逐渐实现从广覆盖、打基础向纵深化、重提升转变。广州作为国内率先开展优化营商环境工作的城市之一,突出精细化、国际化导向,从2018年到2021年,先后推出了1.0改革到4.0改革,“1.0改革强调‘简政放权’,2.0改革聚焦‘指标突破’,3.0改革实施‘流程再造’。4.0改革则强调与前序改革前后衔接、纵深推进,重在以‘绣花功夫’推动各项政策举措落实落地”[13],进而大力营造“人人都是营商环境,处处优化营商环境”的良好氛围,打造全球企业投资首选地和最佳发展地。深圳政务服务改革突出智能化与便利化导向,以智能审批为突破口,2018年率先推出40余项“秒批”事项,率先应用区块链技术助力行政服务效率的提升。2020年,深圳印发了《深圳市2020年优化营商环境改革重点任务清单》,围绕政务服务区域一体化推进营商环境实现新突破。 (一)增强主动服务意识,提升服务温度 作为我国改革开放的前沿阵地,粤港澳大湾区不断解放思想,具有较强的主动服务意识,大力推动“管理型”政府向“服务型”政府转变。一方面,把公共服务做在前面,变“等上门”为“上门办”,主动上门与企业对接,辅助企业做好审批前的各项准备工作。如肇庆四会市政府主动上门、靠前服务,到企业办公,现场提供政策咨询、绿色审批等服务,帮助企业做好项目建设前期工作,促进产业投资项目“双容双承诺”直接落地。另一方面,粤港澳大湾区各地政府积极开展服务创新工作,“就近办”“上门办”等便民举措纷纷出台,打通企业和群众办事“最后一米”,带着温度服务办事群众。如广州开发区强化“政务+邮政”服务创新,在全国率先推出“智政务+新邮政”便民服务,“邮政网点就近办”“政务流动窗口上门办”,覆盖个人事项和企业事项共计530项[14],极大提升服务温度。 (二)聚焦推动重点改革,提高行政效率 1.全面推行“一窗办”改革 粤港澳大湾区全面推行一窗受理、一窗联办通办。如广州11个区整合不动产登记、水电气联办、金融服务、税务服务等多种事项实现“一窗式”一体化服务。以企业开办为例,广州全面实行企业开办“一窗受理、一窗通取”,各部门按规定职责和时限,分别将纸质营业执照、免费印章、发票和税控设备送至专窗发放,申请人在专窗一次性通取。另外,广州黄埔区政务服务中心实行“一门式”运作,“一窗”综合受理率达99.94%[15]。 2.深入推进“一次办”改革 粤港澳大湾区全面推行“一次办”规范化、标准化建设,优化办理流程、明晰办理要素、整合办理事项,做到“一件事一次办好”。如深圳印发《深圳市优化“一件事一次办”改革工作方案》,出台全市“一件事”办理操作规范,从群众办成“一件事”主题出发,对主题内事项进行流程优化和重构,制作统一的办事流程图和办事指南,为群众提供直观易懂的办事指引,在导办指引的基础上,针对常办高频服务,进一步减材料、减环节,通过协同审批、容缺办理、告知承诺、信息共享等方式,实现主题内事项一张表单填报、一套材料提交、一项流程办理、一口同步出证。《深圳市深入推进审批服务便民化实施方案》提出“2020年底前,除经本级政府批准的事项外,市、区级政务服务事项实现100%‘最多跑一次’”[16]。深圳政务服务事项“最多跑一次”率达99.94%,99.29%行政许可事项实现“零跑动”办理[17]。广州实现不动产登记与电水气过户线上线下“一窗受理、并联办理”,实现水电气一表联办,多件事一次办好。 3.稳妥实施“异地办”改革 粤港澳大湾区大力加强区域政务服务协作,全面构建异地高频事项通办机制,粤港澳大湾区大多城市已实现区域政务服务协作,且具有高度标准化和协同化特征。如广州与深圳共建政务服务“广深通办”机制,统一业务标准和办理流程,率先实现两地跨城通办;珠海联合深圳、东莞、中山、江门推出第一批402项网上“跨城通办”事项,梳理跨城通办服务清单、规范统一业务标准,实现业务办理“一套材料、一套流程、一套标准”;深圳设立线上线下服务专区,将医保、公积金、不动产等市级系统对接“异地通办”服务专区。粤港澳大湾区城市“异地通办”改革作为提升服务速度的关键举措,可有力推动构建更高水平的政务服务区域一体化发展格局。 (三)全面推进部门数据共享,提升服务效能 深圳依托先进的信息技术打造的“深圳速度”,已成为全国营商环境领域的金字招牌。粤港澳大湾区政务服务具有部门数据共建共享、行政审批智能化的显著特征。各部门间的数据共享有利于提升部门协同办公化水平,有利于整合审批流程,由过去的串联审批优化为并联审批,大大缩短了办理时限,部分业务甚至实现了秒批。粤港澳大湾区利用强大的数字平台,推动数据共享的政务服务平台建设,充分发挥平台整合功能,加强各类服务数据连通和共建共享,整合市民身边各类服务事项,推出交通出行、医疗卫生、社会保障等一站式、主题式服务专区。高数据共享度尤其表现在水电气公用事业办理方面,如深圳在水电气公用事业中,在实现客户办理房产过户的同时为客户办理用水用电用气账户开户、过户等配套业务,相关职能部门将有关信息同步推送至水电气公共服务单位,公共服务单位便能以最早的时间、最快的速度介入,为客户提供水电气接入相关服务。 (四)充分落实兑现惠企政策,提升服务水平 企业能否及时精准获取符合条件的政策、惠企政策是否能及时落实兑现,都直接关系到政府信用,只有信守诺言的政府才更能吸引企业落户。其一,搭建兑现平台,健全兑现机制。粤港澳大湾区精准梳理惠企政策,优化惠企政策兑现平台功能,健全兑现办理流程和工作机制;针对各项优惠政策和产业促进政策,编制政策兑现事项清单和办事指南,并向社会及时公开。如广州全面梳理需要使用财政资金支付的行政奖励、资助、补贴等各项优惠政策和产业促进政策,编制政策兑现事项清单和办事指南,并向社会及时公开。其二,优化政策兑现集成服务。粤港澳大湾区制定集成政策兑现集成服务工作方案,将分散于各部门的政策兑现业务集中于政务大厅,开设政策兑现集成服务窗口,开展一站式兑现服务,全面推行“线上一网申办、线下一窗受理”“最多跑一次、手续全搞定”的政策兑现集成服务模式。其三,依托大数据提升兑现效率。广州、深圳均加大投入力度,依托大数据等技术积极探索普惠型政策“免申即享”模式,对于符合条件的企业,免予申报,直接享受政策。 (五)着力强化政策宣传解读,拓宽服务广度 及时的政策宣传解读有利于企业更好地了解国家及本地政策,有效地利用国家及本地政策来促进企业发展,从而推动企业战略融入到国家发展的大战略中。其一,推行政策精准推送。粤港澳大湾区积极主动宣传,为企业实时解读政策。如深圳南山区依托“i深圳”平台和产业发展综合服务平台“惠企政策精准送”专区,集中梳理南山区“1+6”产业扶持政策和“暖企惠企”政策,涉及全区44个扶持类型和13个行业政策,主动为企业推送惠企政策解读短信,企业只需进行简单勾选,即可快速便捷获悉相应政策条款。其二,创新宣传解读方式。如广州越秀区不断健全部门常态化惠企政策宣讲机制,建设政务服务和营商环境专题知识库以及在线民生实事热点难点问题库,供市场主体及时查看;建立“政务大讲堂”,在线直播进行政企互动,定期联合各区职能部门在线上线下开展讲座,宣传解读政策文件,为企业打造透明的市场环境。 五、赣南革命老区优化政务服务的对策 前文述及,赣南等革命老区囿于基础设施建设滞后等固有短板而处于欠发达状态,提升政务服务水平可以作为其优化营商环境的突破口,且从短期营商环境优化成效来看,具有合理性及可操作性。 (一)加强政务服务标准化、规范化建设,提升市场主体体验感 标准化建设是政务服务的基础要素,政务服务标准化是按照减环节、减材料、减时限的要求,编制并向社会公开包括行政权力事项和公共服务事项在内的标准化工作流程和办事指南,细化、量化政务服务标准,压缩自由裁量权,推进同一事项实行无差别受理、同标准办理,按照法律、规章限时办结。 1.全面推进线下服务大厅规范化建设 其一,规范各类告知材料,减少企业时间成本。积极梳理各部门办理事项,统一规范政务大厅办事指南,包括一次性告知书等内容,统一格式、统一表单,组织制定清晰的办理流程图,明确所需材料、办结时限、负责单位等关键信息,在显眼处设立材料领取专栏,并及时更新,减少企业获取信息的时间成本。制定并公开各类便利化改革事项办理清单,包括“一件事一次办”“一次不跑”“就近办”“告知承诺制”“一网办”“一窗办”“异地通办”等清单内容,全面推行“一表申请、一窗通办”。其二,切实规范推行政务服务“好差评”制度,积极引导企业办事人员运用评价器进行政务评价,将政务评价结果严格纳入考核指标,定期发布“好评”榜,及时推广典型经验;建立“差评”定期社会公开通报制度,对典型问题进行曝光,保证政务服务评价的严肃性和权威性。其三,深入推进相对集中行政许可权改革,完善服务大厅功能,推动各项高频服务尽快入驻,实现更多事项进驻大厅。其四,建立线下服务中心“首席营商服务官”制度,推行“专家+管家”式辅导帮办,为企业提供全流程、一站式、精准化免费服务。 2.强化基层便民服务标准化建设 乡镇基层是解决政务服务“最后一公里”问题的重要层级且易于被忽视,相关部门需明确各乡镇(村、社区)主要负责人为第一责任人,分管领导具体负责实施,增强基层政务服务工作的严肃性。加强对乡镇(村、社区)便民服务中心(站)的指导、协调和监督,选派素质高、业务精、能力强、服务优、形象好的工作人员到窗口服务。进一步推进乡镇高频事项下沉办理,全面加快推进乡(镇)政务服务“集中办”“一窗办”,实现“马上办、就近办”。 3.加快线上统一平台便利化建设 创新线上多渠道业务办理方式,加快推进“赣服通”服务升级,上线多项具有县域本地特色的高频事项,扩大电子证照使用范围,实现高频政务服务事项“掌上办”,做到“建好一张网、办成所有事”。大力宣传推广“赣服通”平台,充分提高其使用率。整合各类线上服务平台,归集各类线上资源,在各级人民政府网站首页开设统一办事入口,实现“线上进一网”。 (二)全面转变服务意识增强服务能力,提高市场主体满意度 转变发展思维和服务理念并非“一日之功”,应积极强化“湾区思维”,转变固有保守、被动的“老区思维”,全面牢固树立“在粤港澳大湾区能感受到的,在本地也能感受到”的积极理念,开展“解放思想,增强服务意识”专题研讨活动,形成常态化长效学习培训机制,严格落实各部门主体责任,激励各部门以更多的勇气、更大的魄力和更高的智慧推动各项措施落地见效,以多样化督促评价增强高效服务能力。 1.大力培育主动服务意识 设立“主动服务奖”,积极开展“服务之星”评选工作,激励工作人员提高主动服务意识。加大企业帮办代办中心的宣传力度,积极推广“帮办代办”服务,解决企业自主办事难题,提升其办事获得感。改善服务态度,规范服务用语和各项工作制度,通过健全首问责任制、一次性告知制、服务承诺制、限时办结制等工作制度,倒逼企业增强主动服务意识,为提升整体服务质量奠定基础。 2.开展多样化督促与评价 组建一支由党代表、人大代表、政协委员和其他社会人士组成的政务服务工作“找茬队”,通过实地暗访、体验办事流程、调研座谈等形式,查找政务服务和管理漏洞,督促责任单位限期整改。通过随机选取办事人员进行现场民意测评等多渠道评价方式,积极依托政务服务“好差评”制度,强化对窗口人员的日常考核,促使规范服务、主动服务、高效服务的理念深入人心。 3.强化服务能力全面提升 重点强化延时服务、预约服务、远程帮办代办等多项服务,开通绿色通道,全面进行“上门服务”,采取人性化的服务方式,及时解决企业及办事群众的烦心事,实现在提升市场主体体验感的基础上提高其满意度。出台政务服务工作规程,统一各级政务服务大厅工作规范和服务标准,重点加强对“一窗式”窗口业务人员的培训,实行“以老带新”制度、轮换上岗,加强行政服务中心人员和部门人员的工作衔接。加强窗口业务人员对全业务流程的学习,确保熟练告知全链条业务信息。建立健全政务服务人员“走出去”工作机制,不仅要积极学习和引进其他地区的先进经验和做法,更要以实地调研、现场走访、体验办事流程等形式走出本地区域,前往粤港澳大湾区政务服务大厅体验办事流程和服务,提升政务服务能力。 (三)长远谋划布局信息化、智能化政务建设,提升市场主体获得感 信息化建设是长期性系统工程,需纳入智慧城市长期建设规划。赣南地区应长远布局政务服务信息化工程,全力推进各部门信息共享互通,打通各事项全流程信息共享链条,实现业务办理跨部门同步运转、协同推进,彻底解决“信息孤岛”问题,实现“一次录入、一网通办”。以智能审批为抓手推进实施“智慧政务”工程,分步分阶段在政务服务审批领域推行智能审批,率先在高频事项中启用智能审批模式,实现更多事项“不见面”审批。加快与上级数据平台对接,推动政务信息数据的归集,建立健全政务信息资源目录体系。建立区域数据信息共享安全防护体系,保障数据安全。 (四)创新常态化、便利化宣传解读方式,营造政务服务优化浓厚氛围 赣南地区应积极借鉴粤港澳大湾区惠企政策宣传经验,创新营商环境及政务服务宣传模式,在主流媒体、公开平台开设“营商环境政务服务”专栏,建成集政策宣传、通知公告、工作动态、典型宣传、问题曝光、反馈投诉等多功能于一体的线上宣传平台,不定期总结推广典型案例和先进做法,发挥正向激励作用;及时曝光并惩处破坏营商环境及不作为的行为,发挥社会群众的监督作用,形成舆论宣传影响合力。充分利用电视台、广播、报刊、公众号等各类媒体,推出专题报道,改变营商环境优化工作“单兵作战”“无人知晓”的局面,营造全社会关心、支持、参与政务服务建设的浓厚氛围。 参考文献 [1]习近平.共建创新包容的开放型世界经济:在首届中国国际进口博览会开幕式上的主旨演讲[EB/OL].(2018-11-05)[2021-07-30]. http://www.gov.cn/gongbao/content/2018/content_5343724.htm. [2]廖福崇.“放管服”改革优化了营商环境吗?:基于6144家民营企业数据的统计分析[J].当代经济管理,2020(7):74-82. [3]廖福崇.治理现代化视阈下的“放管服”改革与营商环境建设:基于A县改革进程的案例研究[J].治理现代化研究,2020(5):47-56. [4]何阳.放管服改革视域下政府网上政务服务能力测量及提升策略[J/OL].西华师范大学学报(哲学社会科学),2021[2021-07-30]. https://doi.org/10.16246/j.cnki.51-1674/c.20210714.005. [5]张邦辉,万秋兰,吴健.在线政务服务的营商环境优化效应探析“:数字红利”与“数字鸿沟”[J].中国行政管理,2021(4):70-75. [6]唐天伟.我国政府效率与营商环境的趋同性及作用机理[J].中国高校社会科学,2021(1):114-122. [7]董江爱,梁俊山.政府职能转变视角下的资源型地区营商环境优化路径研究:以山西省为例[J].中国行政管理,2020(5):20-25. [8]廖福崇,张纯.“放管服”改革与营商环境建设制度成本的分析框架[J].秘书,2020(4):3-12. [9]赖先进.改善优化营商环境的举措、成效与展望:基于世界银行《营商环境报告2020》的分析[J].宏观经济管理,2020(4):20-26. [10]中共中央关于制定国民经济和社会发展第十四个五年规划和二〇三五年远景目标的建议[N].人民日报,2020-11-04(1). [11]张洋.深入学习坚决贯彻党的十九届五中全会精神确保全面建设社会主义现代化国家开好局[N].人民日报.2021-01-12(1). [12]2020年罗湖区营商环境白皮书[EB/OL].(2021-06-24)[2021-07-30]. http://www.szlh.gov.cn/ydb/xxgk/fzgh/content/post_8897761.html. [13]广州用绣花功夫推动现代化国际化营商环境出新出彩![EB/OL].(2021-05-11)[2021-07-30]. http://www.gz.gov.cn/zwgk/zcjd/zcjdhz/mtfbhjd/content/post_7274287.html. [14]广州开发区营商环境概况[EB/OL].(2020-12-04)[2021-07-30]. https://china.huanqiu.com/arti⁃cle/40xgf41aRZR. [15]黄庆,卢梦谦,高鹤涛,等.做优营商环境,黄埔区政务服务中心“一窗”受理率达99.94%[EB/OL].(2021-04-21)[2021-07-30]. http://www.hp.gov.cn/xwzx/zwzt/hpqzdfwsxjczt/qykbfwzq/fwzx/content/post_7693628.html. [16]深圳政务服务明年底前全部实现“一次办”[EB/OL].(2019-06-27)[2021-06-07]. http://zfsg.gd.gov.cn/xxfb/dsdt/content/post_2525133.html. [17]深圳一体化政务服务能力蝉联全国第一,企业和群众获得感持续增强[EB/OL].(2021-05-27)[2021-07-30]. http://www.dpxq.gov.cn/xxgk/xxgk/zwdt/content/post_8808964.html. 注:原文载自《改革与战略》2021年第10期,本次发表有改动。文中图片来源于网络。 | |||||
相关链接
- 徐成彬 | PPP项目通向公募R...2022-02-28
- 武博祎 | 我国工业品高质量发展...2022-02-25
- 赵宏 | 保障我国钢铁产业链体系...2022-02-21
- 武博祎 | 新时代品牌建设与制造...2022-02-17
- 张英健 | 系统谋划 统筹推进 ...2022-02-15












