中咨视界
李开孟 伍迪 | 基础设施采用PPP模式的可持续应用及实现路径
| |||||
| |||||
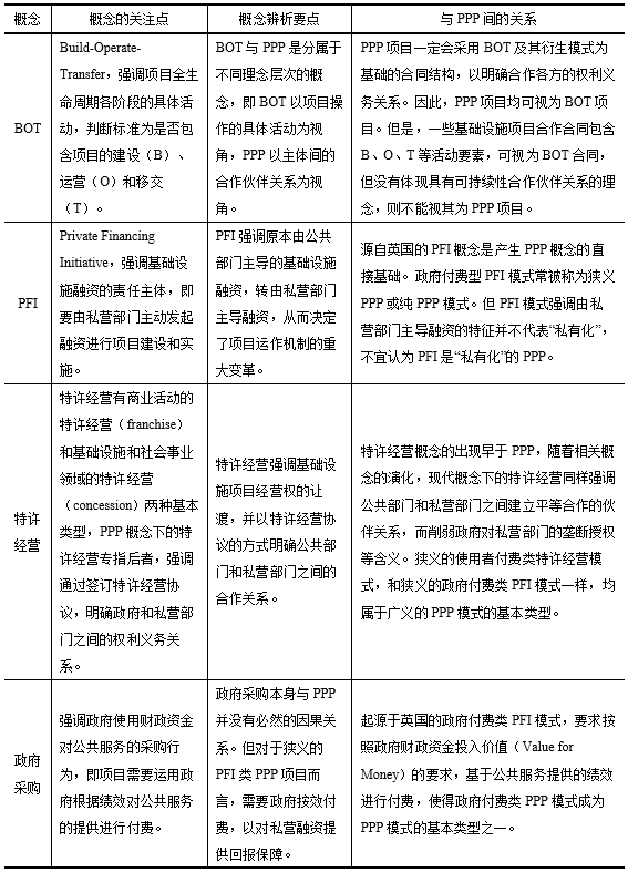
基础设施采用PPP模式的可持续应用及实现路径 李开孟 伍迪 PPP模式广泛用于基础设施和公共服务领域,但是不同国家和相关国际组织对PPP模式的内涵及其特征存在不同的理解,而且PPP模式的基本特征随着时代的发展也在不断发生变化。本文系统梳理了PPP与相关概念的关系,总结世界各国PPP模式应用的主要经验,基于目标视角提出不同类型PPP模式的主要特征及其演进规律,并为政策制定者和项目决策者提出相关建议。 一、引言 基础设施与公共服务的不合理供给可能会产生政府失灵和市场失灵问题。为了解决传统的完全由政府部门提供公共服务模式下的政府失灵问题,以及完全由企业提供公共服务模式下的市场失灵问题,世界各国一直在探索如何发挥公共部门和私营部门各自的优势,建立合作伙伴关系,进行体制机制的改革创新,提升公共服务供给的质量和效率[1]。这种探索催生了PPP模式的形成和发展,对于推动基础设施建设领域投融资体制的改革创新发挥了重要作用[2][3]。PPP模式双方合作的核心目的,就是既要发挥好公共部门的职能,又要充分发挥市场配置资源的积极作用[4],从而提升公共服务的供给质量和效率[5]。 伴随PPP理念的实践应用,也产生了越来越多不同的具体PPP操作模式,这为项目决策者提供很大选择空间的同时,也增加了选择的难度[6]。不同国家、不同领域、不同项目往往会有模式选择的不同偏好,选择何种模式往往取决于各国PPP政策执行的目标和目的[7]。同时,PPP内涵和采用PPP模式目标的不断延伸,造成了PPP与一些其他相关既有概念的混淆,例如BOT、PFI、特许经营、政府采购等,这也给政策制定者和项目决策者提出了更高的要求[8]。因此,针对上述问题,本文首先系统梳理PPP与相关概念的关系,总结PPP模式在一些代表性国家推广应用的实践经验。在此基础上,从政府采用PPP模式目标优先次序选择的视角,提出PPP模式的三个基础类型,最后总结三个类型PPP模式的基本特点、代际演进及实践应用的对策建议。 二、PPP相关概念辨析 (一)PPP与BOT PPP项目倡导的“可持续伙伴关系”理念[9][10]可以通过多种具体模式来实现,BOT模式是其中最常见的具体模式之一。但是,并不能认为BOT和PPP两个概念相同,事实上,从概念层次来看,BOT和PPP实际上是两个层次视角下的不同概念。BOT概念的视角是从项目全生命周期的主要流程视角下进行定义的,强调项目要经过建设(Build)、运营(Operate)和移交(Transfer)等主要流程,因此,无论任何类型回报机制的PPP项目,都可以采用BOT模式类型的合同进行项目建设、运营、移交等流程中相关权利义务的约定,在这个流程视角下,BOT又衍生了很多种模式,如BOOT、TOT、ROT、BOO等;与之相比,PPP则强调合作双方是否能够建立一种可持续的“合作伙伴关系”(Partnerships),其概念是从项目的利益相关者之间关系的视角进行定义的。 对于BOT项目而言,如果在BOT合同中的设计考虑了项目利益相关者之间可持续的合作伙伴关系,即充分体系了PPP概念所倡导的理念,那么这样的BOT项目同时也就是PPP项目;如果项目的BOT合同仅约定了项目在运作的建设、运营、移交各流程中每个阶段的具体活动,而忽视了构建项目参与主体之间的长期合作伙伴关系,例如忽视了双方的利益与风险分担机制,那么这样的交易结构在理念上不能称之为PPP项目,这种BOT也应该是推广应用PPP模式所应尽量避免的[11]。 逻辑上,所有类型的PPP项目都可以采用BOT(包含其各种衍生模式)的合同结构,因此就字面而言都可以称之为BOT项目[12]。但是,并不是所有类型的BOT项目均能符合PPP的理念要求,而被称之为PPP项目。 (二)PPP与PFI PFI(Private Financing Initiative)基本含义就是强调要由私营部门在基础设施融资中发挥主导作用,由私营部门主导进行项目建设,具体可以从狭义和广义的不同角度进行理解。就广义而言,凡是属于私营部门主导融资的基础设施市场化运作项目均属于PFI项目;就狭义而言,PFI项目专指起源于英国的政府付费型PPP模式,这类项目应该按照政府采购公共服务的程序要求进行运作。在英国,PPP和PFI一般为同一个概念,这是由于英国主要采用政府付费的方式推广PPP,但如果推广到国际范畴,对于使用者付费模式的PPP称为PFI显然不太合适,因此在国际上,又逐渐演变为将政府付费类的PFI称为狭义的PPP,从而体现PFI与PPP之间的差异。 PFI强调基础设施融资的责任主体,即要由私营部门主动发起融资进行项目建设和实施。在逻辑上,所有类型PPP项目都应该强调私营部门在融资中发挥主导作用,因此都应该符合PFI(私营主导融资)的理念,因此可以认为PPP和PFI在概念的外延上完全重合。如果PPP项目的融资不是由私营部门主导的,而是由政府部门或其代理机构(比如当地政府下属的国有企业等)主导的,这类PPP就失去了其本来含义。但是,在国际PPP模式的实践应用中,PFI一般取其狭义内涵,即专指政府付费购买服务类PPP模式。 (三)PPP与特许经营 特许经营在中文的语境下一般有两种含义[13],一种是指在商业活动中的特许经营,即英文对应的franchise,例如某商店加盟了某商业品牌,在其品牌的特许下可以经营相关品牌的产品;另一种是基础设施与公用事业领域中的特许经营,即英文对应的concession,例如企业无权对某基础设施使用者进行收费,经政府特许后企业可以经营该项目并进行收费。与PPP概念相提并论的特许经营,一般为后者concession[14]。从时间上看,特许经营概念的出现早于PPP概念的出现[15]。 与PFI模式有广义和狭义之分一样,特许经营PPP模式也有广义和狭义之分。广义的特许经营模式和广义的PFI模式与广义的PPP模式的外延相同,都是指由私营部门主动发起融资,由公共部门和私营部门建立合作伙伴关系进行基础设施项目实施的运作模式。狭义的特许经营模式则专指以使用者付费为基础,由私营部门承担基础设施项目的经营和市场风险的基础设施项目实施模式。就逻辑而言,广义的PPP模式包括狭义的政府付费的PFI模式和使用者付费的特许经营模式两种基本类型。 (四)PPP与政府采购 政府采购是政府使用财政资金对公共服务的采购行为,政府采购视角下的PPP项目即需要运用政府根据绩效对公共服务的提供进行付费的项目。政府采购视角下的PPP模式,即政府付费购买服务类PPP模式,是广义的PPP模式的重要类型。在英国由于使用者付费类的PPP项目很少,基本上都是政府付费类的PPP项目,因此在英国又将这种政府付费类的PPP项目称为PFI模式,而在法国则将政府付费购买服务类PPP模式称为CP模式。中国现有的政策框架中,习惯将所有类型的PPP模式都视为政府采购,源自于我国财政部等部门制定的一些PPP政策文件,这些政策文件实际上也主要借鉴了英国的相关政府部门推广应用狭义PFI的相关经验[16]。 基于以上分析,将PPP与BOT、PFI、特许经营、政府采购等相关概念的辨析总结如表1所示。 表1 PPP与相关概念辨析 综上所述,虽然来自不同国家及国际组织的相关专家,对PPP、Concession、PFI三个术语的基本内涵存在不同理解,但是如果仅从这三个术语的字面含义去理解,这三个术语所阐述的其实是同一个对象,内涵完全重叠,所不同的仅是从不同的角度去理解同一个事情[17]。如上所述,Concession强调原本由公共部门负责的基础设施及公共服务,授权由私营部门来承担;PFI则强调,既然由私营部门来承担,则要求由私营部门发起融资,以解决政府财政资金不足的问题;PPP则强调基础设施的建设和运营,必须由公共部门和私营部门建立平等合作的伙伴关系来完成。在实践中逐渐形成的共识是[18]:特许经营模式强调依靠市场经营(主要指使用者付费)获得私营部门的投资回报;PFI强调依靠政府按照绩效付费获得私营部门的投资回报。客观而言,仅从PFI术语的字面理解,看不出政府绩效付费的内涵,也解读不出必须进行物有所值评价(value for money)的含义。同样,从特许经营的字面理解,同样解读不出来使用者付费等内涵。但是,人们在实践中对PPP相关术语所赋予的不同内涵,已经形成相当广泛的共识,这就是对各个术语的狭义理解。 三、不同国家的PPP实践 PPP目前仍然没有一个广泛认可的定义,部分国家和地区相关机构根据自身情况界定了PPP概念与范围,如澳大利亚基础设施建设委员会(Infrastructure Australia)[19]、英国财政部(HM Treasury)[20]、加拿大PPP委员会(Canadian Council for Public Private Partnerships)[21]、美国 PPP 委员会(National Council on Public Private Partnerships)[22]、美国交通部(United States Department of Transportation)[23]、欧盟委员会(European Community)[24]等。不同国家和地区PPP的概念与定义直接与本国国情与基础设施投融资政策相关,其实践也呈现出一定的差异性。 (一)英国 在英国,PPP是基础设施项目建设的重要方式之一。英国的PPP项目虽然也分为特许经营和私人融资计划PFI两大类,但PFI占更多比重。自1992年英国政府推出私人融资计划PFI这个概念以来,英国的PFI/PPP的概念与实践就在不断的争议中发展,虽然其在公共服务领域的私人融资功能极其重要,但在随后的实践中依然存在很多问题[25]。2012年,英国政府发布了新版PFI模式称为PF2,PF2保留了PFI的基本结构,同时针对PFI中的问题进行了全面改革,包括增加PFI债务的透明度,改善成本效率,加强政府的监控,及一系列为了应对日益复杂经济条件而采取的措施,推动公私部门之间真诚的伙伴关系[26]。但是从2019年初开始,英国财政部不再采用PFI的模式运作基础设施项目。 (二)加拿大 在加拿大,根据政府部门的需求和项目的特征,基础设施项目的运作采用多种方式。传统的基础设施交付模式主要有设计-建设(Design-Build,简称 DB)和设计-招标-建设(Design-Bid-Build,简称 DBB)。DBF(Design-Build-Finance,即设计-建设-融资)模式也已被大量的市政项目所采用。譬如不列颠哥伦比亚省(British Columbia,简称BC)的SHOAL中心项目、多伦多市的Pan Am Game项目、蒙特利尔市的AMT Maintenance Centre和地下停车场项目均采用DBF模式。加拿大依据政府和私营部门之间责任和风险分担比例的不同,将PPP分为一系列不同的模式。下图是加拿大PPP理事会以私营部门在项目中的参与度和风险承担程度为参数,对PPP模式做出的分类。 资料来源:The Canadian Council for Public-Private Partnerships 图1 加拿大PPP模式群特征图 (三)澳大利亚 在澳大利亚历史上有几种常见的PPP模式,包括设计-建造-维护(DBM)、设计-建造-维护-运营(DBMO)、建造-拥有-运营(BOO)、建造-拥有-运营-转移(BOOT)和设计-建造-融资-运营(DBFO)等。其中DBFO模式是最为常见的模式,典型的项目结构是包括25至30年的特许经营期和全生命周期的服务交付。近期的PPP项目交易结构的设计中,除要求项目运营期进行绩效付费之外,通常还要求政府部门在建设期进行特定形式的资金投入,例如特定时点政府的资本投入。一个典型的交易结构设计是政府在项目建造完成或运营稳定初始时点,按照项目实际条件与约定条件的匹配情况,向该PPP项目中注入已约定的政府财政资金投入。 (四)日本 日本最常见的PPP运作是BTO模式,即建设-移交-运营,占日本PPP合同类型的71%,这是因为在日本对一些较敏感的、重要的基础设施,政府或公共部门希望在民营企业完成设施建设后第一时间把所有权移交给公共部门,之后私营企业按照协议去经营这些基础设施。相比较,日本BOO/BOT方式只占到PPP合同类型的15.7%。 数据来源:日本内阁府 图2 1999-2015年日本PPP/PFI按项目方式分类情况 (五)新加坡 新加坡常用的PPP模式是DBOO(设计-建设-拥有-运营)以及DBFO(设计-建设-融资-运营)模式,或者是两者的变体。DBOO指私营企业设计、建设、拥有(自然要求企业进行投资融资)并运营,但到期后有偿处置资产而不是无偿移交给公共部门。DBFO是指设计、建设、融资和运营职能统一由一家服务提供商完成。根据整个项目持续运营期间提供服务的绩效,由公共部门向该私营企业付费(但在服务交付之前不应付款)。这种模式有利于确保高效利用政府部门的财政资金,同时有利于提高项目现金流的确定性。DBFO模式还要求把项目的财务风险转嫁给私营企业,让私营合作者承担适当的尽职调查义务,以便确保项目的财务稳健,从而为得到银行融资创造条件。 四、基于目标视角的PPP模式三种基本类型 基于PPP相关概念的分析和世界各国PPP模式的实践应用及演进过程,从政府采用PPP模式的目标视角,可以将PPP模式划分为三种基本类型[27]。 (一)将PPP视为政府采购公共服务的工具 PPP 概念的最早提出,是出于解决财政资金使用的质量和效率问题。在传统的思维框架下,公共服务的提供应使用财政资金。对于一些必须由财政资金承担的公共服务领域,不能通过所谓的市场化运作,让财政资金躲避责任。在英国撒切尔夫人执政期间,将能够进行使用者付费的基础设施项目都进行了彻底的市场化改革,没有进行市场化改革的领域均为涉及社会公共利益的核心领域。PPP概念的提出,起源于英国1992年的梅杰政府,完善于布莱尔政府,被称为PFI,在英国被理解为财政资金按照绩效进行付费的政府购买服务。英国在过去20多年实施PFI项目700多个,总投资700多亿英镑,范围涉及医疗健康、国防设施、教育、交通、环境、文体设施等。英国所称PFI模式,是政府付费类PPP模式,本质上属于政府延期付费。采用这种模式,使得利用私人资本开展基础设施建设的领域得以扩展,即传统上必须由政府财政资金进行投资建设的公共基础设施领域,也可以采用私营资本主导的模式进行投资建设。PFI模式使得英国中央和地方政府较好地利用了市场化的专业能力,提升了基础设施和公共服务的品质,改变了政府治理的理念和方式,使英国成为全球领先的PPP实践者[28]。 基于英国PFI实践而催生的“PPP模式”,是人们对PPP模式的最初理解,因此也被称为狭义PPP或纯PPP,英国也被认为是全球最先提出并实践PPP模式的国家。基于英国PFI概念所提出的PPP运作框架,称之为第一代PPP,主要应用于社会性基础设施领域。由于第一代PPP模式是一种政府采购公共服务的工具,因此政府在推广应用过程中,最关心的即是PPP模式能否降低公共服务的采购成本,是否比传统政府采购公共服务方式的效率更高,英国政府出台的相关政策正是基于这种考虑制定的。英国制定了在项目可行性研究阶段将传统政府采购模式与PPP模式采购成本进行比较的方法与流程,以保证PPP模式能够实现物有所值(VfM,Value for Money),并明确界定PPP项目的产出要求(Output Specification)以规范项目的实施和交付。通过计算假设采用传统政府采购模式下政府的采购成本,即公共部门比较值(PSC,Public Sector Comparator),将PSC值与采用PPP模式下政府负担的成本进行比较,通过判断是否符合物有所值(VfM)的要求来决定是否引入私营资本。 第一代PPP模式在作为政府采购公共服务工具的这种理念及目标定位下,PPP模式的制度设计,主要关注政府采购公共服务和公共产品的采购标准或产出规定、政府购买公共服务的流程、采购的价格以及财政资金的支付能力等。在这种功能定位影响下,政府重点开展财政支付的PSC分析和财政承受能力论证。以英国PFI模式为范本,澳大利亚、加拿大等英联邦国家以及亚洲的日本等国都在“政府采购工具”的功能定位下推广本国的PPP模式,这种功能定位的PPP模式在世界各国的推广应用相对比较普遍,并已形成较为完善的制度体系。第一代PPP在本质上强调“资金为本”(Money-first PPP)的核心理念,强调发挥财政资金的价值(Value for Money)。 (二)将PPP作为促进经济发展的工具 PPP概念的提出,是对世界各国和国际组织在基础设施和公共服务领域如何发挥市场机制作用所进行的实践探索,其基本理念就是PPP模式的应用范围不应局限于政府财政资金必须履行支付责任的社会基础设施领域,应该在更大范围发挥作用。进入21世纪以来,人们根据新出现的PPP概念,在总结法国等国家已经运用100多年的特许经营模式经验的基础上,结合广大发展中国家迫切希望实现经济社会跨越式发展的需要,进行创新总结,形成新一代PPP项目运作框架,成为PPP模式的重要组成部分,是从PPP的角度对过去的特许经营模式所进行的升级和优化。在基础设施特许经营领域根据PPP模式的内涵所进行的理念创新,实际上促使了PPP内涵的扩展,并形成第二代PPP,是在第一代PPP的基础上对特许经营模式内涵的创新和拓展。 特许经营模式起源于法国,已有100多年历史,完善于20世纪20、30年代。19世纪初开始,是法国社会基础设施建设相对繁荣的时期,即进入大规模基础设施建设阶段。巴黎大都市的建设格局,主要形成于该时期。在此期间,法国政府提出将能够收费的基础设施的建设及运营权让渡给私营部门,私营部门通过“使用者付费”获取投资回报,于是出现了“特许经营”的基础设施项目运作模式,在资金来源结构上属于无追索或有限追索项目融资模式。特许经营具体可采用BOT、BOOT等多种运作模式。虽然可能需要政府补贴,但核心理念是要求使用者付费。对于无法实现使用者付费的领域,仍然采用传统的政府投资建设的项目运作模式。这里所言特许经营,关注的是基础设施建设领域,不涉及商业连锁、品牌加盟等商业性“特许经营”。 特许经营强调行政授权。法国是大陆法系国家,有专门针对特许经营的立法,逐步形成基础设施领域通过使用者付费进行特许经营的各种模式。这种模式虽然要签署特许经营协议,该协议被认定为属于行政合同,强调通过国家法律来规范各方行为。强调用户是支付主体,私营部门投资回报以使用者付费为主,政府补贴为辅。这种模式本质上要求自上而下的行政授权,因此在实际运作中容易形成垄断。政府为了保证私营部门获得合理回报,可以采用排他性条款等特别的制度安排。私营企业承担市场经营的相关风险,没有财政资金对私营投资回报的保底条款。法国特许经营模式的提出早于PPP概念的出现。过去100多年实行的特许经营模式,虽然和当前的PPP理念基本相通,但并没有有意识地按照现代PPP的理念来理解和阐释特许经营模式。 第二代PPP强调通过公共部门和私营部门之间建立合作伙伴关系,激发社会资本参与基础设施、公用事业项目建设与投资的积极性,通过推动市场化改革,完善收费及价格形成机制,构建基于市场化运作的项目投资回报机制[29]。社会资本所获得的回报,不再受到政府财政资金支付能力的硬约束,政府更关注宏观层面上特定PPP项目对区域经济发展及市场机制成熟度的带动作用。这类PPP模式重点关注如何发挥价格机制的作用,构建基于市场化的回报机制,尽量做到避免投入财政资金,或者尽可能少地使用财政资金。在这种框架体系下,基于政府采购公共服务理念下的物有所值评价和财政承受能力论证就显得不太重要。 第二代PPP模式重点关注经济性基础设施。社会资本所获得的投资回报,不再受到政府财政资金支付能力的硬约束,政府转而更加关注给予项目的优惠政策等支持、合同实施整体的严格控制、项目短期与长期目标的协同、项目建设承包市场的专业性和成熟度等更宏观层面的问题。法国以及其他一些大陆法系的国家在特许经营模式上的创新,丰富了PPP模式的内涵,对PPP理念进行新的诠释,即将PPP的功能定位为撬动区域经济发展的一种工具。这类PPP的理念及制度体系目前仍然处于形成阶段,必将得到广大发展中国家的重视和推广应用。第二代PPP模式的核心理念是强调“经济为本”(Economy-first PPP),强调促进经济发展的价值(Value for Economy)。 (三)将PPP作为实现以人为本可持续发展目标的工具 无论是第一代PPP强调将PPP作为提高财政资金使用质量和效率的工具,还是第二代PPP强调发挥其促进当地经济发展质量和效率的工具作用,本质上都是强调要发挥PPP的效率功能,但没有对公平问题予以应有关注。联合国系统目前正在推动的以可持续发展理念指导下的PPP模式[30],是PPP模式的一种新的形态,代表未来的PPP模式发展方向,因此称之为第三代PPP。这种新型的PPP模式,强调要发挥PPP模式在促进社会可持续发展方面的效率功能,但从经济发展的角度,实际上是在强调要发挥PPP模式的公平功能,是对PPP模式功能定位理解的重大突破[31]。 《联合国2030年可持续发展议程》的17项具体目标为:(1)在全世界消除各种形式的贫困;(2)消除饥饿,实现粮食安全,改善营养状况和促进农业可持续发展;(3)确保健康的生活方式,促进各年龄段人群的福祉;(4)实现包容和公平的优质教育,为全民提供终身学习机会;(5)实现性别平等,提高全体女性和女童的权利;(6)为所有人提供清洁饮水和卫生设施,并进行可持续管理;(7)确保人人获取价格合理、可靠和可持续的现代能源;(8)促进持久、包容和可持续的经济增长,实现充分的生产性就业,确保人人获得体面的工作;(9)建造具备抵御灾害能力的基础设施,促进具有包容性的可持续工业化,推动创新;(10)减少国家内部和国家之间的不平等;(11)建设包容、安全、有抵御灾害能力和可持续的城市和人类居住区;(12)确保可持续的消费和生产模式;(13)采取紧急措施应对气候变化及其影响;(14)保护海洋并以可持续方式利用海洋资源,以促进可持续发展;(15)保护、恢复和促进以可持续方式利用陆地生态系统,以可持续方式管理森林,防治荒漠化,制止和扭转土地退化,遏制生物多样性的丧失;(16)创造和平、包容的社会以促进可持续发展,为所有人提供诉诸司法的机会,在各层级建立有效、负责和包容的机构;(17)加强贯彻落实手段,重振可持续发展全球伙伴关系。 按照联合国欧洲经济委员会专家的理解,要改变传统的在发达国家使用的强调资金价值的公共采购PPP模式,应更加强调关注减贫、气候变化、女性赋权等内涵的以人为本理念。在PPP作为实现以人为本和可持续发展工具的这种理念及目标定位下,PPP不再仅仅作为政府采购或促进经济发展的工具,而是更加强调发展的最终目的必须围绕人的需求,把人放在第一位,这就将PPP模式的运作理念和目标定位提升到一种新的高度,代表未来PPP的发展方向。第一代PPP和第二代PPP都具有短期功利性特征,主要目的是要解决财政资金使用和当地经济发展的效率问题,但没有充分考虑在基础设施的市场化运作过程中如何有效解决公平及社会发展问题[32]。在联合国欧经会的推动下,目前正在探索新一代PPP模式,这里称之为第三代PPP,希望解决基础设施市场化运作中的公平和效率问题。第三代PPP的核心理念是强调“以人为本”(People-first PPP),强调人的价值(Value for People)。 五、不同类型PPP模式关注的核心问题 (一)第一代PPP模式关注的核心问题 第一代PPP着力于改善政府采购公共服务的质量和效率,重点关注以下问题:(1)聚焦于社会基础设施领域,目的是提高社会基本公共服务供给的质量和效率;(2)属于私营融资的政府付费项目,要求由私营部门负责项目建设的融资,政府根据私营部门提供公共服务的绩效进行付费,私营部门通过政府付费取得初始投资的合理回报;(3)政府付费的依据主要是社会基础设施的可用性,根据运营期的关键绩效指标(KPI)进行付费,私营部门不承担市场需求风险;(4)关键绩效指标应能全面明确其产出要求(Outputs Specification),应根据不同行业特点和项目特征合理制定出量化清晰、正向激励且具可操作性的绩效指标;(5)项目运作的本质是政府购买服务,应纳入政府采购公共服务的框架流程,强调政府采购的公开透明,合法有效;(6)特别强调如何节省政府采购公共服务的财政资金,强调对PPP模式采购方式与传统的政府采购方式的采购费用进行比较,开展以公共部门比较值PSC为基础的物有所值VfM评价;(7)本质上属于政府购买服务,政府财政资金必须承担最终支付责任。不能因为采用PPP模式而让纳税人二次付费。因此,要重视财政资金用于PPP项目的资金约束及财政承受能力论证,将项目的财政支付纳入长期政府财政预算;(8)对于拟建项目是否应该采用PPP模式,强调Value for Money(直译为金钱价值,我国通常翻译为“物有所值”)的评价和“以金钱为本”(Money-first),突出财政资金投入的合理性,强调财政资金使用的质量和效率,应纳入政府理财的框架体系进行财政支出的评审和监管,接受社会公众监督。 (二)第二代PPP模式关注的核心问题 第二代PPP模式着力于提升经济发展质量和效率,重点关注以下问题:(1)主要聚焦于经济基础设施,关注通过基础设施的建设促进当地经济实现跨越式发展,目的是提高经济性公共服务供给的质量和效率;(2)属于私营融资的使用者付费项目,要求由私营部门负责项目建设的融资,通过使用者付费及必要的政府财政补贴取得投资回报;(3)主要是通过特许经营协议建立公共部门与私营部门之间的平等合作伙伴关系,整合各种资源参与当地的基础设施建设,为当地经济发展服务;(4)强调通过PPP模式撬动各种社会资源,促进当地经济发展。PPP模式成为引入专业性力量促进当地经济跨越式发展的重要工具,是以区域经济发展为导向的PPP项目运作模式;(5)强调通过价格及收费制度的改革,完善公共产品及公共服务的价格形成机制,挖掘项目自身的经济价值,获得项目的投资回报;(6)对于不具有完全市场生存能力的基础设施项目,需要财政资金予以补贴,但SPV必须承担公共服务的市场需求风险,因此不属于“可用性付费”,是基于市场需求为导向的PPP项目运作模式;(7)PPP项目的评价,首要关注的是项目自身的可行性研究及经济费用效益分析(CBA)或费用效果分析(CEA),而不是基于采购成本比选的以公共部门比较值PSC为基础的物有所值VfM评价。对于需要财政补贴的项目,应在项目经济可行的基础上,需要进一步评价其财政承受能力,但应重点关注当地整体的财政中长期规划;(8)项目评价强调“以经济发展为本”(Economy-first),强调Value for Economy的评价,强调拟建项目对当地经济发展做出的贡献,而不是Value for Money的评价。 (三)第三代PPP模式关注的核心问题 第三代PPP着力于实现以人为本可持续发展目标,重点关注以下问题:(1)既聚焦于经济基础设施,又关注于社会基础设施,目的是提高全部公共服务(包括经济性公共服务和社会性公共服务)供给的质量和效率;(2)既包括使用者付费项目,也包括政府购买服务项目,要求由私营部门负责项目建设的融资,通过使用者付费、政府财政补贴及购买服务,取得私营部门融资的投资回报;(3)强调通过特许经营、政府购买服务等多种方式建立公共部门与私营部门之间的平等合作伙伴关系;(4)强调通过PPP模式撬动各种社会资源,促进经济、社会、资源、环境的协调发展,为实现联合国倡导的可持续发展目标(SDGs)做出贡献;(5)强调PPP项目对社会发展、性别平等、消除贫困、区域协调发展等方面的影响,从代际公平的角度去审视PPP模式;(6)关注及影响力投资(impact investment),以创造可测量的社会影响为主要目的,以改善社会民生或者通过投资行为实现正面的社会和环境效应[33];(7)项目的可行性论证,在工程技术及环境可行性论证的基础上,首先要关注环境、社会及治理评价(Environment、Social and Governance Assessment,简称ESG 评价),在社会环境可行的基础上进一步关注经济可行性(进行经济费用效益分析或费用效果分析)以及财政资金的使用效率评价,而不是首先进行财政支付的可行性论证及经济费用效益论证;(8)强调以人为本(People-first),重视Value for People的评价,强调经济发展不得损害人类自身的发展,而不是只关注Value for Money和Value for Economy 评价。 六、PPP模式的代际演进 (一)三种类型PPP模式发展现状及演进趋势 1.PPP模式的作用边界 现代PPP理念的产生和发展在世界范围内有已有20多年的历史。PPP的制度建设、运作模式、操作指南、评价方法一直在不断进行创新,但PPP的作用边界并非能够无限扩大。PPP模式仅作用于出现政府失灵和市场失灵,能够通过模式创新切实提高效率、实现公平的经济社会领域。PPP模式的交易成本很高,若盲目扩大PPP模式的应用范围,整个国家的社会经济系统将为此付出代价。 2.三代PPP的发展现状及成熟度评价 (1)均是实现基础设施市场化运作的方式 法国过去100多年持续探索的以使用者付费为基础的特许经营模式,使得对于那些能够锁定特定的公共服务使用者,且使用者愿意且具有能力付费的基础设施领域实现了市场化运作。以英国PFI模式为基础所产生的PPP模式框架,使得通过政府购买服务的方式,实现不具备使用者付费能力的公益性社会基础设施和项目具备了市场化运作的可能,从而在理论上使得在所有公共服务领域的基础设施项目开展市场化运作实现了可能性。 (2)三代PPP的发展现状 现代PPP的理念起源于PFI模式,即第一代PPP。因此,第一代PPP是当今世界传播最广,认知度最高的PPP模式。世界绝大多数国家及专家所讲的PPP,本质上都是第一代PPP。第二代PPP是在借鉴法国等西方国家特许经营经验的基础上,逐步形成的一种新型PPP模式,目前在以中国为代表的广大发展中国家受到极大重视,但传播程度远低于第一代PPP。第三代PPP由联合国欧经会(UNECE)推动,并越来越受到世界各国的认可和支持,但仍然处于初期概念的导入阶段。 (3)三代PPP模式的成熟度评价 第一代PPP是现代PPP模式的起源,从PPP模式的公众认知、理论体系、立法进程、制度建设、合同框架、操作模式、实践经验等不同角度考察,处于最为成熟的阶段。第二代PPP目前在广大发展中国家得到了实际的推广应用,同时也总结出很多具体的经验,但在理论体系、法律制度建设等方面仍然非常薄弱,相对成熟程度较低。第三代PPP目前仍然处于概念导入阶段[34],缺乏实践经验的总结,在法律法规和制度建设等层面均比较缺乏。三种类型的PPP具体应用于不同的行业部门,第一代PPP侧重于应用到社会基础设施领域,第二代PPP侧重用于经济基础设施领域。 还可以从行业的市场化程度来观察PPP模式在不同行业应用的成熟程度。世界银行在1994年的世界发展报告中,对基础设施的性质进行了详细分类,选取竞争潜力、商品或服务的特点,向用户收取补偿费用的可能性、公共服务的责任、环境外部性等五个方面评价指标,对各类基础设施的可销售性进行评估。按1-3计分,分值越大越容易销售。按照世界银行对基础设施可销售性评价框架,采用PPP模式的可能性可以参照基础设施的可销售性进行判断。可销售性越强,社会资本进入相应基础设施领域的可能性就越大[35]。 3.三代PPP模式的演进 (1)三种类型PPP的功能定位差异 第一代PPP的目标是实现政府对公共项目产品或服务的采购,其实质是为了提高财政资金的使用效率;第二代PPP目标是通过建立公共部门和私营部门之间的合作伙伴关系,激发私营资本参与基础设施、公用事业项目建设与投资的积极性,通过推动市场化改革,完善收费及价格形成机制,构建基于市场化运作的项目投资回报机制,并带动当地市场机制的不断完善,促进区域经济跨越式发展;第三代PPP强调实现以人为本和可持续发展目标,其实质是在项目交付与区域发展的基础上,通过公共项目的PPP模式实现经济社会的和谐发展。 (2)三种类型PPP呈现包含关系 三种类型PPP的目标导向逐步提升,应用范围逐步扩大,概念的包容性不断增强。传统的特许经营与政府购买服务PPP模式,均遵循PPP的共同理念,运作模式呈现趋同、融合的趋势。三种类型PPP模式的根本目标都是通过在基础设施和公用事业项目中推动PPP模式的实践从而实现社会资源的更合理配置。虽然三种类型PPP的理念不断趋于现代,但推广三代PPP的核心价值都在于充分发挥PPP模式的效率和公平优势,在各自的理念框架下,制定出不同的制度体系和实施流程。都是通过规则的制定,保证私营资本能够帮助实现其相应的目标诉求,并实现PPP参与各方的“共赢”。 (3)三种类型PPP模式的依次演进 PPP模式在世界各国演变的基本趋势是,通过第一代PPP的引入,将“利益共享、风险共担、平等合作”的现代PPP理念导入当地基础设施及公共服务领域的市场化改革制度体系之中;通过价格和收费制度的改革,推动使用者付费类基础设施市场化改革,引入并不断完善第二代PPP;在PPP制度不断完善的基础上,在以人为本及可持续发展理念的引领下,逐步过渡到推动第三代PPP的制度体系建设。 (二)三种类型PPP模式的创新及转换 1.三代PPP的产生及发展动力 (1)传统特许经营模式存在局限性 法国等相关国家过去推动的以特许经营为基础的基础设施市场化改革,更多地是强调通过特许经营模式,借助行政的手段,实现私营投资的商业利益,但没能从体制机制上关注构建平等互利的合作伙伴关系。特许经营模式主要应用于经济基础设施领域,难以解决无法实现使用者付费的社会基础设施领域,难以解决政府关注的财政资金不足的压力,对财政资金的使用效率难以起到促进作用。由于强调是特许经营协议的行政合同性质,特许权的授予易于形成垄断,限制竞争,不利于在基础设施投融资领域推进市场化改革。 (2)采用PFI模式的动力 由于PFI模式强调平等合作、利益共享、风险共担,使得PPP的核心理念在推动基础设施和公共服务领域实现市场化改革的同时,更加重视建立可持续的合作伙伴关系,并由此催生出第一代PPP模式。第一代PPP模式的推广应用,提升了财政资金的使用效率,做到通过PPP模式降低财政资金支付,推动了财政公共治理体系的改革,解决了公共部门提供公共服务的体制机制及效率问题。由于第一代PPP模式体现出各种优势,对各国政府财政部门产生了很大的吸引力。在国际组织及各国政府的支持下,第一代PPP模式的理念及制度体系在世界各国得以传播。 (3)采用第二代PPP模式的动力 第二代PPP模式极大地扩展了PPP的应用范畴,在更广泛的领域理解和应用PPP模式,极大地突破了对PPP理念的认知。第二代PPP模式强调从发展的视野看待财政支付能力,强调通过挖掘市场潜力构建基础设施项目投资的回报机制,强调不能将基础设施项目的运作仅仅盯在财政资金的支付上,因此受到有发展后劲的相对落后的地区及广大发展中国家的积极响应。广大发展中国家迫切希望通过建立广泛的合作伙伴关系,整合各种优势资源,促进当地经济发展,使得第二代PPP模式的推广应用具有强大的内在动力。 (4)第三代PPP的发展动力 第三代PPP模式是现代PPP理念的重大创新,与第一代PPP和第二代PPP的重大区别在于强调基础设施市场化运作中的公平问题,包括代内公平和代际公平,其发展动力来自于对私营企业社会责任及可持续发展目标的关注。在实践中,对于财政资金比较缺乏的政府部门,或者经济发展相对滞后的地区,可能会更多地关注财政资金的使用效率和地方经济的跨越式发展,对以人为本可持续发展的动力可能存在不足。但从长期战略的视野看,以人为本可持续发展与财政资金的使用和促进当地经济发展并不矛盾。应通过强化可持续发展的社会责任,不断提升促进第三代PPP模式发展的内在动力。 2、三类PPP发展的局限性 (1)第一代PPP发展的局限性 一是对制度环境的要求很高。PFI模式实现了在传统的政府财政资金投入领域的市场化运作,并要求政府未来按照项目运作的绩效进行付费。因此,需要有完善的公共治理体系、政策法规环境、公众参与机制及信息公开制度。对于许多发展中国家而言,这样的制度环境并不存在。 二是要求政府中长期预算体系完善。要求编制不是基于收付实现制而是基于责权发生制的政府中长期预算体系,要求当地政府的公共理财体系完善,社会经济发展相对进入成熟期,对未来财政支付能够形成合理预期。 三是PPP项目的适用范围受到严格限制。仅适用于政府付费的基础设施公共服务领域。对于大量使用者付费或以使用者付费为基础进行财政补贴的基础设施项目,并不适于采用政府付费型PFI模式。 四是主要关注新建项目。虽然第一代PPP也可以用于盘活存量基础设施领域,但重点关注的领域是新建基础设施项目,主要关注社会基础设施项目的新建问题,主要采用DBFO或DBFOT等模式进行项目的设计、建设、融资和运营。 由于上述原因,第一代PPP模式在世界各国的应用非常有限。英国20多年实施了700多个,属于开展政府付费型PFI模式比较多的国家。因此,让第一代PPP难以在促进当地基础设施建设及经济社会发展中发挥主导作用。 (2)第二代PPP发展的局限性 第二代PPP着力于提升当地经济发展的质量和效率,希望摆脱对政府财政资金的依赖,建立基于市场化的私营企业投资回报机制,更加强调基础设施PPP项目自身的投资价值,使得私营投资PPP项目回报机制的建立更加复杂,项目运作需要的专业化水平更高。第二代PPP项目的成功落地,依赖于价格及收费制度的改革,依赖于当地投融资体制的深化改革,依赖于项目的前期论证和科学决策。如果项目论证失误,有可能增加政府潜在的财政支付风险。 (3)第三代PPP发展的局限性 第三代PPP强调关注以人为本及资源环境的可持续发展,有可能和经济发展及项目的可融资性存在冲突,使得拟建项目在如何平衡现金流量、经济发展、资源节约、环境保护、社会和谐等方面增加难度。第三代PPP理念的提出,需要有一个不断接受的过程[36]。与第一代PPP和第二代PPP分别从财政资金使用效率及经济发展质量等角度进行客观评价不同,第三代PPP项目的评价标准存在不确定性,如何判断拟建项目是否符合第三代PPP的要求存在不确定性[37]。 3.推动PPP模式转换的对策措施 (1)推动第一代模式健康发展的对策措施 第一代PPP模式能否健康发展,对于一个国家能否顺利导入现代PPP理念,能否促进PPP模式向更高层级转型,具有重要意义[38]。因此,必须重视第一代PPP模式的健康发展。由于第一代PPP对于减轻当地政府财政资金支付压力,化解地方政府债务风险等方面能够产生很好效果,因此地方政府对于推动第一代PPP模式健康发展存在强劲动力。 推动第一代PPP模式健康发展的具体措施包括:(1)对第一代PPP模式的适用范围进行严格限制;(2)推动政府预算体制改革,完善中长期预算管理体制;(3)加强政府采购的公开透明评审及监督管理程序;(4)完善基于可用性付费的公共服务购买支付流程;(5)完善政府采购公共服务和公共产品的采购标准或产出规定、采购价格以及财政资金的支付能力等评估标准,加强财政支付的PSC分析和财政承受能力论证;(6)完善第一代PPP的相关立法工作。 (2)推动第一代PPP转向第二代PPP的对策 由于第一代PPP模式的实施存在局限性,第一代PPP模式不可能在一个地区大规模发展。如果统一按照第一代PPP的思路推动整个PPP模式的发展,将对PPP模式的健康发展造成严重损害。对于广大发展中国家而言,当地政府对通过PPP模式动员各种经济资源促进当地经济健康发展寄予高度期待,因此应及时推动从第一代PPP向第二代PPP转型,为PPP模式健康发展打下基础。从第一代PPP过渡到第二代PPP,强调要通过PPP模式所建立的合作伙伴关系,推动各地区调动各种经济资源,构建市场化的投资回报机制,推动当地经济跨越式发展,因这种理念契合了广大发展中国家谋求经济快速发展的内在动因,其推广应用的前景广阔。 推动第二代PPP模式健康发展,建立多元化的PPP项目融资机制及投资回报机制,应同步推进价格、收费及投融资体制配套改革,通过资产证券化等多种途径完善私营企业投资的退出机制。地方政府应转变思路,要牢牢树立财政是为发展服务的这一根本宗旨,PPP项目论证的核心目的是要选择具有可融资性的PPP项目,强调通过市场化回报机制来构建PPP项目的商业模式。对于需要财政资金支付的PPP项目,物有所值评价要纳入项目可行性研究体系进行系统论证。要在建立健全地方政府中长期财政预算管理体制的基础上,基于责权发生制的预算编制及管理思路,加强地方政府的综合性预算管理,不再开展流于形式的PPP项目财政承受能力论证。 (3)第二代PPP转向第三代PPP的对策 第三代PPP追求人的发展,强调社会和谐,关注资源环境的可持续性及代际公平。从第一代PPP和第二代PPP过渡到联合国所倡导的第三代PPP,是联合国引领未来PPP发展方向的重大行动。无论是第一代PPP还是第二代PPP,都是带有短期功利性特征的,都仅具有阶段性存在的必要性。从第一代PPP和第二代PPP过渡到联合国所倡导的第三代PPP,受到发展阶段等复杂因素的限制,这个转换过程将是非常困难的。联合国欧洲经济委员会(United Nations Economic Commission for Europe, UNECE)提出把起源于欧洲的PPP模式作为推进各国实现可持续发展目标的重要机制和有效工具向全世界推荐,并通过研究制定与17个可持续发展目标相对应和匹配的30多个PPP国际标准,推动实现全球可持续发展目标的实现。这些PPP标准是结合联合国17个可持续发展目标有针对性的建立的,内容则参考了世界各国PPP最佳实践与规则,相关报告表明这些PPP国际标准能够对17个可持续发展目标中的14个目标产生深远的影响[39]。 (4)转换中的风险及规避对策 一方面要警惕路径依赖风险。现代PPP理念起源于基于政府付费型PFI模式的第一代PPP。世界各国在推广应用PPP模式的过程中,最大风险在于将所有类型PPP项目均纳入政府采购公共服务的第一代PPP制度体系,要求统一按照政府采购公共服务的流程对所有PPP项目进行公共管理,将政府绩效付费的概念照搬到所有类型的PPP项目中,从而忽视政府付费之外的PPP项目的规范运作及有效管理。从而对PPP模式的健康发展造成危害。 另一方面是关注迟疑转换的风险。第一代PPP和第二代PPP在一定程度上均具有短期功利性特征,均受到财政当局及地方政府的青睐,从而失去转换到第三代PPP模式的动力,从而损害当地经济社会的协调和可持续发展,对实现联合国倡导的可持续发展目标(SDGs)造成危害。 七、政策建议 本文系统梳理了PPP相关概念及各国实践,从政府采用PPP模式目标的视角提出PPP模式的三个基础类型,根据三个类型PPP模式的特点及代际演进规律,提出以下政策建议。 (一)尊重PPP模式代次演进的客观规律 1.促进第一代PPP模式健康发展 第一代PPP模式能否健康发展,对于当地能否顺利导入现代PPP理念,能否促进PPP模式向更高层级转型至关重要。引入第一代PPP模式,建立基于政府财政资金购买服务框架下的PPP制度体系,对于推动财政体制改革,建立公开透明的财政资金采购机制,发挥财政资金投入项目建设的使用效率,具有重要的促进作用。第一代PPP理念的引入,使得一个国家从政府制度建设层面首次引入了现代PPP的核心理念及制度体系,对于引入并推广应用现代PPP项目运作体系具有重要的促进作用。 第一代PPP制度体系的建立,应重点做好如下工作:(1)第一代PPP模式仅适用于政府购买服务类社会基础设施项目,应严格限制政府财政资金的适用范围,不得以任何名义随意扩大其应用范围;(2)第一代PPP将提升财政资金使用效率放在最优先的位置,但PPP项目必须满足经济可行性、社会可接受性及环境保护等规定;(3)推动政府预算体系改革,完善中长期预算管理体制,为建立适合PFI要求的公共服务采购体系创造条件;(4)加强政府采购公共服务的公开透明评审及监督管理,完善基于可用性付费的公共服务采购支付流程;(5)完善政府采购公共服务的采购标准或产出规定、采购价格以及财政资金的支付能力等评估标准,加强财政支付的PSC分析和财政承受能力论证;(6)加强第一代PPP的立法及相关制度体系建设。 2.大力发展第二代PPP模式 世界上很多国家特别是广大发展中国家都具有谋求经济社会跨越式发展的巨大内在动力,迫切需要通过引入和发展第二代PPP模式,整合各种优势资源,建立合作伙伴关系,推动当地经济实现跨越式发展。应结合现实客观需要,合理借鉴第一代PPP模式所形成的现代PPP核心理念,推动传统特许经营模式的改造升级,大力发展第二代PPP。 第二代PPP制度体系的建立,应重点做好如下工作:(1)扩大PPP的应用范围。不同于第一代PPP仅适用于政府购买服务项目,第二代PPP适用于使用者付费、政府购买服务、生存性缺口融资及其他投资回报来源的项目;(2)第二代PPP不是对第一代PPP的替代,是项目运作理念的重要转变。对于属于政府购买服务的PPP项目,除遵循第一代PPP的各种规定外,还应强调合理使用财政资金,发挥财政资金促进当地经济发展的作用;(3)完善基础设施领域公共服务价格形成机制,制定PPP项目多元化投资回报机制的配套政策;(4)通过资产证券化等多种途径完善PPP投资的资产流转机制,盘活存量资产;(5)推动基础设施领域投融资体制深化改革,促进政府职能进行实质性转变。 3.引领迈向第三代PPP模式 第三代PPP模式目前正由联合国欧经会牵头,利用联合国得天独厚的平台优势,在全球范围内推广应用。在第一代PPP和第二代PPP的基础上,希望有尽可能多的符合第三代PPP要求的项目出现。在第三代PPP模式的制度设计中,要在更高的层面来理解和完善PPP制度体系,从全局的视角完善PPP制度的顶层设计。联合国各成员国应在推广应用第三代PPP模式方面形成更多共识,要求尽可能多的PPP项目今后能够满足实现可持续发展目标的要求,以便转向推动实施联合国所倡导的“以人为本”PPP制度框架体系。 推广应用第三代PPP模式的具体措施是总结提炼和推广应用PPP项目典型案例,研究制定符合以人为本及可持续发展目标要求的PPP国际标准。PPP标准体系的制定应遵循以下原则:(1)平等享有,即PPP项目所提供的公共服务应体现均等性和普适性,关注弱势群体,有助于消除不平等和贫富差距等现象;(2)经济价值,PPP项目自身应有足够的经济价值,有利于促进当地经济发展,具有可持续性的财务生存能力;(3)能够复制,即PPP项目所采用的运作模式应该能够复制以带动更多类似项目的成功,能够提供教育培训和人才培养等机会;(4)环境保护,包括应对气候变化,实现绿色、低碳及资源环境可持续发展;(5)公众参与,充分征求利益相关方的意见,完善利益相关方参与项目方案设计及决策的机制,维护公众利益,提升人类福祉。 (二)合理推动各类PPP模式稳健发展 联合国欧经会(UNECE)提出“以人为本PPP”的新概念,被国际社会称为新一代PPP,并认为是未来PPP发展的努力方向。联合国欧经会组织专家通过制定以人为本PPP标准,推广应用以人为本PPP示范案例,制定以人为本PPP指导原则等多种措施,希望在全球范围内大力发展新一代PPP,为实现联合国2030可持续发展目标服务。 联合国欧经会所提倡的新一代PPP,基本代表着以欧美PPP专家为主体的国际PPP专家群体对世界范围内未来PPP发展趋势的看法,体现了发达国家对PPP未来话语体系的引导方向。然而,虽然国际专家通过反思仅考虑金钱价值(value for moony,我国称“物有所值”)的PPP存在的局限性,应该更加重视PPP带来的人类自身可持续性价值(value for people),但是,对于中国等广大发展中国家而言,首要任务仍然是经济发展。如果离开经济健康发展,则应对减轻贫困、气候变化、女性赋权等战略任务将变得缺乏物质基础,从而不可能取得理想效果。因此,应结合各类PPP模式的目标诉求、适用条件及各国国情,分类推动各类PPP模式理性健康发展。 一是重视PPP目标导向的差异性。不同地区、不同机构引入PPP模式的目的不同,对PPP模式赋予不同的含义,均有其合理性。但是,不能将所有类型的PPP都装进一个篮子进行统一化管理,比如要求所有类型PPP项目都要进行财政资金物有所值(Value for Money)评价,也不能奢求所有的PPP项目都符合人本价值(Value for People)要求。 二是要充分认识发展政府付费型PPP模式的重要性。虽然英国已经不再采用PFI模式,但就世界范围而言,PPP概念起源于PFI,而不是特许经营。因此,以PFI为基础的PPP,即称之为第一代PPP。采用这类PPP模式的核心目的,是要解决财政资金使用的质量和效率问题,强调公共部门使用财政资金的物有所值(Value for Money),要进行公共部门比较值(PSC)的计算,是“资金为本”(Money-first)PPP,在推动各类PPP模式健康发展中应发挥基础性作用。 三是积极推动实施联合国欧经会所倡导的新一代PPP,即称之为第三代PPP,即将PPP作为实现以人为本可持续发展目标的工具,强调PPP对人类的价值(Value for People),是“以人为本”(People-first)PPP,应该成为PPP模式未来发展的努力方向,应通过相应政策制度的不断完善,实现可持续发展目标。要积极推动PPP模式向更高层次的转型发展。通过第一代PPP的引入,将“利益共享、风险共担、平等合作”的现代PPP理念导入当地基础设施及公共服务领域的市场化改革制度体系之中。要在PPP制度不断完善的基础上,在以人为本及可持续发展理念的引领下,逐步过渡到推动以人为本新一代PPP的制度体系建设。 四是在上述两代PPP模式之间,还应存在一个处于二者之间的“第二代PPP”,即将PPP作为促进经济发展的工具,强调PPP对经济发展的价值(Value for Economy),是“经济为本”(Economy-first)PPP。这类PPP不应该混淆于过去的使用者付费类特许经营项目,应探索TOD、EOD等各种模式创新,促进以经济发展为导向的第二代PPP模式健康发展。 这里应特别强调要重视发展第二代PPP,即强调通过公共部门和私营部门之间建立合作伙伴关系,激发社会资本参与基础设施、公用事业项目建设与投资的积极性,通过推动市场化改革,完善收费及价格形成机制,构建基于市场化运作的项目投资回报机制。社会资本所获得的回报,不再受到政府财政资金支付能力的硬约束,政府更关注宏观层面上特定PPP项目对区域经济发展及市场机制成熟度的带动作用,关注如何发挥价格机制的作用,构建基于市场化的私营投资回报机制。 五是要不断延展PPP模式的新内涵,但不能背离PPP模式的基本要求。三个代次PPP模式之间存在递次迭代及演进关系。任何类型的PPP模式,首先必须满足资金的持续性。对于财政付费购买公共服务的PPP,必须满足物有所值(Value for Money)的要求。但是,在资金的使用上,“节流”很重要,但更重要的是要“开源”,要用发展的观点解决资金可持续性等问题,资金的使用是为发展服务的,财政资金的投入是为促进当地经济跨越式发展服务的,财政资金的可持续性应该从整个区域、产业及企业发展的整个周期进行权衡。不应该以当前的静态的财政资金承受能力不足为由而限制未来经济的可持续发展。不能因为强调发展以人为本的PPP,而忽略PPP模式在促进资金节约、经济发展等方面的作用。如果仅仅考虑以人为本,而不考虑资金从哪里来,不考虑经济发展和市场需求,这样的以人为本的发展将不具有可持续性。既要仰望天空,又要脚踏实地,务实推动PPP模式健康发展,避免走极端。 参考文献 [1]李开孟:《关于对<PPP条例(征求意见稿)>的几点意见》,《中国工程咨询》2017年第9期。 [2]张万宽、杨永恒、王有强:《公私伙伴关系绩效的关键影响因素》,《公共管理学报》2010年第7期。 [3]李开孟,《PPP的核心功能是体制机制改革创新》,《中国投资》2016年第3期。 [4]Jefferies M. “Critical success factors of public private sector partnerships a case study of the Sydney Super Dome. Engineering”, Construction and Architectural Management, 2006, 13(5): 451-462. [5]Akintoye A, Beck M, Hardcastle C.“ Public-private partnerships: managing risks and opportunities”. UK, Blackwell Science, 2003. [6]伍迪、王守清:《PPP模式在中国的研究发展与趋势》,《工程管理学报》2014年第28期。 [7]Robert Osei-Kyei. “Review of studies on the Critical Success Factors for Public–Private Partnership (PPP) projects from 1990 to 2013”, 2015. [8]李开孟:《PPP模式不应过度泛化应用》,《中国投资》2015年第6期。 [9]McManus J, S Schlumberger. “The influence of stakeholder values on project management”. Management Services. 2002, 46(6): 8-15. [10]Olander S, Landin A. “Evaluation of stakeholder influence in the implementation of construction projects”. International Journal of Project Management. 2005, 23(4): 321-328. [11]韩志锋、郝雅风、李开孟、徐成彬、李燕、杨凯越、王东:《借鉴英法经验促进我国PPP模式健康发展》,《中国工程咨询》2016年第8期。 [12]赵国富、王守清:《基础设BOT/PPP项目中的政府责任研究》,《商场现代化》2007年第5期:194-195。 [13]李开孟:《正确理解特许经营在我国PPP中的地位》,《中国投资》2015年第9期。 [14]王守清、柯永建:《特许经营项目融资(BOT、PFI和PPP)》,清华大学出版社2008年。 [15]李开孟:《特许经营的主要特征辨析》,《中国投资》2015年第8期。 [16]李开孟:《PPP模式下政府购买服务的新内涵》,《中国投资》2015年第10期。 [17]李开孟:《“PPP基本法”重在标准统一和治理创新——关于<基础设施和公共服务领域政府和社会资本合作条例(征求意见稿)>的几点建议》,《招标采购管理》2017年第9期。 [18]李开孟:《以三代PPP理论推动PPP模式绿色发展》,《中国经济导报》2019年11年20日。 http://www.ceh.com.cn/jryw/2019/1187800.shtml。 [19]Infrastructure Australia. “National Public Private Partnership Policy and Guidelines”. December 2008. [20] HM Treasury. http://www.hm-treasury.gov.uk/. [21] Canadian Council for Public-Private Partnership. bout PPP: definitions. http://www.pppcouncil.ca/resources/about-ppp/definitions.html. [22]National Council on Public Private Partnerships. http://www.ncppp.org/. [23]United States Department of Transportation, Federal Highway Administration, Report to Congress on Public-Private Partnerships. Washington, D.C. December, 2004. [24]Commission of the European Communities. Green Paper on Public Private Partnerships and Community Law on Public Contracts and Concessions. [25]柯永建、王守清、陈炳泉:《英法海峡隧道的失败对PPP项目风险分担的启示》,《土木工程学报》2008年第41期:97-102。 [26]张碧波:《我国公共产品供给中的公私合作问题研究》,中共中央党校2015年。 [27]李开孟、伍迪:《PPP的层次划分、基本特征及中国实践》,《北京交通大学学报(社会科学版)》2017年第16期。 [28]李开孟:《PPP模式创新及可持续发展的路径选择》,《招标采购管理》2018年第6期。 [29]陈婉:《创新激活社会资本参与绿色PPP》,《环境经济》2019年第22期。 [30]Geoffrey Hamilton, Kaimeng Li. “Promoting People-first PPPs”. UN Special, March 2019 32-33. [31]李开孟:《创新PPP模式实现可持续发展》,《建筑》2017年第22期。 [32]Joop F. M. “Koppenjan, Bert Enserink, Public-Private-Partnerships in Urban Infrastructures: Reconciling Private Sector Participation and Sustainability”. Public Administration, 2009, 69(2): 284-296. [33]Wu Di, Wang Shouqing, Hu Yishi, Liu Ting. “BOT for Green Buildings: a Decision-making Model for Government”. Applied Mechanics and Materials: Frontiers of Green Building, Materials and Civil Engineering, 2013, 368-370(1), 1148-1153. [34] Nilesh A. Patil, Dolla Tharun, Boeing Laishram. “Infrastructure development through PPPs in India: criteria for sustainability assessment”. Journal of Environmental Planning and Management. 2015, 59(4): 708-729. [35]政府和社会资本合作(PPP)项目的策划和实施: https://max.book118.com/html/2016/0725/49255899.shtm。 [36]李开孟:《以EOD理念推动城市排水领域PPP模式创新》,《城乡建设》2018年第14期。 [37]李开孟:《城市轨道交通PPP模式的理念创新及国际经验借鉴》,《城市轨道交通》2018年第1期。 [38]李开孟:《“一带一路”PPP模式的制度设计》,《施工企业管理》2017年第11期。 [39]李开孟:《要让联合国PPP国际标准切实发挥作用》,《中国工程咨询》2018年第6期。 注:原文刊载于《中国PPP年度发展报告(2020)》,清华大学政府和社会资本合作研究中心组织编写,社会科学文献出版社2020年12月出版。 | |||||
相关链接
- 于强 王大卫 李耀琨 | 东北三...2022-07-25
- 武博祎 芦翰晨 | 武器装备体系...2022-07-21
- 车璐 潘小海 石缎花 | 积极推...2022-07-18
- 徐进 | 高质量打造现代化国家公...2022-07-16
- 程婕 苏志欣 | 双碳目标下的...2022-07-05


