中咨视界
李红燕 陈炳全 | 我国废旧动力电池回收产业发展现状与建议
| |||||
| |||||
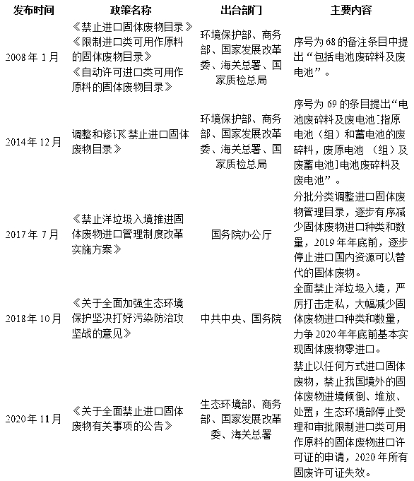
我国废旧动力电池回收产业发展现状与建议 李红燕 陈炳全 摘要:我国已成为世界第一大新能源汽车产销国,动力电池装机量也在逐年攀升。动力电池普遍的使用寿命为5—8年,未来两年我国将逐渐进入动力电池退役高峰期,如何绿色、安全、高效处理废旧动力电池,已迫在眉睫。本文对废旧动力电池回收在环境保护、原材料资源保障及促进产业链协同等方面的积极作用进行梳理,深入分析行业面临的电池流通渠道不畅、智能化拆解效率不高等关键问题,提出利用2—3年窗口期,完善政策配套,扶持一批技术先进、规模较大的行业龙头企业,规范市场环境,加强核心技术攻关和回收渠道建设,推动建立全球动力电池资源自由流通市场机制,构建绿色、安全、高效的中国特色动力电池循环利用体系的措施建议。 关键词:动力电池;回收利用;发展现状;建议 一、发展废旧动力电池回收的意义 随着新能源汽车产业的快速发展,我国已成为世界第一大新能源汽车产销国。在新能源汽车产业快速发展的同时,动力电池装机量也在逐年攀升。根据SNE Research统计,2022年1—11月全球动力电池装机量约446GWh,其中中国动力电池装机量达到258.5GWh。 动力电池的使用年限一般为5—8年,电池容量衰减至80%以下后,不能有效满足新能源汽车使用需求。2016年以来我国新能源汽车产业进入快速发展期,业内预测动力电池即将迎来退役高峰。中国汽车技术研究中心测算估计,到2025年,我国退役动力电池总量将达116GWh,约78万吨。如此大量的废旧动力电池若处理不当,可能造成固废填埋量大、重金属污染、粉尘污染、水污染等多种环境污染问题。 发展废旧动力电池回收产业已成为全球共识。目前废旧动力电池回收利用的主要方式有两种:梯次利用和再生利用。梯次利用是将退役的动力电池进行筛选,选择PACK或模组中性能较好的电池在其他领域进行再次使用。再生利用是将废旧动力电池通过拆解、提炼金属等方式进行资源化处理,回收有价值的再生资源。现阶段退役的动力电池在性能和原始设计上考虑不足,导致梯次利用的经济性和安全性还有待提升,产业规模有限,下游需求不确定性较强。相比之下,再生利用产业发展较快,在能源安全和产业链带动等方面具有较大价值。 (一)有利于绿色环境保护 废旧动力电池的正负极、电解液等材料对环境和人体健康具有潜在威胁,相关废物已列入我国危险废弃物名录。正极材料的镍、钴、锰和锂等多种金属元素处理不当会对水体和土壤造成长期污染;负极材料石墨和碳燃烧后产生的一氧化碳和固体粉尘会污染空气;电解液的主要成分为六氟磷酸锂和碳酸酯等物质,具有强腐蚀性;磷元素则容易造成水体的富营养化。具体影响如表1所示。 表1 废旧动力电池对环境和人体健康的影响 发展废旧动力电池回收产业和技术有利于降低废旧金属、废电解液等对环境的污染,有助于建立健全绿色低碳循环发展经济体系。 (二)有利于动力电池产业的资源保障 我国镍、钴、锂等关键资源的国内储量有限,钴、镍资源严重缺乏供应保障,锂资源因成本和产量因素导致供给短缺。 我国已探明钴矿储备量约8万吨,可开采量仅为4万吨,且主要来源于镍资源的伴生矿,缺乏直接产出,主要依赖海外进口和资源回收。镍储量为398万吨,约占全球的4.39%,同样高度依赖海外进口。 锂资源方面。我国锂资源储量全球排名第4,但品位较低、开采难度大、区位偏僻。近年来,锂电池产业高速发展,国内锂资源开发程度不足、成本较高,造成供给存在缺口。这导致我国是全球最大的锂资源消费国和进口国,70%以上的锂资源依赖海外进口。 图1 2021年我国镍、钴、锂资源供需缺口统计 通过高效回收,可以有效保障镍、钴、锂、锰等稀缺资源供给,降低原矿资源需求,有助于保障动力电池产业安全。 (三)有利于产业链上下游协同 在目前新能源汽车产销量持续上升、资源供给相对紧张的背景下,金属锂及其加工品的价格出现大幅上涨。根据2022年12月底价格显示,电池级碳酸锂(纯度99.5%)市场均价约为52万元/吨,同比上涨约187%,电池级氢氧化锂(纯度56.5%)市场均价约为55万元/吨,同比上涨256%。电解钴价格较2022年3月最高点有一定降幅,但仍维持在价格高位,电解镍价格为22万元/吨,对下游电池成本持续形成压力。具体如图2所示。 图2 2021年—2022年12月电池级碳酸锂、电池级氢氧化锂、电解钴、电解镍价格走势 2021年前,三元锂电池因正极材料中富含镍、钴、锰等高价金属,其回收利用受到行业普遍重视。近两年受碳酸锂价格持续上行影响,行业对于磷酸铁锂电池的回收也愈发关注。据调研了解,第三方回收企业与动力电池生产企业紧密合作,通过回收电池生产端废料,产出高品质电池原材料,积极融入动力电池产业供应链。通过回收处理废旧动力电池,加工成电池前驱体,可有效增加上游原材料供给,缓解供给短缺,降低资源市场价格,促进产业链上下游协同。 二、发展现状 (一)产业技术水平 再生利用方面。工艺流程分为预处理和化学处理两个阶段,根据化学处理技术的不同又分为湿法、火法和直接修复再生。我国主流的回收技术以湿法为主,湿法具有金属资源回收率高的优势,但存在回收过程长及废水、废物排放等问题。国外同期主要以火法为主,该工艺流程较为简单,且国外在火法处理装备上具有明显优势,但该法存在资源回收率偏低、能耗高、废气处理难度大的问题。近年来,国内外动力电池回收企业均呈现整体破碎+火湿法组合处理的工艺趋势。同时国内回收企业逐步在节能降耗、提质增效方面下功夫。 我国在电池拆解、材料分离和再生利用等关键技术方面已经实现产业化,建成了大规模产业化基地。开展了放电预处理技术、拆解实现正负极材料和集流体分离技术、正极活性物质和铝箔分离技术、正极材料酸浸/碱浸技术、正极材料再生和火法回收技术的研究,在负极材料的热处理技术、浸出/研磨浮选技术、石墨再生技术等关键技术研究上取得了一定成果。国内在产业技术和产业规模上与国外先进水平相当。行业龙头企业如邦普循环、格林美等通过优化回收工艺流程,综合回收率还要高于行业平均水平,基本可实现动力电池关键核心原材料的重复利用。 梯次利用方面,新型动力电池在初始设计时考虑了针对梯次利用的应用场景。随着设计水平和制造水平不断提升,预计废旧动力电池在梯次利用方面的安全性、经济性将有较大提升。 (二)政策法规 2018年7月,工业和信息化部发布《新能源汽车动力蓄电池回收利用溯源管理暂行规定》(简称《规定》),提出建立“新能源汽车国家监测与动力蓄电池回收利用溯源综合管理平台”,这是我国开展动力电池溯源管理的第一步,《规定》明确了汽车生产企业、电池生产企业、回收拆解厂商、梯次利用和再生利用企业等各类市场主体的数据管理责任,覆盖了动力电池的全生命周期。平台实施效果显著,截至2022年12月底,收录的新能源汽车数量已超过1200万辆。平台的建立实现了我国对动力电池的数据化管理,为推动建立动力电池循环经济奠定了良好基础。 2019年12月,《新能源汽车废旧动力蓄电池综合利用行业规范条件(2019年本)》(简称《规范条件》)发布,行业内企业自愿申报,工业和信息化部从布局与选址、技术、工艺、能耗等方面对业内企业进行综合评估。截至2022年12月底,已累计发布了四批次符合条件的企业名单,共计88家,其中第四批次企业数量为41家,占比达47%,也代表国家对于行业高速发展的认可。具体如表2所示。 表2 废旧电池综合利用白名单企业数量分析 白名单在规范行业发展的同时,对行业领先企业进行了信用背书,也为地方政府和金融机构提供决策参考依据,有利于龙头企业的长期发展。 (三)企业主体 经过多年发展,我国废旧动力电池回收行业涌现了一大批行业领先企业,在资源回收率和环保水平上已经取得了一定成绩,积累了实践经验,同时正不断加大研发投入和产能布局,推进企业提质增效,规划覆盖动力电池产业链上下游的布局,与企业自身优势有机结合,打造循环利用体系。如图3所示。 图3 动力电池循环体系 1.邦普循环 广东邦普循环科技有限万搏网站(简称邦普循环)成立于2005年,一直从事锂资源的回收业务。2013年,宁德时代收购邦普循环52.88%股份,协同打造“电池生产—使用—梯次利用—回收与资源再生”的产业生态。目前邦普循环已成为国内最大的废旧动力电池综合回收利用企业之一,据企业公开资料显示,其2021年废旧动力电池回收量占全国总量的50%,电池原材料出货量占全国的46%。 邦普循环在动力电池回收领域建立了完善的研发体系,在退役动力电池全组分回收利用技术和装备开展了广泛研究,成功实现全自动化拆解装备的产业化应用。三元锂电池方面主要采用湿法回收工艺。预处理阶段通过破碎、热解、粉碎和反复筛分、磁选等全自动预处理操作,获得精细粉料。经过一系列化学除杂工艺,产出三元前驱体。再以三元前驱体和碳酸锂作为反应物,在富氧环境中按照设定的温度程序进行烧结,得到电池级三元正极材料。磷酸铁锂方面通过优先提锂技术,推进锂金属综合回收率的有效提升。 邦普循环已建成湖南长沙12万吨/年回收产业基地。2021年,邦普循环投资320亿元建设湖北30万吨/年回收基地项目,同步开展印尼、福建等地的产能布局,进一步完善宁德时代在锂电新能源产业的战略布局,发挥产业协同优势。 2.格林美 格林美股份有限万搏网站(简称格林美)成立于2001年,具有镍氢电池、磷酸铁锂电池、钛酸锂电池、三元锂电池等多种类电池的处理能力。已建成废旧动力电池回收处理产能13万吨/年。产出的超细钴粉和三元动力电池原材料分别占据全球市场的40%和15%。通过自建回收渠道,旗下动力电池回收企业已与350家电池企业和汽车厂商达成回收协议,年拆解能力20万吨。打造了“动力电池回收—梯级利用—原料再制造—材料再制造—动力电池再制造”的全生命周期循环利用体系。 格林美采用湿法工艺,将电芯热处理后进行拆解、破碎和分选,经硫酸浸出后,萃取得到锰、铜硫酸盐,利用化学沉淀分离出钴盐、镍盐。其韩国浦项回收基地已建成投产,规划在欧洲开展产能布局,2025年将万搏网站三元前驱体出货量提高到40万吨/年。 3.赣锋锂业 赣锋锂业股份有限万搏网站(简称赣锋锂业)成立于2000年,已建成3.4万吨/年废旧锂电池综合回收项目,2021年全年处理废旧动力电池、极片等2.6万吨。开展了废旧磷酸铁锂电池精深高值化利用、退役三元锂电材料高值清洁回收利用等技术的深入研究,利用热解及固氟技术充分减少回收过程中的污染问题。磷酸铁锂电池方面,采用湿法工艺,将预处理后的电池粉料经过除杂形成氯化锂溶液,再通过萃取、提纯等工序,产出无水氯化锂和电池级碳酸锂。三元锂电池方面,通过选择纯化与重塑再生技术,实现了生产过程中萃取剂和副产物的高效分离,锂综合回收率大于90%,镍、钴、锰回收率大于98%,并有效降低了三废的处理成本。 回收业务属于赣锋锂业5大业务板块之一,围绕整车企业的上、下游分别展开布局。整车厂商与江西赣锋锂电科技股份有限万搏网站签订协议的同时,与江西赣锋循环科技有限万搏网站(简称赣锋循环)签订电池回收协议,采用代加工的方式,由赣锋循环回收退役动力电池进行再生利用,生产碳酸锂、氢氧化锂等锂盐材料。主要优势在于最终产出为三元前驱体、电池级碳酸锂、氟化锂等产品。相较工业级锂盐产品而言,电池级碳酸锂、氟化锂的利润空间更大,产业门槛更高,有效提高产品附加值。通过该模式,2018—2021年万搏网站回收板块累计营业收入33亿元,利润7.3亿元,上缴税收1.5亿元。 4.华友钴业 浙江华友钴业股份有限万搏网站(简称华友钴业)旗下有两家子万搏网站分别是第一、二批次白名单企业之一,截至2022年底,已建成退役动力电池回收处理能力6.5万吨,形成了规模化的钴、镍、锂金属的综合回收能力。 华友钴业主要开展三元锂电池的回收利用业务,逐步开展磷酸铁锂电池的回收业务布局。三元锂电池回收方面,通过硫酸和双氧水对钴酸锂浸渣进行溶解,经萃取、反萃取等工序获得硫酸钴及碳酸锂等材料。磷酸铁锂电池回收方面,通过硫酸法提锂,最终产物也为电池级碳酸锂。 华友钴业在电池放电技术、电解液无害化预处理、电池回收利用处理技术等方面取得了一定研发成果。截至2022年底,回收板块获授权专利约70项。华友钴业与电池企业开展废料换原料的产业合作,回收电池生产环节的废料,提供电池前驱体。且与整车厂商合作开展退役动力电池的梯次利用,为整车厂商承接再生利用业务。未来华友钴业将在梯次利用和再生利用方面同步开展布局,预计2025年实现钴、镍金属综合处理能力扩大一倍以上,大幅提高梯次利用能力,形成规模化的磷酸铁锂处理能力。 三、当前存在的问题 总体上,当前废旧动力电池回收产业的主要问题集中在流通环节不畅,无法形成有效的资源闭环;通用化、智能化拆解技术有待突破。 (一)消费端去向不明,市场主体不正规 当前,我国新能源汽车商业模式主要采用动力电池随车进行销售,电池银行、换电模式等其他商业模式还处于小规模应用阶段。在随车销售模式下,电池的最终使用权与所有权均为消费者所有,消费者可以将废旧动力电池通过以旧换新形式卖给车企,或者直接进行报废处理。 但现实情况是大量废旧动力电池流入非法渠道,甚至造成新旧动力电池价格呈现“倒挂”现象。据了解,依据现行政策,车企具有回收主体责任,电池制造企业、回收企业具有相应责任。但由于近年来上游原材料价格高涨,高额的利润空间驱使非正规市场主体以类似“拍卖”的形式采购报废的动力电池。且现行新能源汽车报废制度沿用传统燃油车制度,未建立适用于新能源汽车的报废制度,导致消费者直接将新能源汽车进行报废处理获得的收益过低。同时,我国法规对于消费者的回收责任还没有清晰定义,消费者没有处置废旧动力电池的责任与义务,缺乏有效约束力。根据市场估计,仅有约30%左右的废旧动力电池进入正规回收渠道。 与此同时,行业充斥着大量不具备技术能力、生产条件、环保处理能力的小企业。根据统计,截至2022年7月,我国的废旧动力电池回收企业数量已经超过15000家,其中注册资本小于500万的企业占比超过50%。废旧动力电池回收的市场格局还未显现,市场秩序还未形成,处于初期开发阶段。 (二)国内运输流通不畅 废旧动力电池的运输要求和包装成本较高,运输不规范的现象时常发生。法规标准方面,《危险货物品名表》将废旧动力电池归类为第九类危险货物,应采用II类包装,对包装强度、成本要求较高。同时根据《中华人民共和国道路运输条例》和《道路危险货物运输管理规定》,要求运输单位、运输车辆具备相应许可证,车况达到一级标准,车辆驾驶员和装卸管理人员以及押运人员要取得相应从业资格证。《车用动力电池回收利用管理规范第1部分:包装运输》还要求,如果电池存在漏电、变形、起火、浸水等危险情况(B类电池),其包装运输还应有特殊防护措施。目前专业电池运输车辆不但很少,而且费用相当高。在监管不严的情况下,企业缺乏寻求合规承运意愿。 此外,跨省运输废旧动力电池手续繁琐,成本高昂。根据《危险废物转移管理办法》要求,危险废物的跨省转移需要移出地和接受地两省的生态环境主管部门进行联合审批,批准后方可转移。手续繁琐,成本高昂。同时基于产业现状,我国部分省份和地区尚未建立有实力的回收基地,无法对本省的废旧动力电池进行有效处理,这就导致大量废旧动力电池不得不先加工成为粉料,再进行运输,进一步降低了生产效率,增加了企业成本。 (三)域外废旧资源无法回收 当前,国外废旧电池出口存在一定政策障碍,我国进口政策日益趋严。 2017年11月,欧盟委员会通过了《欧洲废物运输新法规提案》,结合《新电池法》的要求,欧盟明确:在接收国允许,且需证明进口后可以得到无毒化处理,运输符合相关安全要求的前提下,废旧电池可以从欧盟内部运出。 目前绝大部分国家均遵循《巴塞尔公约》,允许废电池向有处理能力的国家出口。日本作为OECD(经济合作与发展组织)成员国以及《巴塞尔公约》的缔约国,遵守《巴塞尔公约》,不允许向无法处理废弃物的国家(尤其是发展中国家)出口废弃物(包括废旧电池)。 美国1992年即签署了《巴塞尔公约》,但美国国内至今没有批准执行,美国目前遵守OECD理事会关于控制废弃物跨境运输处理决议(OECD Council Decision C(2001)107 on the Control of Transboundary Movements of Wastes Destined for Recovery Operations)的要求,原则上不允许包括报废电池在内的危险废弃物的跨境运输。 相比之下,近年来我国在废旧电池进口政策上日益趋严,逐渐收紧了所有固体废料的进口。具体如表3所示。 表3 国内废旧动力电池进口政策 (四)通用化、智能化拆解技术有待突破 废旧动力电池的回收与利用大致可以分为回收、预处理、活性材料再生及电池活性材料再利用四个阶段。其中通用化、智能化拆解技术是预处理阶段的关键技术之一。废旧动力电池型号及规格多样、形状不一,安全自动化的拆解技术是当前行业面临的主要难题。目前行业内多数破碎设备为矿山用破碎机改造而成,存在破碎精度差、碎后粒径一致性差等问题,缺乏专用破碎设备;此外选择性除杂技术也有待提高。回收利用设备方面,目前没有实现标准化大规模生产,购置成本较高。 四、措施建议 (一)技术方面 围绕通用化、智能化拆解技术和选择性分离提纯技术、安全运输技术开展系统性攻关,研发通用化、智能化拆解装备。加强正极材料中金属回收机理研究,重点突破各类金属的选择性分离提纯技术;加强负极材料以及电解液回收研究,开发清洁、环保、短流程回收工艺。重视废旧动力电池的精准检验技术及其标准化研究,特别是运输环节涉及的高空跌落模拟、热冲击、震动、冲击、外部短路、重物撞击等检测试验技术和标准,有效降低安全包装技术、安全箱设计技术、途中监控技术成本及产业化难度,统一运输标识。 (二)产业方面 扩大动力电池回收利用试点项目规模,加强成熟经验的推广。推动行业龙头企业扩大生产规模,加强回收与销售渠道建设,持续提升产业技术,提高全组分回收效率。加大白名单推广力度,建议行业主管部门和金融机构对于白名单企业给予一定的贷款贴息、税收减免和低息贷款等政策,鼓励白名单企业加强回收渠道布局。推动产业上下游协同,鼓励商业模式创新,推动有资质和技术的第三方回收企业与行业内的动力电池生产企业强强联合。建议由行业主管部门或龙头骨干企业牵头,鼓励有资质的运输企业加盟,联合电池回收企业、电池生产企业、汽车厂商组建行业(产业)联盟,构建健康有序的动力电池回收产业生态,推动实现动力电池产业国内大循环。 (三)政策方面 建立适用于新能源汽车的报废机制,优化新能源汽车报废流程,单独处理废旧动力电池,根据贵金属市场价格,建立废旧动力电池报废价格动态调整机制。规范市场回收渠道,严格执行生产者回收责任制,市场监督部门加大对于无资质、无技术的动力电池回收小作坊处罚力度。在保障运输安全的基础上,充分发挥溯源平台监测作用,全面覆盖动力电池全流通环节,适时优化审批机制。推动碳足迹研究,加强碳排放核算政策研究。 (四)国际合作 加强废旧动力电池回收领域的交流合作,促进技术交流。有序推动具备条件的动力电池回收企业在海外扩大产能,进一步延伸产业链条,形成区域内资源循环利用体系。充分利用多边和双边国际合作机制,推动建立全球动力电池资源自由流通市场机制,努力构建合作共赢的全球动力电池产业新生态。 五、结语 总体而言,以5—8年报废期预测,预计未来两年,国内废旧动力电池将迎来报废高峰期。利用2—3年窗口期,打通废旧动力电池流通渠道,攻克产业关键核心技术,扶持一批具备先进技术水平的回收企业龙头,加强回收渠道建设,鼓励龙头企业扩大整体产能,有序支持企业布局海外回收产能,推动建立全球动力电池资源自由流通市场机制,构建绿色、安全、高效的中国特色动力电池循环利用体系成为当前的关键任务。 课题组成员:李红燕 陈炳全 汪志鸿 于德营 李宗阳 马天泽 孙源涵 参考文献 [1]材料科学姑苏实验室,生态环境部固体废物与化学品管理技术中心,苏州博萃循环科技有限万搏网站.退役动力锂电池再生利用蓝皮书[R].科学技术文献出版社,2022. [2]郭丽丽.动力电池回收:从“0”到“1000”,尽享行业发展红利[EB/OL].天风证券,2022-08-01. https://baijiahao.baidu.com/s?id=1739938624485684566&wfr=spider&for=pc. [3]钟雪虎,陈玲玲,韩俊伟,刘维,焦芬,覃文庆.废旧锂离子电池资源现状及回收利用[J].工程科学学报,2021(2). [4]李子卓,丁俊波,高嘉麒.动力电池回收:站在千亿市场爆发的前夕[EB/OL].东亚前海证券,2021-12-31. https://baijiahao.baidu.com/s?id=1720649497385934486&wfr=spider&for=pc. [5]YUAN Jiancong,WANG Zhe,LI Yao,WU Weichen,BAI Junfei,LIU Peixian. LIB recovery: Accelerate integration[EB/OL]. CITICS Research,2022-03-23. http://www.fxbaogao.com/detail/3089910. 注:文中部分图片来源于网络,版权归原作者所有。 | |||||
相关链接
- 苏宝健 陆君明 赵瑞晨 | 全面...2023-02-03
- 梁双 王涉 谢千 | 沙漠、戈壁...2023-02-01
- 朱黎阳 | 循环经济服务绿色发展...2023-01-30
- 伍迪 牛耘诗|数说REITs系列...2023-01-28
- 汪志鸿 李宗阳 | 我国应对美国...2023-01-19









