中咨视界
王程 夏荣立 石诚 | 我国农村电网改造升级问题研究与建议
| |||||
| |||||
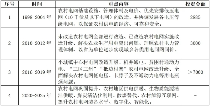
我国农村电网改造升级问题 研究与建议 王程 夏荣立 石诚 摘要:我国自1998年实施第一轮农村电网改造工程以来,农村电网网架结构逐渐完善、装备水平不断提升、供电可靠性水平不断提高。但农村电网改造工程还面临改造不彻底,户均容量不足以满足用户需求,西部、北部偏远地区农村电网改造经济效益低等问题。本文总结了第一轮农村电网改造以来的重点内容与问题,提出了农村电网改造所面临的挑战与相应的建议。 一、农村电网改造升级成效显著 农村电网改造升级是推动乡村振兴战略落地实施的重要抓手之一,农村电网的改造升级能更好地满足农村居民美好生活需要的内在要求,提升农村地区电力保障水平,推进城乡电力服务均等化,推动构建农村新型能源体系,对巩固拓展脱贫攻坚成果、促进乡村振兴具有重要意义。我国自1998年实施第一轮农村电网改造升级以来,农村电网改造升级成效显著。 我国于1998年实施第一轮农村电网改造升级,此阶段重点为“两改一同”(即农电体制改革、农网改造和实现城乡同网同价),着重对农村电网基础设施、农电管理体制、农村电网电价进行改革[1]。第一轮农村电网改造至2004年结束,累计资金投入2885亿元,覆盖全国2400余个县,解决了1380万无电人口用电问题,农村电网现代化程度、电网规模大幅提升,全国农村到户电价每千瓦时平均下降0.13元,每年可减轻农民电费负担约420亿元。 我国于2010年起实施农村电网改造三年规划,此阶段重点对未改造的农村电网全部进行改造,对已改造的农村电网实施改造升级,解决粮食主产区急需的农田灌溉设施及带动作用强的农业生产设施用电问题,取消县级供电企业“代管”体制,解决“厂网不分”和“交叉供电”等问题,以省为单位逐步实现城乡各类用电同网同价[2]。改造三年规划至2012年结束,累计投资3000亿元,农村供电保障能力显著提高,国家电网经营区域内农村户均停电时间减少59.9%,南方电网经营域内农村供电可靠率提升至99.93%。 我国于2016年起实施新一轮农村电网改造升级,此阶段重点为“三大专项与两大攻坚”,着重对小城镇中心村农村电网改造升级、农村机井通电、贫困村通动力电、“三区三州”农村电网改造升级和“抵边村寨”农村电网进行改造升级。新一轮农村电网改造至2019年结束,累计投资超7000亿元,覆盖了30个省区市的2389个县市,惠及农村居民达到1.6亿人,涉及约160万机井,惠及农田面积达到1.5亿亩,每年可以节约燃油300万吨,为全国3.3万个自然村通动力电[3]。 表1 农网改造情况 单位:亿元 “十四五”期间我国实施农村电网巩固提升工程,因地制宜发展农村地区供电、供暖、生物质能源清洁供暖,加强煤炭清洁化利用,推进散煤替代。“十四五”期间将进一步提升农村供电能力,加快传统农村电网向能源互联网转型升级,到2025年农村电网网架结构更加坚强,装备水平不断提升,数字化、智能化发展成效初见,农村电网分布式可再生能源承载能力稳步提高,农村地区电能替代持续推进,电气化水平稳步提升,电力自主保障能力逐步提升。到2035年安全可靠、智能开放的现代化农村电网基本建成,城乡电力服务基本实现均等化,全面承载分布式可再生能源开发利用和就地消纳,农村地区电气化水平显著提升,电力自主保障能力大幅提高。 二、农村电网改造升级面临的挑战 (一)计划衔接 农村电网改造项目储备时间过长,投产即面临改造升级。部分地区农村电网规划未能及时纳入城乡经济发展规划,农村电网改造项目储备时间较长,导致工程设备超前选型,至资金下达时,农村用能需求、农村电网结构发生变化,项目开工时发生设备选型不能满足当前需求,致使农村电网改造升级工程延期。 覆盖面广,但改造不彻底。在1998-2019年间,农村电网改造工程涉及全国30个省区市的2389个县市,农村电网改造工程呈现“撒芝麻”现象,改造区域点多,基本覆盖全国各省农村地区,农村电网改造区域较城市电网相对分散,各区域农村电网基础不均衡,电网改造重点不突出,成效不显著,改造难度较大。 (二)建设标准与电网运行 户均2kVA配电容量不能满足农村用户用能需求。随着农村生活品质的改善,农村生活的电气化水平快速提升,农村烹饪、热水、取暖、制冷等能源消费活动已逐步实现电能替代。以每户家庭拥有耐用家电:计算机1台、空调1.2台、电冰箱1台、洗衣机1.5台、彩电1.3台为标准,计得户均配电容量2.6kVA,可以得出现有2kVA户均容量不能满足农村电力需求。 农村光伏不断发展,倒逼农村配电系统升级。2021年我国已经建成2636万千瓦光伏扶贫电站,惠及近6万个贫困村,415万贫困户,农村光伏扶贫工程逐步落地实施和新建光伏电站投产运行,致使农村电网配电系统工作负荷较大,单回路、单主变的农村电网配电系统难以安全经济助力农村新能源消纳,农村电网配电系统需向智能化、现代化转型。 设备轻重载长期并存,利用率不高。至2020年末农村地区,重载配电变压器约占10%,约有20%配电变压器长期处于轻载状态。农村电网负荷季节性和分散性特点鲜明,在冬季取暖、农业生产、春节返乡等时间段,负荷增加明显,设备出现过载情况,与之相反期间负荷迅速回落,部分农村偏远地区,负荷小而分散,出现设备轻载状态,致使设备利用率不高。 城市与农村、东南与西北区域电网发展不均衡,供电水平存在较大差异。2020年我国城市地区用户平均停电时间4.82小时/户,农村地区用户平均停电时间14.51小时/户,差值为14.51小时/户;浙江、广东等东南部省份农村地区用户平均停电时间少于10小时/户,西藏、新疆、广西的农村地区用户平均停电时间超过30小时/户,差值大于20小时/户。 (三)经济性 西部、北部偏远地区农村电网改造经济效益低。农村电网改造项目在西藏、辽宁、黑龙江、新疆等地有不同中央预算支撑。但整体经济效益不高,特别是西部、北部边远地区农村电网由于地理位置相对城市较为偏远,其投入产出水平远低于中、东部地区,农村电网改造工程具有明显的普遍服务特性,对社会资本不具有吸引力。 农村电网维护费用标准不统一。各地虽然已出台《农村电网维护费标准的通知》等相应文件,但大部分文件中没有明确电压等级,致使各相关方对政策理解发生偏差,造成农村电网维护费用计提范围、标准不准确,导致农村电网运维资金收取困难,增加农村电网运维难度。 政策性投资较大,可持续发展力不足。至2020年末机井通电、村村通动力电、稳边固边、贫困地区电网攻坚等政策性投入大,占到农村电网总投资的64%。政策性电网工程社会效益明显,但受自然条件、地理环境、经济发展等制约,整体负荷率低,并且运行维护成本高,投资回报水平差。农村电网运维成本较高,投资回报率较低。 三、农村电网改造升级对策建议 农村电网改造升级关系到千千万万农民群众的切实利益,是重要的民生工程。针对农村电网建设中存在的发展短板和突出问题,加快农村电网改造升级,建成安全可靠、智能高效的现代农村电网,对推动农村经济建设有着重大意义。 一是统筹城乡电网规划,提高农村电网项目开工效率。统筹城乡电网发展,加强城市与农村电网衔接,建立城乡一体化电网发展规划,农村电网规划成果及时纳入城乡专项规划。研究农村用能特点及农村电网发展趋势、依据实际情况,更新规划中设备选型参数,提高农村电网项目时效性。 二是聚焦重点区域重点改造项目,提升农村电网数字化水平。合理制定农村电网远景目标和过渡方案,优化农村电网建设时序及建设方式,集中力量突破重点工程。增加户均容量,针对新能源接入农村电网趋势,开展农村电网数字化建设关键技术研究与示范,在中东部经济发达农村地区,开展“大云物移智链”等新技术在农村能源系统中应用,促进提升农村能源数字化服务水平,提升农村电网安全稳定性。 三是加快城乡电网一体化进程,缩小城乡电网、不同区域发展差距。加大电网基础设施补短板力度,逐步消除农村电网与主网联系薄弱问题,结合易地扶贫搬迁、统筹开展迁入地电网基础设施建设,按需控制迁出地电网新建、扩建工程,提升电网设备利用效率。推动城乡供电服务一体化、均等化,不断提升乡村电网供电能力和供电可靠性,满足农村经济社会快速发展的需要。 四是完善农村电网投融资的长效机制,推进农村电网投资多元化。建议在财政投入、贷款、税收等方面加大对西部、北部地区农村电网发展的支持力度。对农村电网投资实行深度长期低息贷款或政府贴息,细分农村电网维护费用标准。积极探索通过政府和社会资本合作(PPP)等模式,灵活运用商业机制引入社会资本参与农村电网建设改造。 五是加强农村电力设施保护,提高农村电网安全运行水平。以《电力法》为依据,严厉打击农村地区偷盗和破坏电力设施的违法行为,对重点线路、重要设备加装监视器,防范偷盗破坏行为发生。加强对重点线路的巡查,按照产权关系明确运行维护责任。明确电力线下种植、修剪、砍伐树木等有关要求,畅通“树线”矛盾解决渠道,加大农村电力设施保护宣传力度。 六是加大西部地区农村电网建设力度。在西部地区“村村通动力电”“大电网延伸至所有县城”的基础上,对电动汽车充换电需求较大的农村地区,加强农村居民入户接地线路的改造,提高变压器容量,保障电动汽车充电安全。有序开展小水电供区、农牧区等电网建设改造,结合光伏等分布式电源建设,优先解决时段性“低电压”问题,保障农村居民用电需求。对接国家发展战略,积极做好格库铁路、川藏铁路、西藏水利工程等重大基础设施建设供电服务保障。 七是开展多能互补,推动农村能源生产清洁化。在具备条件的农村地区,推广生物质热电联产、生活污水沼气净化、太阳能光电热等能源资源梯级利用技术,推进牧光互补、渔光互补、农光互补、风光互补等工程建设,充分发挥农村当地能源资源优势,推动农村地区能源多能互补,科学引导农村新能源有序开发,促进电网与电源协调发展。 八是研判“十五五”期间农村新能源发展规模,分析对农村电网的影响。研判农村地区“十五五”新能源接入电网规模,研究不同比例下新能源接入农村电网对电网安全稳定的影响。对可能存在的局部地区高渗透率分布式新能源接入情况,提前统筹考虑新能源发展与配网规划。加快制定适应新能源接入的农村电网调度运行管理、功率预测、电压协同控制(AVC)机制,有效支撑农村分布式新能源调度运行和维护管理。 四、结语 加强农村电网改造升级,提升农村地区电力保障水平,对巩固拓展脱贫攻坚成果、满足农村居民对美好生活的内在需求,促进乡村振兴具有重要意义。本文总结了自第一轮农村电网改造升级工程以来的农网改造升级工程的重点内容与面临的问题,并在此基础上从统筹城乡电网规划,聚焦重点区域重点改造项目,提升农村电网数字化水平,加快城乡电网一体化进程等方面提出了农村电网改造升级的建议。 参考文献 [1]蒋洪杰.我国将实施农村电网巩固提升工程[J].乡村科技,2023,14(13):1-1. [2]张钰哲.农村电网改造中低压电网的规划与维护[J].光源与照明,2023(5):246-248. [3]刘羊旸.新一轮农网改造升级"三大任务"完成[J].农村农业农民,2018(2):1. 注:原文载自《中国工程咨询》2024年第10期,本次发表有改动。文中图片来源于网络,版权归原作者所有。 | |||||
相关链接
- 邓林玉 | 改善建设项目咨询产品...2024-10-16
- 霍正元 齐景丽 詹宇鹏 | 我国...2024-10-08
- 苟护生 | 拓宽多元化投融资渠道...2024-09-26
- 施丽宣 李泽华 黄伟 | 北京市...2024-09-25
- 田泽普 王凡 孟云龙 | 我国氢...2024-09-20
