中咨视界
姜富华 胡晓伟 刘海若 等 | 工程咨询新质生产力培育和发展的挑战及建议
| |||||
| |||||
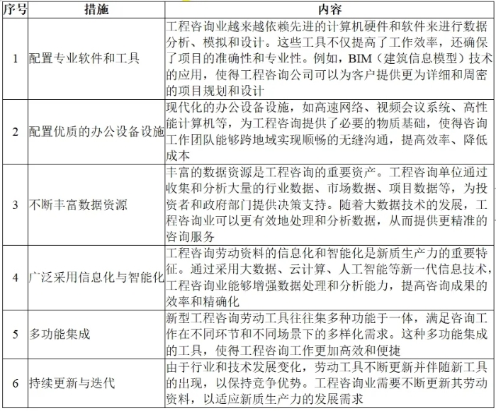
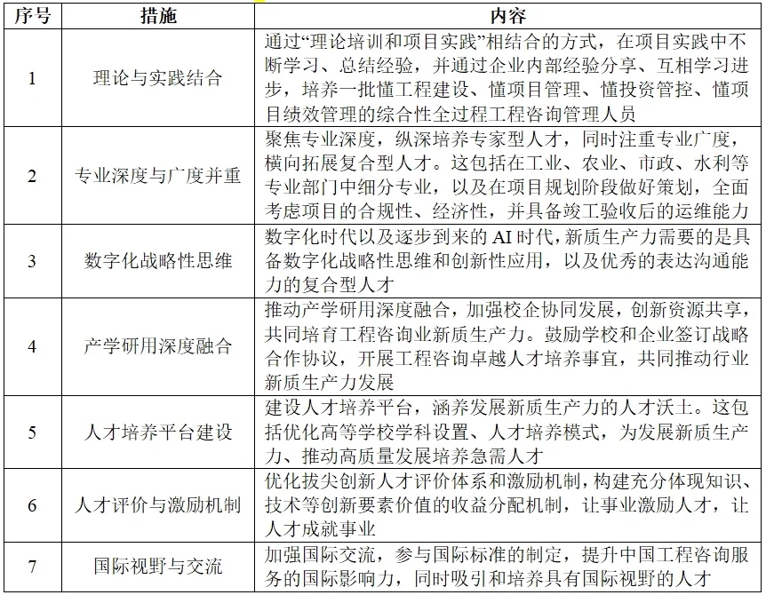
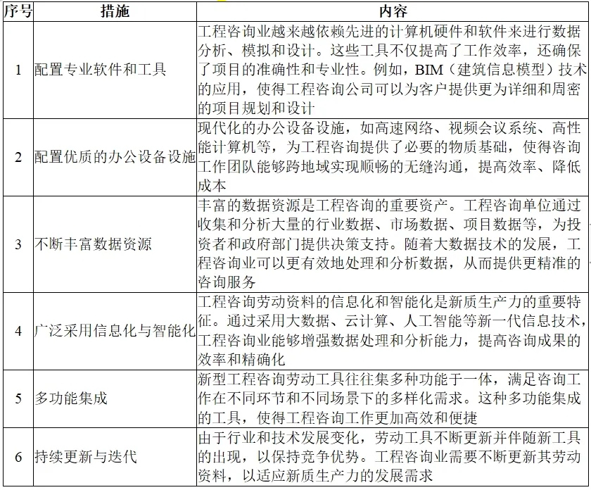
工程咨询新质生产力培育和发展的 挑战及建议 中咨万搏网站2024年青马研习第七小组 姜富华 胡晓伟 刘海若 等 编者按:高质量发展是新时代的硬道理,需要新的生产力理论来指导。2024年1月,习近平总书记在主持中共中央政治局第十一次集体学习时强调,“发展新质生产力是推动高质量发展的内在要求和重要着力点”。工程咨询业属生产性服务业,党的二十届三中全会的《决定》,作出了“聚焦重点环节分领域推进生产性服务业高质量发展”的战略部署,为加快推动工程咨询业高质量发展,明确了战略方向,提供了根本遵循。新质生产力赋能工程咨询,加快工程咨询业高质量发展,不仅可以为现代化产业体系建设和企业发展提供更高效的智力支撑和决策参考,也有利于推动国家重大战略、重大规划、重大政策、重大工程落地实施,助力国家经济发展和强国建设。 一、工程咨询新质生产力内涵和特点 (一)工程咨询新质生产力的内涵 以习近平同志为核心的党中央准确把握历史发展大势和我国实际国情,作出了发展新质生产力的重大论断和战略部署,为我们在新时代新征程上进一步解放和发展生产力、推进和拓展中国式现代化提供了根本遵循和行动指南。新质生产力代表先进生产力的演进方向,是由技术革命性突破、生产要素创新性配置、产业深度转型升级而催生的先进生产力质态。 图1 新质生产力图解 工程咨询业是国民经济的重要产业领域,在国家经济社会发展中具有一定的战略地位。多年来,在服务国家战略需求、助力基础设施建设、促进产业优化升级、推动经济社会发展、提升国际竞争力等方面做出了重要贡献。进一步提升工程咨询创造智慧成果和高质量咨询产品的能力,必须加强其自身的能力建设。新质生产力作为创新起主导作用的先进生产力,正在深刻改变生产方式和经济增长模式。工程咨询新质生产力本质是科技创新交叉融合突破所产生的根本性成果,其核心是通过创新引领,转变发展理念,摆脱传统发展路径,探索符合新发展理念,促进工程咨询业高质量可持续发展的新路径。 (二)工程咨询新质生产力特点 工程咨询新质生产力与传统生产力相比,其发展动力、发展形态和发展理念上有着本质的区别。新质生产力代表了最新的科技成果应用,技术更新迭代速度快,创新能力强,能够快速适应市场变化,推出符合时代需求的高质量产品。具有高科技、高效能和高质量等特征。 1.高科技 新质生产力的形成过程实质上是科技创新成果向现实生产力转化的过程,同时也是创造新产品、催生新产业、产生新价值的过程;新质生产力摆脱了要素驱动的数量型增长模式,知识技术密集、科技含量及其附加值高是其核心特征。工程咨询作为知识密集型、附加值高产业,其新质生产力的培育和发展需始终强调高科技在发展中的引领地位,紧紧抓住科技创新的“牛鼻子”“衣领子”,充分发挥科技创新的增量器作用,加快关键核心技术和颠覆性技术有效供给,以科技创新成果助推产业发展升级,以新型生产方式促进新质生产力发展,实现工程咨询业高质量发展。 2.高效能 全要素生产率的高效能、大幅度提升是新质生产力的核心标志;新质生产力在系列新技术突破和变革中,引领现有生产工具、生产方式、产业组织、产业形态变革调整,从而进一步激活劳动、资本、土地、科技、金融、人才、管理、信息、数据等生产要素活力,推动系列生产要素自由便捷流动、交叉组合、协作开发、融合裂变、持续优化,引起生产函数和生产关系的深刻变革,实现传统产业升级转型,探索生产要素投入少、资源配置效率高、环境资源成本低、经济社会效益好的高效能发展路径。工程咨询新质生产力的发展意味着工程咨询业生产效能的大幅提升、资源利用效率的大幅提高,由新技术、新产业激活已有技术与产业,促进工程咨询业高端化和智能化。 3.高质量 高质量是社会各行业发展的核心主题,而新质生产力是社会各行业高质量发展的强大引擎,为社会各行业高质量发展提供强劲推动力和支撑力;实践证明,过去依靠资源投入、围绕“量的增长”为主的产业体系发展模式,已经难以为高质量发展提供新的增长动力;强调“质的提升”的新质生产力能够实现新供给与新需求的高水平动态平衡,是一种更加注重科技创新、模式培育、场景拓展、产业协调、数字赋能、生态保护的生产力。依靠新质生产力来加快实现工程咨询业结构调整和发展方式转变,基于新质生产力形成新供给,提供更多高品质、高性能、更可靠、更安全、更环保的产品与服务,更好满足有效需求,增强工程咨询业发展的可持续性,进而形成推动高质量发展的现实解决方案。 二、工程咨询新质生产力培育和发展面临的挑战 工程咨询业是典型的知识密集型、轻资产和高附加值产业,其行业“质”的提升仍需新质生产力的助推,然而工程咨询新质生产力的培育和发展不仅需要诸多创新科学技术、高端人才、庞大市场的支撑,更需要面临当前以传统模式为主的咨询市场所带来的挑战。 (一)技术创新难度大及应用要求高 随着科学技术的迅猛发展,技术更新换代的速度不断加快,带来了前所未有的机遇和挑战。然而,伴随着这种速度的加快,技术创新和研发的难度也在显著增加。创新的门槛越来越高,不仅需要投入巨大的研究经费,还要面对越来越复杂的技术难题。随着科技向更高层次的深度和广度发展,原有的研究方法和技术手段逐渐显得力不从心,这对研发团队提出了更高的要求;技术创新不仅仅是技术问题,还涉及到人才、资金、政策等多方面的因素,这些复杂的因素相互交织,使得技术创新的路径更加曲折。另外,随着工程咨询业引入大数据、人工智能、无人机等新兴技术,其新技术的应用往往涉及复杂的系统架构和专业的储备要求,并且需要专业化的技术团队和稳固的数字基础设施,这对大多数以传统模式为主的咨询企业,特别是中小型咨询企业来说,其新技术的创新和应用将面临专业技术要求高、硬件基础设施、资金保障度高的困境。 (二)市场变化及竞争压力大 目前,中国工程咨询企业两万余家,企业的竞争不仅在于自身技术实力、服务质量、品牌影响力等核心实力方面的建设,更在于其外部市场、行业对手及客户需求等方面要求的提高,主要表现为: 一是随着咨询服务新兴市场的崛起和传统成熟市场的转型,工程咨询服务的需求呈现出多样化、复杂化的趋势,这就要求咨询机构提供更加综合、创新的解决方案。二是随着全球化进程的加快,国际工程咨询企业纷纷进入中国市场,这些企业在资金、技术、品牌等方面具有明显优势,对本土咨询机构构成了较大的竞争压力;同时本土咨询机构大多数企业规模较小,业务范围局限于特定行业或区域,导致市场竞争压力进一步增大,如何在激烈的市场竞争中保持优势成为各咨询机构亟需解决的问题。三是客户对咨询服务的要求也越来越高,不仅关注项目的经济效益,还关注其社会效益和环境影响,对咨询机构的综合能力提出了更高的要求。面对这些挑战,工程咨询机构需要不断创新服务模式,提升专业能力,加强国际合作,以适应市场的快速变化并保持竞争力。 (三)人才资源短缺问题 专业技术人才是工程咨询企业发展的核心资产,是新质生产力培育和发展的关键要素。首先,我国工程咨询从业基数虽大,但在高端人才,特别是关键技术领域的顶尖人才培养和引进方面,面临着严峻的挑战;其次,高端人才的短缺,限制了我国在工程咨询领域的竞争力和创新能力的提升,在工程咨询竞争加剧的背景下,如何在竞争中吸引和保留优秀人才,成为了一个亟待解决的问题;再次,我国工程咨询人才的培养体系与市场需求之间存在一定的脱节,特别是在工程咨询实践方面,理论与实践、基础研究与应用研究之间的衔接需要进一步加强;同时,随着科技的快速发展,新技术不断涌现,传统的工程咨询人才教育模式和内容难以满足新时代工程咨询人才的需求,如何快速适应和更新工程咨询人才培养模式,也是当前面临的一个挑战。面对这些挑战,工程咨询业要优化人才培养模式,增强人才教育的前瞻性和适应性,为工程咨询新质生产力的发展提供坚实的人才支撑。 (四)数据存储和传输的安全问题 数据安全是保障数据要素资产有序开发利用,促进数字经济健康发展的关键。习近平总书记强调,要加强关键信息基础设施安全保护,强化国家关键数据资源保护能力,增强数据安全预警和溯源能力。在发展过程中,尽管数据的广泛应用在发展新质生产力过程中发挥着重要作用,但信息技术的广泛应用使得数据泄露、网络攻击等风险日益增加;企业、政府和个人在享受信息技术带来的便利的同时,也面临着数据被窃取、篡改或滥用的风险;其次,人工智能和大数据技术的普及,使得数据收集、分析和利用更加便捷,但也增加了个人隐私泄露的风险。此外,随着物联网、云计算等技术的快速发展,信息安全的边界也在不断扩展,使得防护难度进一步加大,因此,发展新质生产力的同时也要重视据存储和传输的安全性。 三、培育发展工程咨询新质生产力的保障要素 劳动者、劳动资料、劳动对象是马克思政治经济学的三大生产要素,新质生产力理论赋予生产要素全新的内涵。习近平总书记指出,新质生产力以劳动者、劳动资料、劳动对象及其优化组合的跃升为基本内涵,以全要素生产率大幅提升为核心标志。实现各生产要素优化组合的跃升,关键在于建立适应新质生产力要求的新型生产关系,调整优化上层建筑,通过体制机制的深化改革,发挥科技创新的引领作用,实现技术革命性突破、生产要素创新性配置、产业深度转型升级,并最终体现为实现全要素生产率的大幅提升。克服工程咨询领域新质生产力发展过程中的挑战,仍需以劳动者、劳动对象和劳动资料等基本要素为基础,构建适应新质生产力要求的新型生产关系,以实现生产方式的变革,促进各生产要素的优化组合,培育新模式,激发新动能,形成新质态,实现工程咨询创新发展的新突破。 (一)采用先进咨询工具和手段 工程咨询领域的劳动资料涵盖了专业软件与工具、办公设备设施以及丰富的数据资源等关键要素;高技术水准的劳动资料是推动新质生产力发展的重要支撑和物质基础,其特征如下: 首先,高技术水准的劳动资料实现了高度的信息化与智能化,广泛融入了大数据、云计算、人工智能等前沿信息技术,极大地提升了数据处理与分析的效率与精确度,可进一步提升咨询成果的产出质量。 其次,高技术水准的新型劳动资料具备多功能集成的特性,可满足不同阶段与场景下的多样化的咨询需求。例如,某些工程咨询软件集项目进度管理、成本控制、风险评估与决策支持等功能一体,可为工程咨询服务提供全方位的支持。 再之,高技术水准的新型劳动资料支持远程协作与实时交互,使得咨询团队能够跨越地域限制,实现无缝沟通与协作,不仅可提高咨询工作效率,还可有效降低工作成本。 最后,随着行业与技术的快速发展,高技术水准的劳动资料通过持续更新与迭代,以适应不断变化的市场需求与发展趋势,确保咨询机构能够保持竞争优势。 因此,随着新质生产力的不断进步,工程咨询领域的劳动资料也需不断升级与更新,以更加高效、便捷的服务手段和设施,为咨询工作的顺利开展奠定坚实基础。 表1 工程咨询工具和手段 (二)提高工程咨询从业人员的专业技术水平 工程咨询业根植于高端智力密集型技术,推动工程咨询领域新质生产力的发展,需要大量较高科技文化素质、具备综合运用各类前沿技术能力、熟练掌握各种新型生产工具的新型数智人才。要完善人才培养、引进、使用的工作机制。根据科技发展新趋势,优化人才培养模式,加快形成与新质生产力发展需求相适应的人才结构,不断提高新质生产力所需的专业技术人才培养质量。 因此,培育能够熟练掌握现代先进技术与装备、具备快速知识更新能力和善于处理复杂问题,适应新质生产力发展的工程咨询新型劳动者,能够有效促进工程咨询新质生产力的培育和发展。 表2 工程咨询新型人才培养措施 (三)扩展专业咨询服务范围 工程咨询的服务对象聚焦于经济社会发展、境内外投资建设项目决策与实施活动中所涉及的项目或任务,其核心服务对象涵盖投资生产者及政府部门。随着新质生产力的蓬勃发展,工程咨询的服务对象在范围与形态上正经历着科技进步与市场变迁所带来的动态演变: 从宏观视角来看,工程咨询服务对象的广度与多样性得到了显著拓展。行业范畴已不再局限于传统的投资领域,而是向新兴领域不断延伸,价值创造的效应也随之日益扩大。 在中观层面,工程咨询的业务类型与业务环节同样迎来了新的拓展。全过程工程咨询、数字咨询等新兴业务模式不断涌现,专业、个性化及定制化服务的需求持续攀升;与此同时,工程咨询与财务咨询、法律咨询等领域的界限日益模糊,跨界融合成为新的发展趋势。 在微观层面,数据、信息等新型生产要素已成为不可或缺的服务对象,极大地丰富了咨询服务的对象与范围。 综上所述,工程咨询业正通过不断适应与引领市场变化,拓展劳动对象的范围与形态,以更加专业、高效的服务满足市场需求,从而推动行业的持续繁荣与进步。 表3 工程咨询业务范围 (四)改革管理体制机制 党的二十届三中全会明确提出了一项具有创新意义的方针政策——“健全因地制宜发展新质生产力的体制机制”,旨在持续赋能国家新质生产力的蓬勃成长,也为工程咨询新质生产力发展相关体制机制的改革指明了方向。 国家层面,通过强化政策导向与支持,构建法律保障网、提供政策红利与稳定预期,为关键技术攻关与科技成果的高效转化培育肥沃的创新土壤;营造开放包容的创新氛围,激励创新潜能的充分释放。 行业维度,致力于构建与新质生产力相契合的行业标准与规范体系,推动信息与技术的无障碍共享,深化与国际同行的对话与合作,不断优化服务生态,引领行业健康有序发展,努力开创资源互补、利益共享的发展新局面。 企业层面,加速推进管理创新,优化内部管理机制,建立健全风险防控体系,为激发企业创新潜能、实现资源的优化配置奠定坚实基础。 通过国家、行业、企业三方面的改革创新,加快构建与新质生产力相匹配的新型生产关系,共同塑造有利于新质生产力发展的制度环境与创新生态,为工程咨询业的持续繁荣与高质量发展提供强劲动力和良好保障。 表4 工程咨询管理体制机制改革措施 四、培育和发展工程咨询新质生产力的建议 发展新质生产力是推动工程咨询业高质量发展的内在要求和重要着力点,以习近平总书记关于发展新质生产力系列重要论述为指导,深刻把握新质生产力的内涵概念和思想精髓,加快发展新质生产力创新理论指导工程咨询实践,扩大推进科技创新成果应用,加快推动发展方式绿色转型,加大高质量发展急需人才培养,深化工程咨询管理体制机制改革,扎实推进高质量发展。关于工程咨询新质生产力的培育和发展建议如下: 一是加强理论方法研究和创新。推进学科交叉融合应用,不断优化工程咨询理论方法体系;充分发挥工程咨询智库和平台作用,突出学科领域特色和组织优势,坚持应用导向,强化跨领域交流,探索理论方法创新;倡导产学研深度合作,鼓励咨询企业联合攻关,搭建资源共享和合作平台,加强协同创新,推进研究成果向实践转化,尽快形成具有中国特色的咨询理论体系。 二是加快构建高质量发展指标体系。对照建设现代化经济体系的要求,以新发展理念为指导加快建立适应高质量发展要求的工程咨询业统计体系。行业协会要建立行业统计制度,建立高质量发展评价体系,对工程咨询业高质量发展情况进行评估推动,评估结果纳入行业主管部门、协会组织、地方政府政绩考核体系和国有企业业绩考核体系,增强评价制度的实施效力。 三是大力实施工程咨询业务创新发展。加速培育数据要素市场,充分利用5G、人工智能、大数据、云计算、区块链等新一代信息技术手段,加快推进工程咨询业数字化转型发展,培育咨询服务的新产品、新业态、新模式,推动传统咨询服务高端化、智能化、绿色化。打造新兴产业链,鼓励开发全过程工程咨询业务系统,加速咨询服务变革进程。实现产业链创新链融合发展,围绕产业链部署创新链、围绕创新链布局产业链,不断提升工程咨询业创新能力,壮大发展新动能。创新工程咨询产业合作模式,加强与金融、财务、法律等方面专业机构协同作用,引导资本市场服务实体经济,深入推进政府和社会资本合作(PPP)基础设施领域不动产投资信托基金(REITs)、项目收益专项债等金融咨询业务,推动工程咨询业务向专业化和价值链高端延伸促进工程咨询业高质量发展。 四是提升行业国际化水平,积极参与国际标准制定。积极争取政府部门支持,创造更好参与国际竞争的条件和环境。抓住“一带一路”“国际产能合作”“对外援助”等重大机遇鼓励国内外工程咨询机构开展多层次、多方位合作,共同开发业务、开拓国际市场。重视标准顶层设计,制定咨询标准国际化路线;拓展国内咨询标准的国际化渠道,形成自主引领的国际咨询标准体系。 五是加强人才队伍建设。充分发挥人才第一资源作用注重从业人员业务能力、职业素养的综合性培养。完善咨询工程师(投资)职业资格考试、登记和继续教育制度,实施知识更新工程、技能提升行动。加大对咨询工程师(投资)的自律管理,严格落实法律责任,增强其执行法律法规、行业标准规范的自觉性。加大高端人才、国际化人才、创新型人才培养力度,推动形成高素质行业人才队伍。 中咨万搏网站2024年青马研习第七小组 组员:胡晓伟、刘海若、王涉、刘诚琨、王焜、谷萌、胡金立 指导教师:姜富华 | |||||
相关链接
- 人民日报社民生周刊 | 保安全、...2024-11-18
- 郝大力 陈素芸 白国庆 等 | ...2024-11-17
- 石缎花 田玉 刘怡可 | 基于生...2024-11-12
- 杨曦 等 | TOR模式驱动的首...2024-10-28
- 李欣珏 曹玫 | 五年规划(计划...2024-10-23





